Russian Federation
from 01.01.2017 to 01.01.2024
Russian Federation
Russian Federation
The paper considers the management of the maintenance process of high-tech equipment. The mechanism of operation, maintenance and repair of equipment elements and the availability of highly qualified personnel capable of performing certain types of work are described. The functioning of the Petri net reflects the process of using and maintaining high-tech equipment. The Petri net explores events that correlate certain transitions. The conditions for triggering transitions are considered, and the connections between positions and transitions are described. Each position of the selected set corresponds to the types of high-tech equipment being analyzed, the routine maintenance work performed and the teams carrying out these works. To simulate the processes of functioning of the Petri net, a transition function is formed, which allows determining new network states obtained when a transition is triggered. The rules of operation of the Petri net are described. Allowed transitions are implemented, which have non-zero values in each position at the label input. The transition is triggered not necessarily at the nearest allowed time. The change in the state of the Petri net and its labeling during the implementation of various transitions and changes in the order of their implementation is investigated. When performing any transition, the labeling of the Petri net in question changes. The labels in each position at the input of the implemented transition are reduced by one, and in each output position they increase by one, and the addition of chips at the output positions and decrease at the input positions occur simultaneously. A matrix approach is used to describe the process of functioning of a Petri net. The equipment in question can be aircraft, vehicles, machine tools, etc. As a result, the mechanism of operation, maintenance and repair of equipment elements is considered in the form of parallel processes that occur in the system under consideration independently of each other.
Petri net, high-tech equipment, positions and transitions, marking of the Petri net, rules of operation, graphs of the Petri net
Введение
Процесс использования и обслуживания высокотехнологичного оборудования (ВТО) можно представить как функционирование сети Петри [1–3].
Сети Петри выступают удобным средством моделирования процессов, которые реализуются в системе параллельно. Параллельные процессы соотносятся с определенными состояниями рассматриваемой сети Петри. Она содержит ряд переходов, и сработать может любой из них. Сеть Петри уделяет основное внимание отдельным событиям (которым соотносят определенные переходы), условиям срабатывания переходов, связанных с соответствующими позициями, описанию связей между позициями и переходами. Целью работы является управление процессом обслуживания ВТО с использованием сетей Петри. Идея статьи заключается в возможности анализа динамики протекания процессов функционирования сети Петри. При этом учитываются как виды работ по обслуживанию или замене элементов ВТО, так и бригады, выполняющие все виды работ. В итоге рассматриваются механизм эксплуатации, обслуживания и ремонта элементов оборудования в виде параллельных процессов, которые протекают в рассматриваемой системе независимо друг от друга.
Постановка задачи
Для описания процедур функционирования сети Петри с целью управления процессом обслуживания ВТО формируется заданное множество позиций
,
где n – количество позиций.
Каждая позиция выбранного множества соответствует видам анализируемого ВТО, выполняемым регламентным работам и бригадам, осуществляющим эти работы. Определяется множество переходов
![]()
где m – число переходов сети Петри.
При формировании сети Петри в каждой позиции фиксируется заданное количество меток (фишек), соответствующих отдельным единицам используемого оборудования или бригад, выполняющих работы.
Формируется начальная разметка сети Петри:
![]()
где M0 – вектор, элементами которого являются целые неотрицательные числа Z0. Координаты представленного вектора фиксируют число меток, соответствующих каждой рассматриваемой позиции сети Петри в исходный для моделирования момент времени. В процессе функционирования сети Петри в любой момент формируется текущая разметка сети
,
которая описывает состояние сети Петри в данный момент времени.
При формировании маркировки сети Петри учитываются их отдельные виды
где l – один из видов рассматриваемого оборудования. Маркировка i-й позиции в момент t имеет вид
![]()
где L – количество видов оборудования. При срабатывании переходов происходит изменение маркировки сети Петри.
Связь позиций и переходов описывается набором характеристик:
– I(τj) – позиции, фиксируемые на входах рассматриваемого перехода τj;
– O(τj) – позиции, фиксируемые на выходах рассматриваемого перехода τj;
– I(Pj) – переходы, фиксируемые на входах рассматриваемой позиции Pj;
– O(Pj) – переходы, фиксируемые на выходах рассматриваемой позиции Pj.
Методика
Для моделирования процессов функционирования сети Петри определяется функция переходов
, где – функция переходов; С – параметры сети Петри (позиции, переходы и связь между ними); М – одно из возможных предыдущих состояний сети Петри. С ее помощью находится новое состояние сети, которое формируется из состояния М после срабатывания какого-либо перехода.
Для функции переходов сформулированы определенные правила функционирования:
– в любой момент времени в сети Петри может произойти реализация одного из разрешенных переходов. Разрешенным считается такой переход, у которого в каждой позиции на входе рассматриваемого перехода метки имеют ненулевые значения;
– срабатывание перехода осуществляется в любой разрешенный момент времени. Однако если переход разрешен, он не обязательно срабатывает в ближайший момент времени;
– в случае если в рассматриваемый момент времени может сработать определенный набор переходов, выполняется только один из возможных. При этом можно изучать изменение состояния сети Петри и ее маркировки при реализации различных переходов и изменении порядка их осуществления;
– при выполнении перехода происходит изменение маркировки сети Петри. Метки в каждой позиции на входе реализуемого перехода снижаются на единицу, а в каждой выходной позиции увеличиваются на единицу;
– при осуществлении любого перехода прибавление фишек на выходных позициях и уменьшение на входных происходит одновременно.
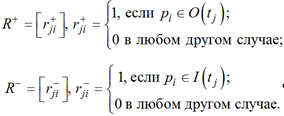
Процесс функционирования исследуемой сети Петри описывается с помощью матричного подхода. Формируются матрицы R+ (отражает позиции, в которых разметка увеличивается на единицу при срабатывании отдельных переходов) и R– (отражает позиции, в которых разметка уменьшается на единицу при срабатывании отдельных переходов):

В итоге рассчитывается матрица сети Петри размера :
R = R+ – R–.
Экспериментальная часть
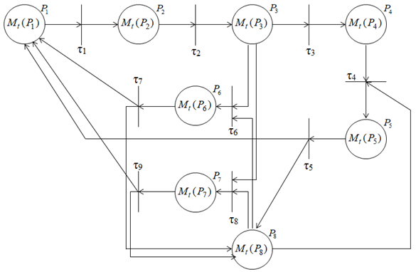
Рассматривается управление процессом обслуживания ВТО. В качестве рассматриваемого оборудования могут выступать летательные аппараты, транспорт, станки и т. д. [4–9]. Соответственно, фиксируется механизм эксплуатации, обслуживания и ремонта элементов оборудования и наличие высококвалифицированного персонала, способного выполнять определенные виды работ. Пример формирования сети Петри приведен на рис. 1, где n = 8 и P = (P1, ..., P8), m = 9 и T = (τ1, ..., τ9); P1 – база готовых к работе элементов ВТО; P2 – используемое (функционирующее) ВТО; P3 – диагностика элементов ВТО после работы; P4 – формирование очереди элементов ВТО на ремонт; P5 – ремонт элементов ВТО после работы; Р6 – текущее обслуживание элементов ВТО (замена); Р7 – регламентные работы по обслуживанию или замене элементов ВТО; Р8 – бригады, выполняющие работы по обслуживанию или замене элементов ВТО; τ1, ..., τ9 – переходы сети Петри; τ1 отражает переход элементов ВТО из базы в эксплуатацию; τ2 – переход к диагностике элементов ВТО после выполнения работы; τ3 – переход срабатывает при необходимости выполнения ремонтных работ и постановке в очередь на выполнение работ; τ4 – переход осуществляется при подходе очереди на ремонт и наличии ремонтной бригады, способной выполнить необходимый ремонт; τ5 – переход возвращает отремонтированное оборудование в базу готовых к работе элементов ВТО и освобождает выполняющую работу бригаду; τ6 – переход к текущему обслуживанию элементов ВТО или их замене при наличии ремонтной бригады, способной выполнить данный вид деятельности, в случае если ремонт не требуется; τ7 – переход возвращает прошедшее обслуживание оборудование в базу готовых к работе элементов ВТО и освобождает выполняющую работу бригаду; τ8 – переход к регламентным работам по обслуживанию или замене элементов ВТО при завершении сроков эксплуатации; τ9 – переход возвращает оборудование, прошедшее регламентные работы, в базу готовых к работе элементов ВТО и освобождает выполняющую работу бригаду.

Рис. 1. Сеть Петри обслуживания высокотехнологичного оборудования
Fig. 1. Petri network for high-tech equipment maintenance
Для исследования функционирования сети Петри формируется двудольный граф, вершинами которого выступают переходы и позиции. Позиции представляют в виде кружков, а переходы – в виде планок (рис. 2).

Рис. 2. Двудольный граф сети Петри
Fig. 2. The bipartite graph of the Petri net
В качестве ВТО могут быть представлены различные виды оборудования, отличающегося своими характеристиками.
Дуги графа позволяют установить связь между отдельными позициями и переходами. Дуга (Pi, τj) идет от позиции Pi к соответствующему переходу τj, дуга (τj, Pi) – от перехода τj к позиции Pi.
Результаты исследования
Представленная на рис. 1 сеть Петри описывается следующим набором характеристик, связывающих позиции и переходы:

Для сети Петри, приведенной на рис. 1, матрица R имеет вид
.
Для рассматриваемой сети Петри, если конкретная маркировка Mt состоит только из положительных элементов, возможен любой переход в системе. Если, например, Mt (Р1) = 0, то невозможно срабатывание перехода τ1, т. к. отсутствуют элементы ВТО, которые можно перевести из базы в эксплуатацию. Если Mt (Р8) = 0, что указывает на отсутствие обслуживающего персонала, то невозможно выполнить действия τ4, τ6, τ8 по обслуживанию и ремонту элементов ВТО.
Маркировка сети Петри позволяет оценить состояние процесса обслуживания, выделить проблемные участки и принять соответствующие управленческие решения.
Заключение
В работе описывается механизм эксплуатации, обслуживания и ремонта элементов оборудования. Для моделирования процессов функционирования сети Петри формируется функция переходов, позволяющая определять новые состояния сети, получаемые при срабатывании какого-либо перехода. Описаны правила функционирования сети Петри. Исследуется изменение состояния сети Петри и ее маркировки при реализации различных переходов и изменении порядка их осуществления. С помощью сетей Петри можно осуществлять управление процессом обслуживания высокотехнологичного оборудования.
1. Kotov V. E. Seti Petri [Petri Nets]. Moscow, Nauka Publ., 1984. 160 p.
2. Leskin A. A., Mal'tsev P. A., Spiridonov A. M. Seti Petri v modelirovanii i upravlenii [Petri nets in modeling and management]. Leningrad, Nauka Publ., 1989. 133 p.
3. Lomazova I. A. Vlozhennye seti Petri: modelirovanie i analiz sistem s raspredelennoi strukturoi [Nested Petri nets: modeling and analysis of systems with a distributed structure]. Moscow, Nauchnyi mir Publ., 2004. 208 p.
4. Korneev A. M., Nagi A. M. Modelirovanie slozhnykh tekhnologicheskikh protsessov s ispol'zovaniem setei Petri [Modeling of complex technological processes using Petri nets]. Sovremennye naukoemkie tekhnologii, 2016, no. 9-3, pp. 410-414.
5. Lomazova I. A. Vlozhennye seti Petri i modelirovanie raspredelennykh sistem [Nested Petri nets and simulation of distributed systems]. Moscow, Nauka. Fizmatlit Publ., 2004. Pp. 337-352.
6. Korneev A. M., Pyl'neva T. G., Strukov A. A., Podlesnykh D. A. Razrabotka i vnedrenie avtomatizirovannoi sistemy upravleniia tekhnicheskim obsluzhivaniem i remontom aviatsionnogo parka [Development and implementation of an automated aircraft fleet maintenance and repair management system]. Izvestiia Tul'skogo gosudarstvennogo universiteta. Tekhnicheskie nauki, 2019, no. 2, pp. 376-380.
7. Korneev A., Lavrukhina T., Smetannikova T., Glaz-kova Y. Modeling of complex structured processes using discrete iterative networks and petri nets. Journal of Physics: Conference Series, 2021, vol. 2131 (3), p. 032004.
8. Bliumin S. L., Shmyrin A. M., Sedykh I. A. Seti Petri s peremennoi nedeterminirovannost'iu kak okrestnostnye sistemy [Petri nets with variable nondeterminism as neighborhood systems]. Sistemy upravleniia i informatsionnye tekhnologii, 2008, no. 3, vol. 2 (33), pp. 228-233.
9. Kuzmuk V. V., Supronenko O. O. Modified Petri net and parallel process simulation device. Kiev, Maklaut, 2010. 260 p.



