Астрахань, Россия
Астраханская область, Россия
Астраханская область, Россия
Приведено общее описание организации с иерархической структурой управления, используемое в процессе моделирования. Рассмотрен процесс ручного проведения ознакомления сотрудников с локальными регламентирующими документами. Определены основные действия, выполняемые участниками в процессе проведения ознакомления с документом. На основе выделенных действий предложен способ проведения ознакомления сотрудников с применением заданий двух типов: на ознакомление и на пересылку. Описан процесс ручного проведения ознакомления сотрудников с документом с применением способа, основанного на заданиях. Построена схема ручного определения руководителем группы сотрудников и подгрупп, деятельность которых затрагивается в документе. Выделены этапы ручного процесса определения получателей документа, которые могут быть автоматизированы с применением различных методов классификации. Выделены основные шаги, необходимые для определения направлений документа: определение ключевых слов и их сопоставление с существующими направлениями. Выполнено моделирование этапа определения направлений документа с применением методов классификации, использующих ключевые слова. Описаны основные методы, которые могут быть использованы для определения направлений и ключевых слов документа. Проведено моделирование этапа определения групп и сотрудников, деятельность которых затрагивается документом, с применением методов нечеткой классификации. Выделены основные методы, которые могут использоваться для определения получателей, а также описаны возможности для расширения модели. Построена схема процесса автоматизированного определения рекомендуемых подгрупп и сотрудников, которым требуется переслать документ, базирующегося на программной реализации предложенных моделей. Определены перспективы дальнейшего развития предложенной схемы процесса автоматизированного ознакомления сотрудников с документами.
организация, иерархия, подразделение, руководитель, сотрудники, регламентирующий документ, ознакомление, подпись, получатель
Введение
В современных организациях существует сложная иерархическая структура, позволяющая распределять деятельность по различным направлениям
и определять руководителей, контролирующих работы в структурных подразделениях [1]. Для осуществления управления организацией применяется большое количество внутренних регламентирующих документов, определяющих круг обязанностей сотрудников, механизмы межструктурного взаимодействия, порядок действий в различных ситуациях и т. п. [2]. Развитие организации сопровождается изменением количества сотрудников и усложнением внутренней структуры [3], что приводит к увеличению количества внутренних документов, регулирующих деятельность тех или иных отделов. Помимо этого в процессе осуществления своей деятельности организации должны соблюдать требования внешних регламентирующих документов. Для контроля ознакомления с некоторыми внешними документами, регламентирующими процессы, которые могут причинить вред жизни и здоровью, применяются специальные формы прохождения обучения [4]. В последние годы практика применения подобных форм и журналов активно используется для контроля процесса ознакомления с локальными регламентирующими документами организации: после принятия нового регламентирующего документа начинается процесс ознакомления, при котором руководители структурных подразделений по содержимому документа составляют списки подчиненных, которые должны ознакомиться с ним под роспись. Для каждого нового документа создается отдельный журнал учета, который, после проведения ознакомления, передается на хранение в архив. Со временем при таком подходе появляется ряд трудностей: руководителям требуется согласовывать время использования журнала между подразделениями, а работникам приходится организовывать очередь на чтение документа и оставление подписи. При этом возникает следующая проблема: существенно возрастают трудовременные затраты руководящего состава организации на ознакомление сотрудников с нормативными документами.
Цель статьи – выявить и описать возможности для автоматизации процесса контроля ознакомления сотрудников организации с документом.
Задачи исследования: рассмотреть особенности процесса ознакомления с документом в иерархических организациях; описать последовательность действий для проведения ручного ознакомления; определить этапы процесса ознакомления, которые могут быть автоматизированы; предложить возможные способы автоматизации определенных этапов.
Способ ознакомления, основанный на заданиях
Для формирования способа ознакомления сотрудников с документами было выбрано следующее представление организации:
– управление разделено на несколько основных направлений – «дирекций»;
– в каждой дирекции определена древовидная структура подразделений – «иерархия»;
– каждый узел иерархии, «группа», выполняет строго определенную, регламентируемую нормативными документами функцию.
Группы, в зависимости от объема задач, могут состоять из разного количества сотрудников. В каждой группе назначается руководитель. В обязанности руководителя группы входит, помимо прочего, контроль процесса ознакомления с документом в группе и всех подгруппах. В подчинении руководителя находятся все сотрудники группы, а также все сотрудники подгрупп.
При введении нового документа начинается процесс передачи документов от дирекций вниз по иерархии. Руководители каждой группы определяют подчиненных, которым необходимо ознакомиться с документом, и/или передают его руководителю подчиненной группы для проведения ознакомления. Каждый сотрудник, ознакомленный с документом, ставит свою подпись в специальном журнале ознакомления.
Для частичной автоматизации процесса контроля ознакомления с документами и их пересылки предлагается использовать систему заданий. Система основана на применении заданий двух типов: задание на ознакомление и задание на пересылку.
Задания на пересылку документа не требуют привязки к конкретному человеку и могут быть исполнены как сотрудником лично, так и любым действующим заместителем.
Задания на ознакомление с документом связаны с конкретным сотрудником и не могут исполняться кем-то другим, поэтому задания этого типа не могут быть выполнены заместителями.
Для каждого задания указывается крайний день, до которого его необходимо выполнить. При этом допускается нарушение сроков, т. к. могут быть причины, по которым сотрудник не смог выполнить задание (отпуск, больничный и т. п.).
Руководители или любые действующие заместители, получившие задание на пересылку, могут пересылать документ только своим прямым подчиненным, включая руководителей подгрупп, но не подгрупп подгрупп, расположенных только на одну ступень ниже в иерархии.
Определение получателей документа
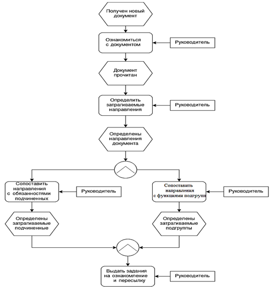
После получения нового документа для проведения ознакомления руководитель должен лично прочитать документ и на основании его содержимого определить затрагиваемые в нем направления деятельности. По выделенным направлениям документа руководитель, на основе имеющихся у него знаний, определяет список групп, в которые документ передается для дальнейшей пересылки по иерархии, а также список сотрудников, деятельность которых регулируется документом. На рис. 1 приведена схема процесса определения получателей, предполагающая применение способа, основанного на заданиях.

Рис. 1. Схема процесса определения получателей документа
Fig. 1. Graph of determining the document recipients
Схема выполнена в нотации EPC.
Часть этапов в данном процессе может быть автоматизирована с применением интеллектуальных алгоритмов: этап определения направлений документов может быть сведен к задаче классификации документа, а этапы выбора получателей можно автоматизировать с помощью нечеткой классификации направлений документа.
Автоматическая рекомендация заинтересованных получателей
Для проведения автоматической рекомендации получателей требуется решить задачу определения направлений документа и задачу определения получателей по их обязанностям и направлениям документа.
Определение направлений можно решить как задачу классификации. Задача классификации состоит в определении значения основного свойства какого-либо объекта по его различным характеристикам и некоторой классифицированной эталонной выборке [5]. Определение направлений документа можно свести к задаче классификации, если применять в качестве основного свойства направление документа, а в качестве характеристик использовать множество ключевых слов.
Определение ключевых слов может производиться, например, с помощью вычисления статистической меры TF-IDF [6, 7], позволяющей определить значимость слова в контексте документа. Мера должна вычисляться только для тех слов документа, которые присутствовали в эталонной выборке.
По полученным ключевым словам может быть определено направление документа с применением любого известного метода классификации: метода
k ближайших соседей [8], наивного Байесовского классификатора, с применением нейросети и т. п. Полностью этап определения множества направлений документа можно описать следующей моделью:
где Md – модель этапа классификации; Xc – классифицируемый документ; Rw – правила выделения ключевых слов; W – множество ключевых слов документа; Rc – правила классификации документа; Cd – результирующее множество классов документа.
В данной модели правила выделения ключевых слов Rw отвечают за выделение ключевых слов в документе, а также за последующую корректировку полученного множества. В зависимости от выбранного способа классификации правила Rw могут исключать из множества ключевые слова с низкой значимостью слова в документе или, наоборот, дополнять множество до полного, указывая для не вошедших в него слов нулевую значимость.
После определения направлений требуется определить рекомендуемых получателей. Для этого предлагается сопоставлять направления документов с обязанностями сотрудника или подразделения. Для решения этой задачи можно применить методы нечеткой классификации, позволяющие ассоциировать элементы конечного множества входных объектов с элементами конечного множества классов [9]. При этом в качестве входных объектов можно применять направления документов, выявленные на предыдущем этапе, а в качестве классов – множество обязанностей групп и сотрудников. Для проведения нечеткой классификации может быть применен любой известный метод, например нейро-нечеткая сеть.
Для определения степени заинтересованности получателя в документе достаточно будет применить любую формулу, позволяющую установить степень соответствия обязанностей группы или сотрудника обязанностям, затрагиваемым документом. Для обеспечения возможности применять данный подход совместно со способом ознакомления, основанным на заданиях, в результате установления степени соответствия обязанностей должно быть сформировано множество кортежей из 3-х элементов: типа задания, ответственного сотрудника и степени заинтересованности в документе. Полностью этап рекомендации заинтересованных групп и сотрудников можно описать следующей моделью:
где Mr – модель этапа рекомендации получателей; Cd – направления документа; Rdut – правила выделения обязанностей, затрагиваемых в документе;
D – множество обязанностей, затрагиваемых в документе; Rr – правила рекомендации получателей; Yr – результирующее множество кортежей из 3-х элементов: типа задания, сотрудника и степени затрагиваемости.
Данная модель может быть дополнена правилами определения получателей по рекомендациям. Для этого требуется применить к полученному множеству кортежей любые подходящие методы теории принятия решений.
Программные реализации моделей (1) и (2) могут заменить некоторые этапы в процессе определения получателей (см. рис. 1). На рис. 2 приведена схема процесса автоматического определения получателей, предполагающая применение способа, основанного на заданиях.

Рис. 2. Схема автоматизированного процесса определения получателей документа
Fig. 2. Graph of the automated identification of the document recipients
Схема выполнена в нотации EPC.
Использование данной схемы в процессе проведения ознакомления с документом позволит сократить затраты времени, необходимого для принятия решения о составе списка получателей документа.
Заключение
В ходе работы была разработана модель процесса автоматического определения направлений документа, а также модель процесса определения рекомендуемых получателей с применением способа, основанного на заданиях. Для каждой модели приведены примеры реализации множеств правил, а также описаны возможности расширения моделей в зависимости от условий применения. На базе полученных моделей построена схема проведения ознакомления подчиненных сотрудников с применением автоматизированной информационной системы. Полученная схема может применяться для проведения автоматизированного ознакомления сотрудников с документами, в том числе в системах электронного документооборота, но не ограничивается ими.
Следующим этапом по решению задачи автоматизированного ознакомления сотрудников с документом является определение оптимального сочетания методов в моделях определения направления и получателей. Для этого планируется провести экспериментальное сравнение сочетаний наиболее распространенных методов в условиях нескольких независимых организаций различных направлений деятельности. По итогам эксперимента предполагается выявить общее решение для произвольных организаций с иерархической внутренней структурой.
1. Ружанская Л. С., Яшин А. А., Солдатова Ю. В. Теория организации: учеб. пособие / под общ. ред. Л. С. Ружанской. Екатеринбург: Изд-во Урал. ун-та, 2015. 200 с.
2. Бутонаев Р. В., Шепетова Е. И., Соколова Е. Л. Формирование регламентирующих документов в организации // Актуальные проблемы авиации и космонавтики. Секция: Современные технологии социального и проектного управления. 2011. Т. 2. № 7. С. 71-72.
3. Родионов В. В., Петухова С. В. Вертикальная иерархия и горизонтальные структуры управления. URL: https://cyberleninka.ru/article/n/vertikalnaya-ierarhiya-i-gorizontalnye-struktury-upravleniya/viewer (дата обращения: 23.10.2022).
4. ГОСТ 12.0.004-2015. Межгосударственный стандарт. Система стандартов безопасности труда. Организация обучения безопасности труда. Общие положения. URL: https://minobrnauki.gov.ru/files/gost_12.0.004-2015.pdf (дата обращения: 06.11.2022).
5. Журавлев Ю. И., Рязанов В. В., Сенько О. В. Рас-познавание. Математические методы. Программная система. Практические применения. М.: Фазис, 2005. 159 с.
6. Григорьева Е. Г., Клячин В. А., Помельников Ю. В., Попов В. В. Алгоритм выделения ключевых слов на основе графовой модели лингвистического корпуса // Вестн. Волгогр. гос. ун-та. Сер. 2: Языковедение. 2017. Т. 16. № 2. С. 58-67.
7. Валиев А. И., Лысенкова С. А. Применение методов машинного обучения для автоматизации процесса анализа содержания текста // Вестн. кибернетики. 2021. № 4 (44). С. 12-15.
8. Боровский А. В., Раковская Е. Е., Бисикало А. Л. Дискриминантный анализ технических коротких текстов // Вестн. Астрахан. гос. техн. ун-та. Сер.: Управление, вычислительная техника и информатика. 2018. № 2. С. 53-60.
9. del Amo A., Montero J., Cutello V. On the principles of fuzzy classification // Conference: Fuzzy Information Processing Society, 1999. NAFIPS. 18th International Conference of the North American. P. 675-679. DOI:https://doi.org/10.1109/NAFIPS.1999.781779



