Россия
Россия
Рассматривается задача комплексного мониторинга водной среды, которая относится к технической области мониторинга водной среды и содержит модуль управления информацией, модуль анализа и оценки водной среды, модуль раннего предупреждения и прогнозирования состояния водной среды, модуль комплексного мониторинга водной среды, географическую информационную систему (ГИС) и модуль мониторинга данных. Рассматриваемая задача решает вопрос предотвращения распространения загрязнения в областях и элементах с потенциальными угрозами безопасности за счет периодического сбора информации о каждой подобласти (информации об источниках загрязнения вокруг каждой точки мониторинга). Качество воды в точках мониторинга оценивается, анализируется тенденция к ухудшению качества воды, строится модель прогнозирования, которая позволяет предотвратить опасные процессы, идентифицировать площадь загрязнения водной среды и уровень загрязнения, а также точно оценить масштаб аварии, своевременно обработать поступающую информацию и принять эффективные меры по предотвращению последствий чрезвычайной ситуации. За счет применения предлагаемой платформы улучшается комплексный мониторинг водной среды.
водная среда, мониторинг, источник загрязнения, качество воды, анализ, оценка, модуль
Введение
Водная среда является частью окружающей среды – пространства, в котором вода образуется, распределяется и преобразуется в природе, – и относится к совокупности различных природных
и связанных с ними социальных факторов, которые могут прямо или косвенно влиять на жизнь и развитие людей [1].
Водная акватория занимает около 71 % площади земной поверхности. Различают две формы – океанские и наземные воды, которые составляют 97,28
и 2,72 % от общего количества воды соответственно. На долю наземных вод приходится малая доля от общего объема, при этом окружающая среда,
с которой они контактируют, очень сложная. Вода находится в состоянии непрерывной циркуляции на Земле, сопровождающейся изменением ее агрегатного состояния. Основные химические компоненты природной воды отражают исходные физико-химические свойства природных сред в процессе циркуляции и являются основой для оценки качества (или степени загрязнения) воды и, соответственно, окружающей среды. Водная среда в основном является совокупностью поверхностных и подземных вод [2]. К поверхностным водным средам относятся реки, озера, водохранилища, океаны, пруды, болота, ледники, к подземным – родниковые, неглубокие и глубокие грунтовые воды.
Водная среда является важным фактором выживания и развития человеческого организма и, при этом, областью, которая подвергается наиболее серьезному антропогенному вмешательству и повреждению. Загрязнение и разрушение водной среды стали одной из основных экологических проблем в современном мире.
В связи с растущим вниманием к качеству и безопасности воды все чаще на международном уровне поднимаются вопросы, объединяющие эти проблемы с экономикой, обществом и устойчивым развитием окружающей среды.
Факторы, влияющие на водную среду и безопасность воды, отличаются разнообразием и неопределенностью, а контроль гидрологических, качественных и экологических показателей воды в различных областях зачастую выполняется путем отбора проб вручную и анализом в лаборатории. Данный метод является трудоемким и малоэффективным, на него затрачивается много времени, материальных и финансовых ресурсов из-за необходимости широкого
и тщательного контроля [3]. Поэтому проблема безопасности водной среды в контролируемой акватории остается актуальной, т. к. не может быть оценена в достаточной степени точно, эффективно и своевременно.
Предлагаемая схема технологии комплексного мониторинга водной среды
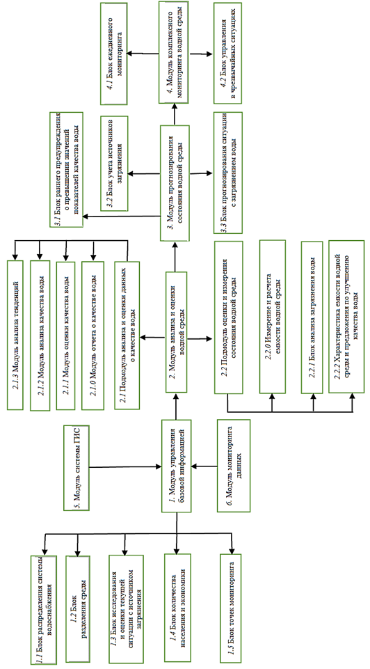
Платформа комплексного мониторинга водной среды содержит модуль управления базовой информацией 1, модуль анализа и оценки водной среды 2, модуль прогнозирования состояния водной среды 3 и модуль комплексного мониторинга водной среды 4, которые последовательно соединены, а также модуль 5 системы ГИС и модуль 6 мониторинга данных (рис.).
Модуль управления базовой информацией 1 включает в себя блок 1.1 распределения системы водоснабжения, блок 1.2 разделения водной среды, блок 1.3 исследования и оценки текущей ситуации с источником загрязнения воды, блок 1.4 народонаселения и экономики и блок 1.5 точек мониторинга. Модуль 1 используется для создания базы данных о точках мониторинга путем классификации, разделения на области и точки; запроса информации о данных путем ввода и отображения соответствующих мест мониторинга на электронной карте; удаления информации из базы данных или записи новых данных мониторинга.
Блок распределения системы водоснабжения 1.1 используется для регистрации подобластей системы водоснабжения; местоположений зон, типов водных систем; сортов качества воды; длин, общего падения, площади прудового хозяйства; расхода, планируемой и текущей площади водных угодий, га.
Блок разделения водной среды 1.2 используется для составления списка блоков контроля загрязнения воды и функционального раздела водной среды.
Блок исследования и оценки текущей ситуации
с источником загрязнения воды 1.3 используется для составления списка очистных сооружений
и списка точечных источников загрязнения. Блок народонаселения и экономики 1.4 необходим для составления информации о проекте (на начальном этапе работы необходимо создать проект, в который войдут все исходные данные, на основании которых будут выполняться расчеты), экономической информации и списков информации обо всех животных и людях, находящихся вблизи или непосредственно в контролируемой водной среде прудового хозяйства. Блок точек мониторинга 1.5 используется для записи типа данных района отбора проб, названия точек отбора проб, времени отбора проб, долготы, широты, значения PH, растворенного кислорода, индекса перманганата калия, аммиачного азота, температуры, информации о качестве и об использовании земель, затем выполняется дискретизация пространства неточечных источников и, наконец, строится модель по результатам отбора проб
и отображается график результатов. Базовая географическая информация включает цифровую модель рельефа, схему речной сети, базу данных о границах водного объекта и диаграмму почвы; метеорологическая информация включает данные о температуре воздуха, скорости ветра, относительной влажности, количестве солнечной радиации и метеорологическом расположении объектов.

Рис. 1. Технология комплексного мониторинга водной среды
Fig. 1. Technology of integrated monitoring of the aquatic environment
Информация о состоянии дождевой воды включает в себя данные о ежедневных осадках за годы, базовую информацию о станции, ежедневные гидрологические данные и информацию о водохранилище [4].
Информация о точечном источнике и качестве воды включает в себя положение выхода сточных вод из реки, режим сброса сточных вод, количество сбросов, значения общего азота, общего фосфора, химического потребления кислорода и аммиачного азота; информация о землепользовании содержит карту типов землепользования [5].
В модуль 2 анализа и оценки состояния водной среды входит подмодуль 2.1 анализа и оценки данных о качестве воды, который содержит блок 2.1.0 отчета о качестве воды, блок 2.1.1 оценки качества воды, блок 2.1.2 анализа качества воды и блок 2.1.3 анализа тенденций, в котором используется информация из блока 2.1.0 для извлечения данных о водной среде по каждой точке мониторинга, формирования статистики в форме ежедневного, еженедельного, ежемесячного и годового отчета о качестве воды.
Единица оценки качества 2.1.1 используется для определения стандарта оценки качества, выбора метода оценки в соответствии с точкой мониторинга, подсчета результатов оценки данных о водной среде и отображения результата оценки в виде столбчатой диаграммы, диаграммы с пунктирными линиями или круговой диаграммы.
Блок анализа качества воды 2.1.2 используется для определения водного баланса, анализа и оценки эвтрофикации водоема в точке мониторинга.
Блок анализа тенденций 2.1.3 получает результат анализа качества воды с использованием метода кластерного анализа или метода регрессионного анализа и отображает результат анализа качества с помощью графиков функций карты затенения.
Существующие традиционные технологии оценки качества параметров среды обитания объектов аквакультуры и водных биологических ресурсов предполагают значительную роль ручного труда в измерении параметров, сборе проб воды и их анализе. Перспективным направлением является разработка методов и алгоритмов, позволяющих осуществлять эффективное управление системой оценки качества, которое предполагает сокращение ручного труда, более точный контроль, формирование оптимальных условий труда и, как результат, положительный экономический эффект [4].
Подмодуль 2.2 оценки и измерения состояния водной среды содержит блок 2.2.0 измерения и вычисления емкости водной среды, блок 2.2.1 анализа загрязнения воды и блок 2.2.2 характеристики емкости водной среды и предложений по улучшению качества воды. Блок измерения и вычисления емкости водной среды 2.2.0 используется для определения естественной и идеальной емкости водного объекта в точке мониторинга, а также для измерения и расчета доступной и остаточной емкости в соответствии с результатом анализа качества воды. Блок 2.2.2 используется для обобщения характеристики емкости окружающей среды
в каждой точке мониторинга согласно результатам оценки и анализа качества воды прудового хозяйства и для разработки адекватных результатам оценки предложений и схем по улучшению качества воды.
Модуль 3 прогнозирования состояния водной среды содержит блок 3.1 раннего предупреждения о превышении значений показателей качества воды, блок 3.2 учета источников загрязнения и блок 3.3 прогнозирования ситуации с загрязнением качества воды, при этом блок 3.1 прогнозирует распределение состояния на сайте с помощью электронной карты, где отмечаются и записываются прогнозные показатели. Блок 3.2 выполняет учет источников загрязнения в режиме точечного источника (стоки промышленные, канализационные и другие точки отбора проб, в которых вероятность загрязнения намного выше, чем в обычных интервальных точках с заданным шагом) и в режиме неточечного источника (интервальные точки мониторинга с заданным шагом).
Блок прогнозирования ситуации с загрязнением воды 3.3 реализуется путем построения пространственной модели качества воды со статическими
и динамическими характеристиками и отображает результаты моделирования.
Модуль комплексного мониторинга водной среды 4 содержит блок ежедневного мониторинга 4.1 и блок управления в чрезвычайных ситуациях 4.2. Блок ежедневного мониторинга 4.1 вычисляет стандартные средние значения химической потребности в кислороде (COD), биохимической потребности в кислороде (BOD), аммиачного азота, общего фосфора. Общее содержание азота в воде индексируется путем использования в качестве источника данных обычных точек мониторинга и используется для комплексной оценки качества воды в каждой точке мониторинга.
После получения текущей информации о качестве воды в каждой точке мониторинга блок управления в чрезвычайных ситуациях 4.2 всесторонне анализирует информацию о качестве воды прудового хозяйства, разделяет уровни загрязнения в соответствии с правилами чрезвычайных ситуаций и источниками риска, отправляет информацию о загрязнении ответственному лицу подрайона более низкого уровня и одновременно запускает аварийное реагирование.
Модуль 5 системы ГИС соединен с модулем 1 управления базовой информацией и используется для усиления, уменьшения, перевода, управления полной картой и слоем карты на электронной карте.
Модуль мониторинга данных 6 используется для получения пространственных и атрибутивных данных контролируемого водного объекта в режиме реального времени со спутника дистанционного зондирования или с оборудования для мониторинга качества воды и передачи контролируемых пространственных и атрибутивных данных в модуль управления базовой информацией 1 посредством беспроводных сигналов.
Оценка результатов измерений
В общем случае при наличии результатов нескольких оцениваемых показателей можно рассчитать сумму приведенных концентраций параметров к ПДК (принцип суммирования воздействий), при этом критерием качества воды является значение
,
где – фактическая концентрация i-го вещества в воде водоема; ПДКi – предельно допустимая концентрация загрязняющего вещества.
При наличии достаточного количества показателей можно оценить индекс загрязненности воды (ИЗВ), который рассчитывается как сумма приведенных к ПДК фактических значений показателей качества для 6 основных загрязнителей воды:
,
где Сi – среднее значение определяемого показателя за период наблюдений (при гидрохимическом мониторинге это среднее значение за год);
6 – строго ограниченное (лимитируемое) число показателей, использующихся для расчета. В качестве интегральной характеристики загрязненности поверхностных вод используются классы качества воды, которые установлены в зависимости от значения ИЗВ (табл. 1).
Таблица 1
Table 1
Характеристики интегральной оценки качества воды
Characteristics of the integral assessment of water quality
|
ИЗВ |
Класс качества воды |
Оценка качества (характеристика) вод |
|
Менее и равно 0,2 |
I |
Очень чистые |
|
От 0,2 до 1 |
II |
Чистые |
|
Более 1 – до 2 |
III |
Умеренно загрязненные |
|
Более 2 – до 4 |
IV |
Загрязненные |
|
Более 4 – до 6 |
V |
Грязные |
|
Более 6 – до 10 |
VI |
Очень грязные |
|
Более 10 |
VII |
Чрезвычайно грязные |
При расчете ИЗВ в число шести показателей обязательно входят концентрация растворенного кислорода и значение биохимического потребления кислорода БПК5, а также еще 4 показателя, являющиеся для данного водоема (воды) наиболее неблагополучными, т. е. имеющие наибольшие относительные концентрации (отношение С / ПДК).
Оценка опасности воды на основе расчета интегрального показателя опасности питьевой воды
Формула для расчета интегрального показателя:
,
где ИП – интегральный показатель опасности питьевой воды; Рискро – суммарный риск рефлекторно-ольфакторных эффектов; ПЗро – приемлемое значение риска рефлекторно-ольфакторных эффектов; Рискнек – суммарный неканцерогенный риск; ПЗнек – приемлемое значение неканцерогенного риска; Рискканц – суммарный канцерогенный риск; ПЗканц – приемлемое значение канцерогенного риска [6].
Примеры расчета интегрального показателя представлены в табл. 2.
Таблица 2
Table 2
Пример расчета интегрального показателя, если значения всех видов риска
не превышают приемлемое значение
Example of calculating the integral index under all types of risk values
not exceeding the acceptable value
|
Вид риска |
Значение |
Величина |
Отношение риска |
|
Риск рефлекторно-ольфакторных эффектов |
0,06 |
0,01 |
0,6 |
|
Неканцерогенный риск |
0,01 |
0,05 |
0,2 |
|
Канцерогенный риск |
0,000002 |
0,00001 |
0,2 |
|
Интегральный показатель |
1,0 |
||
Ухудшение состояния окружающей среды водоемов стало тенденцией во всем мире, и поэтому интегрированная платформа мониторинга водной среды, предупреждающая о превышениях значений показателей качества воды, стала необходимым средством принятия мер предупреждения аварий и загрязнений окружающей среды, а также предотвращения распространения вреда от аварии.
Заключение
Предполагается, что предлагаемый подход позволит обеспечить комплексный мониторинг водного объекта с высокой точностью, эффективно
и своевременно. При этом данный подход снизит трудоемкость и повысит эффективность мониторинга, а также поможет экономить время, материальные и финансовые ресурсы.
1. Авалиани С. Л., Иродова Е. В., Печенникова Е. В., Шимонова Т. Е. Оценка реальной опасности химических веществ на основе анализа зависимости «концентрация (доза) - статус организма» // Гигиена и санитария. 1997. № 2. С. 58-60.
2. Айдинов Г. В. Современные гигиенические технологии в решении региональных проблем охраны здоровья населения: автореф. дис. … д-ра мед. наук. М., 1999. 48 с.
3. Гигиенические критерии состояния окружающей среды. Принципы и методы оценки токсичности химических веществ. Женева: ВОЗ, 1981. Ч. I. С. 312.
4. Голушков Н. А., Кокуев А. Г. Повышение эффективности управления предприятием с использованием интегральной оценки воды // 66-я Междунар. науч. конф. Астрахан. гос. техн. ун-та (Астрахань, 25-29 апреля 2022 г.): материалы. Астрахань: Изд-во АГТУ, 2022. С. 320-322. Режим доступа: 1 CD-ROM. № государственной регистрации 0322203804.
5. Щербо А. П., Киселев А. В., Фридман К. Б. Организационно-методические аспекты применения методологии оценки риска в практической деятельности санэпидслужбы // Гигиена и санитария. 2002. № 6. С. 81-82.
6. Красовский Г. Н., Рахманин Ю. А., Егорова Н. А., Малышева А. Г., Михайлова Р. И. Гигиенические основы формирования перечней показателей для оценки и контроля безопасности питьевой воды // Гигиена и санитария. 2010. № 4. С. 8-12.



