Россия
Россия
Россия
Россия
Россия
Россия
Россия
При публикации статей в социальных сетях редакциям новостных порталов необходимо сформировать краткий реферат каждой статьи, затратив на это минимум времени. Оперативному и одновременному размещению публикации на всех зарегистрированных ресурсах способствует автоматическая генерация подводок. Предлагается использование алгоритмов искусственного интеллекта, обученных на корпусах русских текстов. Известны три подхода к реферированию текста для автоматизированного формирования подводок статей: экстрактивный, абстрактивный и комбинированный. Проводится сравнительный анализ методов экстрактивного и абстрактивного подходов в рамках решения задачи автоматической генерации подводок с помощью применения нейросетевых моделей машинного обучения. Проанализированы различные этапы экстрактивного реферирования с помощью как простых, так и более сложных методов: LexRank, TextRank и на основе Deep Learning. Путем сравнения выбраны абстрактивные модели как наиболее подходящие для выполнения суммаризации новостных статей, на основе модификации модели BERT. Более сложные генерирующие тексты обрабатывают тексты параллельно, что ускоряет обработку, но требует предобучения на больших корпусах новостных документов. При использовании абстрактивных моделей Pointer General Network и MBART сокращается время обработки информации, повышается эффективность работы.
суммаризация, реферирование, вектор, токен, кодирование, декодирование, генерация
Введение
Ежедневно новостные порталы с целью повышения трафика сайта распространяют статьи в социальных сетях. Перед публикацией главному редактору газеты необходимо изучить каждую статью, на что уходит много времени, т. к. газета формирует публикации за неделю с включением как тематических, так и оперативных новостей. Размер статьи варьирует от 300 до 1 500 слов, статьи размещаются не только на сайте газеты, но и в социальных сетях и мессенджерах. Разные сервисы под анонсы статей выделяют разный объем, учитывая который нужно сформировать краткий реферат каждой статьи. Решение задачи автоматической генерации подводок существенно ускорит подготовку издания и позволит оперативно размещать публикации на всех зарегистрированных ресурсах одновременно. Для выполнения данной операции, учитывая небольшой штат сотрудников районной газеты, планируется использовать алгоритмы искусственного интеллекта, обученные на корпусах русских текстов.
Основные причины, по которым автоматическое выделение релевантной информации текста может быть полезно:
– сокращается время обработки информации;
– повышается эффективность работы;
– алгоритмы автоматической суммаризации менее предвзяты, чем люди.
Существует 3 основных подхода к решению данной задачи: экстрактивный, абстрактивный
и комбинированный.
Экстрактивный подход заключается в выделении из статьи наиболее значимых блоков информации. Блок может представлять собой набор предложений, абзацев или ключевых слов. Задачей экстрактивного подхода можно считать бинарную классификацию данных. Схема данного типа суммаризации представлена на рис. 1.

Рис. 1. Схема экстрактивного подхода суммаризации
Fig. 1. Graph of the extractive summarization approach
Методы данного подхода основаны на сортировке блоков информации по степени важности
с помощью оценочной функции.
Абстрактивный подход значительно отличается от экстрактивного и заключается в генерации краткого содержания с порождением нового текста, содержательно обобщающего первичный документ. Модели данного подхода могут генерировать уникальное резюме, которое может содержать слова, отсутствующие в исходном тексте.
Под комбинированным подходом понимается совместное использование экстрактивного и абстрактивного подходов для решения одной задачи.
Экстрактивные подходы
Экстрактивное реферирование на основе вхождения общих слов. Этот метод считается наиболее простым, потому что происходит обработка только исходного текста. На первом шаге исходный текст раскладывается на предложения, а каждое предложение, в свою очередь, разбивается на токены (слова). Для каждого токена проводится лемматизация. В результате алгоритм сможет объединить одинаковые по смыслу слова в разных формах.
Следующим этапом, на основе функции схожести, которая вычисляется как отношение количества общих слов в двух предложениях к суммарной длине этих предложений, определяются коэффициенты схожести для каждой пары предложений [1].
Предложения, которые имеют общие слова, оставляют, и строится граф, в котором вершины представляют собой предложения статьи, а ребра показывают наличие одинаковых слов с соответствующими коэффициентами (весами) из предыдущего пункта алгоритма. В примере, представленном на рис. 2, отсутствует предложение 1, т. к. оно не имеет общих значимых слов с другими предложениями.

Рис. 2. Пример графа предложений
Fig. 2. Exemplary sentence graph
После сортировки (ранжирования) предложений по их значимости необходимо выбрать несколько самых значимых предложений и расположить их
в соответствии с порядком их появления в исходном тексте.
Экстрактивное реферирование на основе обученных векторных представлений. Методы LexRank и TextRank строят из предложений граф, основываясь на их сходстве (например, косинусное сходство) [2]. Пример такого графа представлен на рис. 3.

Рис. 3. Пример графа предложений, основанного на их сходстве
Fig. 3. Exemplary sentence graph based on the sentence similarity
Берется определенное количество блоков текста (например, предложений) и вычисляется матрица сходства. Сходства можно определить как веса
в некотором графе. Ранжирование основывается на центральности вершин в графе. Текст новости токенизируется и лемматизируется и представляется в tf-idf форме [3]. Вычисляется матрица косинусов, которая определяет вероятность перехода из одной вершины в другую.
Центральность во взвешенном графе можно вычислить:
– через степень вершины (сумма весов всех ребер, которые соединены с вершиной):
где D(i) – степень i-й вершины; wij – вес между i-й и j-й вершинами графа в матрице весов, если вершины i и j не смежные, то wij = 0;
– через PageRank – рекурсивную метрику, определяющую центральность вершины через центральность соседних вершин, где «важность» i-го предложения определяется по формуле
где PR(pi) – PageRank pi-го предложения; PR(pj) – PageRank j-го предложения; pi – i-е предложение;
pj – j-е предложение; d – коэффициент демпфирования (по умолчанию 0,85); N – количество предложений; M(pi) – набор всех входящих ссылок на предложение pi; L(pj) – количество исходящих ссылок на предложение pj.
Данный метод в качестве вершин графа берет предложения из текста, а веса ребер вычисляются по формуле «схожести» pi предложений по набору слов. PageRank можно представить в виде модели случайного серфера, который изначально находится в произвольной вершине a. Далее с некоторой вероятностью Pinitial(b|a) он может переместиться в другую вершину. Чтобы вероятности не были нулевыми, используется дополнительный коэффициент d демпфирования (обычно 0,85). С вероятностью
(1 – d) / N серфер перемещается в случайную вершину. Заранее выделенная вероятность перехода из одной вершины в соседнюю вычисляется нормализацией матрицы по строкам:
Вершины графа обозначают возможные состояния системы. Не зная начального состояния системы, можно вычислить вероятность того, что серфер находится в вершине j в текущий момент, умножив сумму вероятностей его нахождения в каждой из возможных вершин в момент времени t – 1 на вероятность перехода в вершину j из вершины i:
где xt – положение серфера в момент времени t; xt–1 – положение серфера в момент времени t – 1; P(xt–1 = i) – вероятность, что в момент времени t – 1 серфер находится в вершине i; P(j|i) – вероятность перехода из вершины i в вершину j.
В матричной форме эту формулу можно представить в форме стационарного распределения цепи Маркова [4]. Значения стационарного распределения и будут PageRank’ами вершин:
После вычисления выбирается несколько предложений с наибольшими значениями для включения в реферат.
Экстрактивное реферирование на основе Deep Learning. Перед подачей в нейронную сеть текст необходимо токенизировать. Токенизация разбивает текст на значимые элементы. Каждый токен необходимо закодировать числом. Для этого перед обучением строят словарь (mapping) уникальных токенов, идентифицируя каждый из них уникальными числами (индексы). Словарь ограничен по длине (несколько десятков тысяч токенов).
В настоящее время популярна токенизация, разделяющая текст не на слова, а на часто встречающиеся их части (byte-pair encoding, WordPiece, SentencePiece). Это позволяет сжать много различных слов в относительно малое количество токенов. В самой нейросети для каждого токена в словаре используется некоторый вектор, который называется плотным, потому что имеет небольшую размерность относительно размерности словаря. Этот вектор обычно обучается вместе с сетью под конкретную задачу.
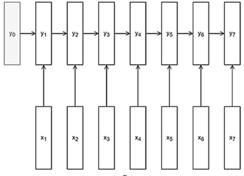
Сети-кодировщики текста (рис. 4) принимают на каждом слое на вход последовательность векторов yi токенов xi и преобразуют ее в новую последовательность.

Рис. 4. Схема сети-кодировщика текста
Fig. 4. Graph of text encoder network
Все последовательности, кроме входной, считаются состоящими из «контекстуализированных» векторов. Способы сделать кодировщик: CNN, RNN, BiRNN, Transformer.
Сеть-трансформер (рис. 5) на каждом слое вычисляет представления токенов xi, учитывая представления (вектора yi) всех токенов на предыдущем слое.

Рис. 5. Схема сети-трансформера текста
Fig. 5. Graph of network- transformer of the text
Сеть-декодировщик (decoder) – это сеть, используемая для генерации токенов. Авторегресcионные декодеры на шаге генерации (в инференсе) принимают на вход последовательность векторов уже сгенерированных токенов, кодируют ее (аналогично кодировщику) и выдают распределение вероятности над следующим словом: P(wt|w1 : t–1).
Seq2Seq-архитектуры используются для генерации выходной последовательности с учетом входной, состоят из кодировщика исходного текста и декодера, который использует выход кодировщика как вспомогательный контекст. Такие архитектуры популярны в машинном переводе и суммаризации: P(yt|y1t–1, x1 : len(x)).
Модель PACSUM. Для кодировки предложений и вычисления матрицы сходств используется BERT (англ. Bidirectional Encoder Representations from Transformers – языковая модель, основанная на архитектуре «трансформер»). Каждое предложение в тексте кодируется единым вектором. Для дообучения представления предложений применяется negative sampling с использованием 2-х моделей BERT. Положительными примерами в данном случае являются фразы, смежные друг с другом, отрицательным – несмежные друг с другом фразы [5]. Фразы, которые должны стоять близко друг к другу, должны иметь схожий вектор.
Граф в этой модели является ориентированным (между двумя вершинами 2 ребра, которые имеют разные веса) λ1eij и λ2eij, где eij – сходство между векторами предложений. Степень вершины вычисляется по формуле
![]()
Набор моделей BERTSumExt. В таких моделях в предобученный BERT подставляется текст, где перед каждым предложением ставится токен [CLS]. Эмбеддинги сегментов чередуются для разделения предложений. Далее представления для CLS токенов вытаскиваются с последнего слоя и идут в дополнительный трансформер, который уже используется для тэггинга (отбора предложений в аннотацию). Весь стек дообучается под конкретную задачу. Сравнение моделей оригинального BERT и BERT для суммаризации представлено на рис. 6.

Рис. 6. Сравнение оригинальной модели BERT и усовершенствованной BERT для суммаризации
Fig. 6. Comparison of the original model BERT and modernized BERT for summarization
BERTSum является модификацией модели BERT, представленной в 2018 г. Модель BERT на сегодняшний день является эталоном для решения задач в области NLP, однако она не очень подходит к задаче автореферирования. Обычная BERT учится решать сразу 2 задачи: задачу маскированного языкового моделирования (maskedlanguage model) и задачу: является ли одно предложение продолжением другого (next sentence prediction). При таком подходе выходные векторы будут основаны на токенах, а нам нужны векторы, основанные на предложениях, поэтому для решения задачи нужно модифицировать входную последовательность. Как показано на рис. 6, токен CLS вставлен перед каждым предложением, а токен SEP – после каждого предложения. В оригинальном BERT CLS используется как символ для агрегации признаков из одного или пары предложений, в модифицированном же он используется для извлечения признаков из каждого предложения.
После получения векторов предложений строится несколько слоев, специально используемых для реферирования. Слои строятся поверх выходов BERT, чтобы получать на вход признаки на уровне документов. Для каждого предложения вычисляется финальное значение Y. Функцией потерь для всей модели будет бинарная кросс-энтропия [6]. Слои для суммаризации могут быть нескольких видов. Во-первых, это может быть обычный линейный слой, который получает ответ по формуле
где s является сигмоидной функцией активации; W0 – входы слоя; Ti – вектор для преобразования из верхнего слоя трансформатора; b0 – смещение. Во-вторых, это может быть слой трансформера, ориентированный на задачу суммаризации из выходов BERT:
где h0 равен позиции вектора T, который, в свою очередь, является выходом BERT. Под LN понимается линейная нормализация, а под MHAtt – «multi head attention». Финальный слой – все та же сигмоидная функция:
где
Абстрактивные подходы
Абстрактивный подход представляет собой генерацию нового текста, резюмирующего исходный. В таком резюме могут встречаться фразы, которые релевантны исходному тексту, но сами
в нем не встречаются. Схема абстрактивной суммаризации представлена на рис. 7.

Рис. 7. Схема абстрактивного подхода суммаризации
Fig. 7. Graph of abstractive approach to summarization
Часто в алгоритмах абстрактивного подхода используется архитектура, представленная на рис. 8.

Рис. 8. Архитектура работы абстрактивного подхода
Fig. 8. Architecture of the abstractive approach
Encoder кодирует каждое слово контекстно-зависимым битингом. Decoder принимает на каждом шаге текущие слова в аннотации (которые уже известны) и пытается сгенерировать распределение вероятностей над следующим словом.
Вычисление весов внимания включает следующие этапы: сложение произведения матрицы Wh на векторы hi, которые выдал кодировщик, произведения матрицы Ws на вектор состояния st и векторы кодировщика. После нелинейной активации получаются скалярные баллы (е – скалярный балл вектора i; b – обучаемый параметр):
![]()
Скалярные баллы нормализуются с помощью функции softmax:
![]()
Взвешенная сумма полученных векторов представляет собой контекстный вектор, который будет использоваться вместе с текущим состоянием декодировщика при предсказании следующего слова:
где hi – представления векторов с Encoder’a,
Сеть Pointer Generator Network. Сеть Pointer Generator Network представляет собой модификацию типичной Seq2Seq архитектуры. Эта сеть может не только давать распределения из словаря, но и копировать слова из исходного текста. На каждом шаге генерации принимается решение: сгенерировать слово из словаря или скопировать слово из исходного текста. На основе контекстного вектора вычисляется вероятность, что следует генерировать слово:
При генерации слова вероятность какого-либо слова определяется суммой произведения вероятности генерации слова на вероятность словаря
и произведения вероятности копирования на сумму весов внимания, которые уделялись данному слову на текущей итерации:
Для борьбы с повторениями в генерируемом тексте используется механизм покрытия (coverage). Он отслеживает сумму всех весов внимания, которые были за предыдущие шаги. Перед вычислением весов внимания на следующем шаге учитывается ранее уделенное внимание данному слову:
Если какое-то слово покрыто очень часто, то для него вычисляется штраф:
Схема сети Pointer Generator Network представлена на рис. 9 [7].

Рис. 9. Архитектура работы сети Pointer Generator Network
Fig. 9. Architecture of Pointer Generator Network
Сеть MBART. Сеть представляет собой реферирование при помощи предобученных трансформеров. Модель предобучается на восстановлении корректного входа из зашумленного.
Целью обучения является задача реконструкции текста. Перед подачей данных в модель часть токенов маскируется (заменяется на токен [MASK]), часть удаляется. В основе этой модели лежит концепция Seq2Seq, в качестве энкодера выступает модель BERT, а качестве декодера – GPT-2. Архитектура работы модели представлена на рис. 10.

Рис. 10. Схема сети MBART
Fig. 10. Graph of MBART network
Случайные токены заменяются масками, документ кодируется двунаправленно. Отсутствующие токены предсказываются независимо. Они определяются автоматически, что означает, что GPT можно использовать для генерации.
Виды шумов:
1. Замена токенов на [MASK] (BERT objective).
2. Удаление токенов.
3. Замена последовательностей токенов на один токен [MASK], включая пустые последовательности.
4. Перемешивание предложений.
5. Ротация текста (текст начинается с рандомной позиции, а предыдущие позиции улетают в конец).
Графические схемы шумов представлены на рис. 11.

Рис. 11. Схемы шумов в модели MBART
Fig. 11. Graph of noises in the MBART model
Тюнинг модели MBART:
1. Классификация текстов – полный прогон через Encoder и Decoder, классификация последнего токена в декодере (рис. 12).

Рис. 12. Схема классификации текстов
Fig. 12. Graph of the text classification
2. Тэггинг – аналогично классификации, но
классифицируются все токены в декодере (рис. 13).

Рис. 13. Схема тэггинга текстов
Fig. 13. Graph of text tagging
3. Реферирование и Seq2Seq задачи для одного языка – straightforward.
Комбинированные подходы
Комбинированные подходы реферирования, по сравнению с абстрактивными методами, проще в разработке, а по сравнению с экстрактивными методами – обеспечивают лучшее качество реферата. Сложность данных методов заключается в выборе удачного сочетания методик генерации и извлечения (абстрактивного и экстрактивного подходов). Примерами таких методов являются Scientific Text Summarizer [8].
Сравнительная характеристика подходов и моделей
Тексты статей, для которых формируются подводки, теоретически не имеют тематических ограничений. Экстрактивные методы автоматического реферирования могут извлекать предложения, слабо связанные между собой, но не требуют большого корпуса слов для обучения, и извлекающие алгоритмы проще в разработке. Абстрактивные модели создают более гладкие тексты. Генерирующие алгоритмы более сложные, но обрабатывают тексты не последовательно, а параллельно, что ускоряет обработку, и формируют реферативный текст со смысловыми вставками и подходящими связующими заменами. Однако данные модели требуют предобучения на больших корпусах новостных документов. Проанализировав различные подходы и модели реферирования текстов, можно сделать вывод, что, т. к. тексты в новостных статьях не специализированные, для формирования подводок более всего подходят абстрактивные модели Pointer General Network и MBART. Модель Pointer General Network наравне с генерацией новых токенов может копировать токены из исходной последовательности, расширяя итоговый словарь предсказания слов. При использовании второй из выбранных моделей можно использовать уже существующие веса, т. к. в процессе обучения она тренировалась на многих языках, включая русский. Данная модель хорошо подходит для автоматического формирования подводок определенных размеров для статей публикуемого издания на различных интернет-ресурсах.
Заключение
Ежедневно новостные порталы с целью повышения трафика сайта распространяют статьи в социальных сетях. Для повышения эффективности их работы используются NLP-методы суммаризации (автореферирования) текста. Рассмотрены основные подходы (абстрактивный и экстрактивный) к суммаризации, описаны их часто используемые модели. Проанализировав различные подходы и модели реферирования текстов, можно сделать вывод, что, т. к. тексты в новостных статьях не специализированные, для формирования подводок более всего подходят абстрактивные модели Pointer General Network и MBART.
1. Шибайкин С. Д., Егунова А. И., Аббакумов А. А. Анализ применения нейронных сетей, градиентного бустинга и метода ближайших соседей для классификации нормативно-справочной информации // Науч.-техн. вестн. Поволжья. 2020. № 2. С. 54-58.
2. Федосин С. А., Плотникова Н. П., Немчинова Е. А., Денискин А. В. Применение адаптированного алгоритма Word2Vec в решении задач классификации и кластеризации нормативно-справочной информации // Науч.-техн. вестн. Поволжья. 2020. № 11. С. 120-126.
3. Федюшкин Н. А., Федосин С. А. О выборе методов векторизации текстовой информации // Науч.-техн. вестн. Поволжья. 2019. № 6. С. 129-134.
4. Афонин В. В., Никулин В. В. Оптимизация марковских систем массового обслуживания с отказами в системе MatLab // Вестн. Астрахан. гос. техн. ун-та. Сер.: Управление, вычислительная техника и информатика. 2018. № 1. С. 112-120.
5. Buyukkokten O., Garcia-Molina H., Paepcke A. Seeing the whole in parts: text summarization for web browsing on handheld devices // Proceedings of the 10th International Conference on World Wide Web. 2001. С. 652-662.
6. Luhn H. P. The Automatic Creation of Literature Abstracts // IBM Journal of Research and Development. 1958. V. 2. N. 2. P. 159-165. DOI: 10.1147 / rd.22.0159.
7. Linke-Ellis N. Closed captioning in America: Looking beyond compliance // Proceedings of the TAO Workshop on TV Closed Captions for the Hearing Impaired People. Tokyo, Japan. 1999. P. 43-59.
8. Батура Т. В., Бакиева А. М. Гибридный метод автореферирования научно-технических текстов на основе риторического анализа // Программные продукты и системы. 2020. Т. 33. № 1. С. 144-153. DOI:https://doi.org/10.15827/0236-235X.129.144-153.



