Россия
Астрахань, Астраханская область, Россия
Разработана процедура отбора заявок на получение государственной финансовой поддержки для субъ-ектов малого бизнеса рыбной отрасли. Выявлены критерии экспертной оценки заявок, учитывающие отраслевую специфику и включающие в себя следующие блоки: «Соблюдение формальных требований», «Вид деятельности», «Обоснование запрашиваемого финансирования», «Социально-экономический вклад в регион». Обобщены принципы формирования критериев оценивания. Разработан алгоритм проведения процедуры экспертизы, учитывающий соблюдение формальных требований на первом этапе экспертизы. В алгоритме предусмотрен функционал уточнения вида деятельности и проведения оценки по соответствующим критериям. Получены агрегированные показатели экспертных оценок, приведенные к лингвистическому описанию вида «высокий», «средний», «низкий». Проиллюстрирована система трапецеидальных функций принадлежности на «01-носителе» (пятифакторный 01-классификатор). Обоснована применимость инструментов нечеткой логики для задач многокритериальной оценки и принятия управленческих решений. Разработана база правил нечеткой продукции, состоящая из 9 правил и множества управленческих решений по финансовой поддержке. Показана реализация процедуры принятия решений в качестве нечеткой продукционной модели, построенной с использованием FuzzyLogicToolbox. Сделан вывод о возможности использования полученных результатов в проектировании интеллектуальных систем поддержки принятия решений в области финансирования субъектов малого и среднего бизнеса рыбной отрасли. Отмечено, что нечеткая продукционная система и алгоритм экспертного оценивания могут быть спроецированы на другие отрасли народного хозяйства в результате конфигурации составных элементов.
государственная финансовая поддержка, субъект малого бизнеса, рыбная отрасль, экспертная оценка, лингвистическая переменная, продукционная модель, продукционные правила
Введение
Рыбная промышленность является значимым сектором в обеспечении продовольственной безопасности страны [1]. На мировом рынке усиливается роль России как ключевого поставщика рыбной продукции с высокой добавленной стоимостью. Основными составляющими рыбной промышленности России являются специализированный флот, профильные торговые сети, научно-исследовательские организации и учреждения, рыбоводные заводы и аквакультурные хозяйства, отраслевые предприятия. Среди отраслевых предприятий имеются как представители крупного бизнеса, так и субъекты малого и среднего предпринимательства (МСП). Так, в Астраханской области в 2021 г. насчитывается 18 021 субъектов МСП [2]. Из них на долю МСП, включая индивидуальных предпринимателей, по виду экономической деятельности «Рыболовство и рыбоводство» приходится 0,8 % (257 ед.). Однако доля индивидуальных предпринимателей в составе МСП по тому же виду экономической деятельности составляет 43,6 % (112 ед.). Таким образом, можно сделать вывод, что рыбная отрасль региона представлена большой долей индивидуальных предпринимателей. При этом здесь не учтена переработка водных биологических ресурсов, что, очевидно, еще повысит долю предпринимателей в целом, занятых в рыбной отрасли региона.
Деятельность по разведению, добыче и переработке рыбных ресурсов сопряжена со многими рисками и зависит от состояния запасов промысловых объектов в регионе, объемов общих допустимых уловов основных традиционных объектов промысла, где с каждым годом наблюдается сокращение, а также от состояния технологической оснащенности рыбопромысловых предприятий.
Малые формы хозяйствования, в том числе и индивидуальные предприниматели, особенно уязвимы к таким угрозам. Лишь малая доля предприятий рыбной отрасли вкладывает собственные средства на модернизацию производственных мощностей, изменяя технологии переработки сырья в сторону выпуска продукции с более высокой добавленной стоимостью.
Остальные предприятия и индивидуальные предприниматели, ввиду ограниченности финансовых ресурсов, вынуждены работать на оборудовании с высоким уровнем физического и морального износа. С подобной проблемой сталкиваются многие регионы России, и поддержка со стороны государства здесь должна играть ключевую роль.
Государственная поддержка рыбной отрасли в Астраханском регионе реализуется через Государственную программу «Развитие сельского хозяйства, пищевой и рыбной промышленности Астраханской области», в рамках которой действует подпрограмма «Развитие рыбохозяйственного комплекса Астраханской области» (период реализации – 2018–2024 гг.), реализация которой осуществляется через финансовую поддержку из бюджета Астраханской области в пределах бюджетных ассигнований [3].
Также предусмотрены меры финансовой поддержки субъектам МСП Астраханским фондом поддержки МСП [4]. Однако анализ предоставляемых программ микрофинансирования позволяет сделать вывод об отсутствии программ, учитывающих отраслевую специфику в правилах предоставления микрозаймов. Процедура рассмотрения заявок довольно сложная, и существует риск субъективного экспертного суждения.
Учитывая вышеназванные риски и угрозы для рыбопромышленных предприятий, целесообразно развитие новых подходов в предоставлении микрофинансирования. Такие подходы должны основываться на применении цифровых технологий и минимизации человеческого фактора.
Одним их таких подходов является внедрение интеллектуальной системы экспертного оценивания при прохождении процедуры отбора заявок на получение того или иного вида финансовой поддержки. Как уже было отмечено, наличие субъективизма в процедуре экспертного оценивания может существенно повлиять на агрегированную экспертную оценку и, как следствие, принятие неверных решений по предоставлению суммы финансовой поддержки.
Целью исследования является разработка процедуры отбора заявок на получение финансовой поддержки, учитывающей наличие нечетких экспертных суждений и отраслевую специфику хозяйствующего субъекта.
Достижение этой цели предусматривает решение двух комплексных задач:
– разработку алгоритма количественной экспертной оценки заявок на основе критериев, учитывающих отраслевые характеристики функционирования заявителя;
– разработку подхода принятия решений по результатам процедуры экспертной оценки с использованием правил нечеткой продукции.
Решение данных задач позволит сформировать комплекс методов и алгоритмов, которые могут быть положены в основу работы интеллектуальной системы поддержки принятия решений (СППР) по предоставлению финансовой поддержки.
Разработка критериев оценивания заявок на получение финансовой поддержки и проведение экспертной оценки
Принятие решений о предоставлении финансовой поддержки относится к задачам многокритериального выбора, в которых комплексная оценка заявок осуществляется по определенным критериям. Нам необходимо сформировать перечень критериев оценивания, который, с одной стороны, учитывал бы именно отраслевую специфику хозяйствующих субъектов, с другой стороны, обеспечивал высокую достоверность результатов всей экспертизы. Следует отметить, что процедура формирования перечня критериев оценивания базируется на определенных принципах (рис. 1) [5].
Рис. 1. Принципы формирования перечня критериев оценки
Fig. 1. Principles of developing a list of evaluation criteria
Полностью формализовать процедуру формирования перечня критериев оценивания едва ли возможно. Для формирования перечня критериев применительно к нашему исследованию будем руководствоваться тем, что заявители (представители малого бизнеса) могут заниматься только выловом, только переработкой или одновременно выловом и переработкой водных биологических ресурсов.
Также для примера условимся, что запрашиваемое финансирование представляет собой субсидию, которая будет направлена на модернизацию рыбопромыслового оборудования, необходимого для осуществления рыбного промысла в сезон.
Следует учесть и такую группу критериев, которые оценивают соответствие формальным требованиям, исполнение которых является обязательным. Критерии этого блока разработаны на основе требований по предоставлению субсидий из федерального и областного бюджетов. Сформированный перечень критериев представлен на рис. 2.
При процедуре экспертного оценивания заявки сначала агрегируются мнения каждого эксперта по каждому блоку критериев. Затем собираются мнения всех экспертов по каждому блоку и образуется множество агрегированных экспертных оценок.
Критерии блока I необходимы для первичной проверки формального соответствия требованиям на получение финансовой поддержки.
Для данного блока Ci = B, где B = {0, 1}, i = 1 … 5. Это означает, что критерии принимают значения из булева множества, где 0 – несоответствие указанному требованию, а 1 – соответствие указанному требованию.
Рис. 2. Критерии оценивания заявок на финансовую поддержку субъектов МСП,
функционирующих в рыбной отрасли
Fig. 2. Criteria for evaluating applications for financial support of small and medium-sized businesses
in the fishing industry
Эксперт проставляет соответствующее значении на основании подтверждающих документов.
Блок II служит для уточнения вида деятельности. В зависимости от выбора вида деятельности эксперты будут проводить оценку по определенным критериям в блоках III и IV.
Результат экспертизы получается путем агрегирования общей экспертной оценки по блокам III–IV (А3, А4) с использованием аддитивной свертки:
(1)
где Al – агрегированная экспертная оценка по блокам; l – количество блоков критериев оценивания (в нашем случае это блоки III и IV); wi – вес значимости i-го критерия; n – число критериев оценивания проекта (n = 7), используются критерии С9–С15; ek – коэффициент компетентности k-го эксперта; m – число экспертов; αj – узловые точки соответствующей лингвистической переменной; ci – экспертная оценка i-го критерия.
В формуле (1) существует такой показатель, как вес значимости критерия. Вес значимости вводится, чтобы обозначить роль того или иного критерия в экспертизе. Существуют различные подходы определения весов значимости. В рамках нашей работы мы не будем останавливаться на подробном рассмотрении этих подходов. Отметим, что наиболее распространенным и удобным является метод анализа иерархий. Этот метод позволяет значительно облегчить задачу определения важности критериев и заключается в парном сравнении критериев в пределах выделенных групп. Особенности его применения для целей экспертной оценки рассмотрены в [6, 7].
Будем считать, что процедура определения весов значимости проведена по данному методу и не требует уточнения.
Далее необходимо определится со шкалой оценивания критериев. Процедура экспертизы подразумевает ввод как количественных, так и качественных характеристик. Например, критерии C11, C13 оцениваются количественно, например в абсолютных величинах.
Если обратить внимание на критерии С9, С10, С12, то здесь оценка эксперта должна характеризовать качественный уровень суждения, например вида «высокий», «средний», «низкий» и т. д. Тогда использование абсолютных шкал не совсем правильно, т. к. данный вид шкал не позволяет учесть входную неопределенность и субъективное отношение эксперта к заявке. Для такого рода критериев используют лингвистическую шкалу [8].
Применительно к нашей системе критериев оценивания: для критериев с качественными характеристиками опишем лингвистическую переменную с помощью линейно-кусочных трапециевидных функций принадлежности (рис. 3) [9].
Рис. 3. Система трапецеидальных функций принадлежности на «01-носителе» (пятифакторный 01-классификатор)
Fig. 3. The system of trapezoidal membership functions on the 01-carrier (five-factor 01-classifier)
Лингвистическая переменная представляет собой терм-множество качественных характеристик: ОН – «очень низкий»; Н – «низкий»; С – «средний»; В – «высокий»; ОВ – «очень высокий».
Использование стандартного пятифакторного классификатора на «01-носителе» обеспечивает взаимную компенсацию между лингвистическими неопределенностями экспертов LU+ и LU–. В случае преобладания свойства LU+ – свойство LU– проявляется в меньшей степени, и наоборот. Нейтральная точка LU0 – точка «наибольшего противоречия», в которой оба свойства проявляются в одинаковой мере.
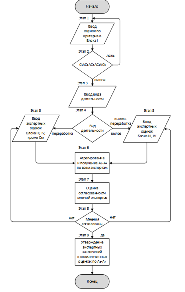
Обобщим все этапы процедуры экспертного оценивания в виде алгоритма на рис. 4.
Рис. 4. Алгоритм экспертной оценки заявок на получение финансовой поддержки
Fig. 4. Algorithm for peer review of applications for financial support
Поясним некоторые этапы алгоритма. Этап 2 представляет конъюнкцию высказываний вида: С1ΛС2ΛС3ΛС4ΛС5 есть истина в том и только в том случае, когда истинно каждое из С1, С2, …, С5. Это означает, что если хотя бы один из критериев не соответствует формальным требованиям (значение 0), то такая заявка отклоняется и не переходит на следующий этап.
На этапе 4 происходит уточнение вида деятельности. Если субъект занимается только лишь переработкой рыбных ресурсов, то оценка по критерию С12 не осуществляется.
В результате работы алгоритма мы получаем агрегированные экспертные оценки по блокам III и IV. Результат работы алгоритма позволяет получить обобщенное экспертное мнение по каждой заявке, которое необходимо для решения второй задачи нашего исследования.
Принятие решений по финансовой поддержке с использованием нечеткой продукционной модели
После того как получено множество агрегированных экспертных оценок по рассматриваемым заявкам, переходим к этапу принятия решений по предоставлению финансовой поддержки.
В настоящем исследовании мы не ставим задачу в обосновании суммы поддержки, т. к. это зависит от региональных программ поддержки субъектов МСП. Наша задача состоит в разработке подхода, который позволил бы собрать опыт экспертов и переложить его на инструменты нечеткой логики. Применение нечеткой логики в данном случае обосновано тем, что экспертные суждения всегда субъективны, а это может существенно влиять на принятие решений. К тому же инструменты нечеткой логики успешно применяются в интеллектуальных СППР для решения такого рода задач.
Во-первых, такой подход позволит сократить затраты на проведение экспертных процедур, т. к. функционал интеллектуальной СППР позволит автоматизировать процесс принятия решений после получения агрегированных экспертных оценок.
Во-вторых, использование такой СППР исключает влияние человеческого фактора (эмоции, субъективизм, коррупционная составляющая), т. к. интеллектуальная система, в отличие от эксперта, будет принимать одни и те же решения при одинаковых исходных данных.
В теории принятия решений для задач многокритериального выбора после проведения процедуры экспертизы одним из наиболее подходящих инструментов является нечеткая продукционная система [10], в которой заложен аппарат нечетких множеств [11] – математический аппарат формализации экспертных знаний.
Продукционная система основана на базе продукционных правил вида «ЕСЛИ () И/ИЛИ (), ТО ()».
Как уже отмечалось ранее, при многокритериальном оценивании экспертом присутствует его субъективизм, что является причиной неопределенности. Неопределенность возникает ввиду того, что эксперт вынужден оперировать точными рейтинговыми оценками, но вместе с тем тяготеет к лингвистическим оценкам, характеризующим величину в терминах, описывающих значения «высокий», «средний», «низкий» и др. Учитывая специфику решаемой задачи, полученные агрегированные показатели А3–А4 являются лингвистическими переменными.
При формализации процедуры принятия решений по финансовой поддержке с помощью лингвистических переменных определим их терм-множества в виде трех значений, а именно «высокий», «средний» и «низкий» Tij = {Low, Medium, High}.
В качестве функций принадлежности выберем трапециевидную функцию принадлежности, т. к. у нее присутствует «зона неуверенности» (верхняя часть трапеции), позволяющая смягчить значения и повысить степень уверенности эксперта.
Кроме того, неуверенность эксперта линейно убывает или возрастает по мере удаления от «зоны неуверенности», что способствует более точной формализации нечеткого понятия в рамках продукционной системы.
Сформируем управленческие решения о финансовой поддержке: финансировать 100 %; финансировать 80 %; финансировать 70 %; финансировать 60 %; финансировать 50 %; финансировать 40 %; отправить заявку на доработку.
Отметим, что 100 % финансирования от запрашиваемой суммы предоставляется, если заявка имеет лингвистические оценки по А3 и А4 «высокий», а решение «отправить заявку на доработку» принимается в случае, если значение по А3 признается как «низкий».
Составим таблицу, которая станет основой построения нечеткой продукционной модели принятия решений по финансовой поддержке.
Реализуем нечеткую продукционную модель
в среде инженерных расчетов Matlab, используя FuzzyLogicToolbox, базу правил таблицы (рис. 5). Экспертная база знаний согласно таблице представлена на рис. 6.
Правила продукционной базы знаний
Product knowledge base rules
|
«Обоснование запрашиваемого |
«Социально-экономический вклад в регион», А4 |
Управленческое решение, Decision |
|
«высокий» |
«высокий» |
финансировать 100 % |
|
«высокий» |
«средний» |
финансировать 70 % |
|
«высокий» |
«низкий» |
финансировать 50 % |
|
«средний» |
«высокий» |
финансировать 70 % |
|
«средний» |
«средний» |
финансировать 60 % |
|
«средний» |
«низкий» |
финансировать 40 % |
|
«низкий» |
«высокий» |
«отправить заявку на доработку» |
|
«низкий» |
«средний» |
«отправить заявку на доработку» |
|
«низкий» |
«низкий» |
«отправить заявку на доработку» |
Рис. 5. Нечеткая продукционная модель в FuzzyLogicToolbox
Fig. 5. Fuzzy production model in FuzzyLogicToolbox
Рис. 6. Нечеткая продукционная база знаний
Fig. 6. Fuzzy production knowledge base
Для построенной нечеткой продукционной модели получена следующая поверхность отклика (рис. 7) для зависимостей выходной переменной (decision) от двух входных переменных А3 и А4. Напомним, то переменные А3 и А4 получены путем агрегирования экспертных оценок по блокам критериев III и IV.
Рис. 7. Поверхность отклика
Fig. 7. Response surface
На рис. 7 можно увидеть комбинации решений при том или ином значении входных переменных А3 и А4. Так, мы видим самый темный окрас на поверхности, что означает: независимо от значений А4, если А3 имеет значение в зоне «низкий», то решение – «отправить заявку на доработку».
Таким образом, построена нечеткая продукционная модель, обеспечивающая принятие решений по финансовой поддержке заявок с использованием в качестве входных переменных агрегированных показателей экспертной оценки и трапециевидных функций принадлежности для описания значений термов.
Заключение
В результате проведенного исследования получены следующие научные результаты:
1. Разработаны критерии оценивания заявок на финансовую поддержку субъектов МСП, функционирующих в рыбной отрасли.
2. Описана процедура экспертного оценивания заявок и разработан алгоритм количественной экспертной оценки заявок на основе критериев, учитывающих отраслевые характеристики функционирования заявителя.
3. Обоснована необходимость применения нечеткой продукционной системы для задач многокритериальной оценки и принятия управленческих решений.
4. Разработана база продукционных правил, позволяющая на основе агрегированных лингвистических переменных продуцировать соответствующие управленческие решения по предоставлению соответствующей финансовой поддержки.
5. Показана реализация процедуры принятия решений в виде построенной нечеткой продукционной модели с использованием FuzzyLogicToolbox.
Полученные результаты могут быть использованы при проектировании интеллектуальных СППР в области финансирования субъектов малого и среднего бизнеса рыбной отрасли. Система критериев может быть расширена с учетом специфики финансирования, а также модифицирована под любые другие отраслевые требования. Алгоритм экспертного оценивания и нечеткая продукционная система могут быть спроецированы на другие отрасли народного хозяйства путем конфигурации составных элементов.
Внедрение предлагаемых нами подходов в правила и процедуры предоставления финансовой поддержки позволит повысить доступность к мерам государственной поддержки, прозрачность принимаемых решений, а также будет стимулировать малый бизнес на создание и модернизацию производственных мощностей по разведению, добыче и переработке сырья из водных биологических ресурсов и объектов аквакультуры рыбной отрасли.
1. Карлина Е. П., Арсланова Э. Р. Место и роль рыбохозяйственного комплекса в системе обеспечения продовольственной безопасности России // Вестн. Астрахан. гос. техн. ун-та. Сер.: Экономика. 2019. № 4. С. 37-48.
2. Статистика по малому и среднему предпринимательству. URL: https://www.astrgorod.ru/podrazdeleniya/statistika-po-malomu-i-srednemu-predprinimatelstvu (дата обращения: 11.10.2022).
3. О Государственной программе «Развитие сельского хозяйства, пищевой и рыбной промышленности Астраханской области»: Постановление Правительства Астраханской области от 10.09.2014 № 368-П. URL: https://docs.cntd.ru/document/428588456 (дата обращения: 12.10.2022).
4. Карлина Е. П., Коваленкова А. С., Григорьев М. А. Государственно-частное партнерство: модели, формы и механизмы реализации // Вестн. Астрахан. гос. техн. ун-та. Сер.: Экономика. 2018. № 4. С. 70-77.
5. Воронин А. А., Губко М. В., Новиков Д. А. Методы и модели организаций: учеб. пособие. М.: Ленанд, 2009. 360 с.
6. Чертина Е. В. Система поддержки принятия решений при управлении инновационными ИТ-проектами: дис. … канд. техн. наук. Волгоград, 2017. 158 с.
7. Саати Т. Принятие решений: метод анализа иерархий: пер. с англ. Р. Г. Вачнадзе. М.: Радио и связь, 1993. 278 с.
8. Поспелов Д. А. Ситуационное управление: теория и практика. М.: Наука, 1986. 268 с.
9. Квятковская И. Ю. Методологические основы поддержки принятия управленческих решений в информационном пространстве регионального кластера: дис. … д-ра техн. наук. Астрахань, 2009. 287 с.
10. Леоненков А. Нечеткое моделирование в среде MATLAB и FuzzyTech. СПб.: БХВ-Петербург, 2005. 736 с.
11. Заде Л. А. Понятие лингвистической переменной и его применение к принятию приближенных решений. М.: Мир, 1976. 165 с.



