employee from 01.01.2019 until now
Moscow, Moscow, Russian Federation
This paper examines the features of integrating smart assistants into the management structure of an organi-zational system. The purpose of the study is to form an algorithm describing the process of choosing a model for integrating smart assistants into the management structure and suggesting the optimal model for implementation as the final product. An overview of the software robotics market in the Russian Federation is proposed, taking into account the analysis of the growth dynamics of the software solutions market and their applications in the national economy. The features of automation of the management functions of smart assistants are determined, intermediate conclusions are drawn about the impact on the field of motivation, control, organization, decision-making and information support. The integration of the smart assistant into the management structure does not lead to a change in the structure, but leads to the use of the smart assistant as a tool for information transfer and automation of management functions. Four models are proposed as an example of integration: a single smart assistant, horizontal integration, vertical integration, and a hierarchical structure. The article describes the features of integration into the organizational system. The statement has been formed that these features do not depend on the subject area. The parameters of the description of the organizational system are selected to build an algorithm for choosing the optimal model. An algorithm for optimizing the management process has been developed as part of the integration of the smart assistant into the organizational management structure, a graphical representation of the algorithm is provided, as well as a text description explaining the specifics of calculating and determining parameter values. The algorithm allows an analyst at the design stage of the final digital product to make an informed decision about the features of integrating a smart assistant into the management structure, which in turn improves the quality of manufactured digital products and contributes to the informatization of the organization's management structure.
software robot, smart assistant, smart assistant integration model, algorithm, management process, management structure, organizational systems
Введение
Современный рынок информационных систем активно изменяется под влиянием развивающихся алгоритмов генеративных нейронных сетей. Цифровые продукты, интегрируя модули нейронных сетей, позволяют формировать аналитику, выполнять прогнозирование и обрабатывать большие массивы данных, выполняя предобработку перед обращением пользователя к информационной системе. Данные изменения коснулись и рынка программной роботизации.
Российский рынок RPA (Robotic process auto-
mation) демонстрирует темпы роста около 20–30 % в год. Основной спрос на роботизацию исходит из таких секторов, как банковская деятельность, телекоммуникации, ритейл и государственные структуры. Ключевыми российскими компаниями в области RPA являются PIX Robotics, Robin, Primo RPA, «Первый бит», Ramax group, Sherpa Robotics
На рис. 1 представлена детализация основных участников российского рынка RPA по состоянию на 2025 г.

Рис. 1. Рынок RPA в Российской Федерации
Fig. 1. RPA market in the Russian Federation
Компании предоставляют готовые решения под различный набор предметных областей, а также с учетом структуры бизнес-процессов организации. Однако в любом из программных решений внимание фокусируется на автоматизации рутинных, атомарных процессов, упрощающих выполнение всей цепочки бизнес-процессов. Данные решения не функционируют в области управления, т. к. не автоматизируют функции управления.
При рассмотрении современного рынка программной роботизации все чаще у бизнеса возникают требования к интеграции в организацию умных помощников. Умный помощник является программным роботом, использующим методы искусственного интеллекта для выполнения интерактивного взаимодействия с пользователем, оказания справочной информационной поддержки, а также самостоятельно может принимать решения [1].
Актуальным остается вопрос интеграции умного помощника в структуру управления. Данное программное решение позволило бы существенно упростить основные функции управления.
Ключевыми функциональными компонентами программного решения являются:
– автоматизированные ответы на вопросы;
– отправка информационных рассылок;
– работа с распределенными базами данных;
– генерация аналитических отчетов.
Таким образом, основу проблемы исследования составляет особенность интеграции умного помощника в структуру управления с учетом автоматизации функций управления.
Особенности автоматизации управленческих функций умными помощниками
Структура управления – упорядоченная совокупность элементов и связей между ними, обеспечивающих выполнение функций управления организационной системой. На структуре управления выстраивается процесс управления, осуществляется распределение полномочий, информации и ресурсов внутри организационной системы.
Интеграция умного помощника в структуру управления не вызывает изменения сути управленческого влияния во всех приведенных структурах управления, т. к. умный помощник используется в качестве инструмента доведения управленческой функции и не является самостоятельным отдельным руководителем, изменяющим структуру управления. На рис. 2 определен перечень основных автоматизируемых функций управления.

Рис. 2. Автоматизируемые функции управления
Fig. 2. Automated control functions
В планировании умный помощник анализирует данные, полученные от пользователей, производит автоматизацию построения планов и сценарное моделирование. Автоматизируется оперативное планирование с учетом возможных рисков. Дополнительно строится плановое расписание выполнения задач в рамках системы.
В организации умный помощник может сообщать сотрудникам оперативные задачи и распределять их между сотрудниками, при необходимости выделяя дополнительные ресурсы, в том числе материальные, временные и человеческие.
Область мотивации является также крайне важной функцией управления для поддержания рабочего процесса в рабочей среде. На основе мониторинга производительности сотрудников может производиться анализ отклонений от вектора мотивации конкретным сотрудником. Дополнительно может быть произведен анализ особенностей коммуникации сотрудника с умным помощником и на основе речевых конструкций делается вывод о повышенной нагрузке сотрудника.
Функция контроля является одной из ключевых, где умный помощник повышает эффективность. Он автоматизирует мониторинг выполнения задач и сроков, анализирует особенности выполнения задач сотрудниками. Также умный помощник может действовать как система напоминаний, подсказывая специалисту важные детали для выполнения задач.
В рамках координации действий между организационными единицами или элементами организационной системы упрощается взаимодействие за счет непрямой коммуникации через умного помощника. Он передает информацию подразделению, используя коммуникацию с каждым отдельным сотрудником, не дожидаясь, пока руководитель доведет информацию до сотрудников. Маршрутизация заявок распределяется по организационным единицам в реальном времени [2, 3].
Принятие решений является важной управленческой функцей, в рамках которой умный помощник может предлагать обоснованные решения. Выявление скрытых закономерностей с помощью аналитического модуля позволяет руководству принимать взвешенное решение, которое быстро доводится до сотрудников за счет координации.
Информационная поддержка – это обеспечение управленческого состава верхнего уровня необходимой справочной информацией из базы знаний умного помощника. Таким образом, ускоряется поиск информации управленческим составом, в том числе локальных нормативных актов и распоряжений, а также поддерживается актуальность используемой информации [4].
Для интеграции умного помощника в структуру управления могут применяться 4 модели: единичный умный помощник, горизонтальная интеграция, вертикальная интеграция и иерархическая структура.
Единичный умный помощник интегрируется в структуру управления организации и используется всеми пользователями независимо от роли в организационной системе. Подход предполагает, что на стороне информационной системы происходят разделение и категоризация сотрудников при обработке их запросов.
Горизонтальная интеграция умных помощников является моделью, использующей на одном уровне управления структуру из нескольких умных помощников, взаимосвязанных внутренним каналом передачи информации. Горизонтальная интеграция специализируется на выполнении однотипных задач и функций, распределенных по организации.
Вертикальная интеграция умных помощников представляет собой модель, где умные помощники распределяются по вертикали управленческого воздействия. Они распределены по стратегическому, тактическому и оперативному уровням планирования. Каждый помощник в системе отвечает за выполнение задач, характерных для его уровня.
В основе иерархической структуры умных помощников лежит двусторонний поток данных. Снизу вверх поступает информация о текущих операциях, собранная умными помощниками на оперативном уровне, а в обратном направлении транслируются стратегические планы и задачи, которые пополняют базу знаний всех умных помощников.
Каждая из моделей представляет собой сложную структуру для создания конечного программного продукта с использованием технологии умных помощников для автоматизации функций управления.
Модели и методы для построения алгоритма
При выполнении процесса интеграции умного помощника в структуру управления организационной системой в работе аналитика, выполняющего проект, могут возникать следующие проблемы: сложность определения архитектуры будущего программного продукта (конечного решения); сложность оценки предлагаемого решения для определения итоговой стоимости и согласования ее с заказчиком конечного решения [5–7].
Проблемы обусловлены сложностью определения внутренней структуры умного помощника с учетом выявленной структуры управления в организационной системе, а также спецификой предметной области.
В результате проведенного анализа сформирован алгоритм выбора модели умного помощника, который будет являться решением поставленной проблемы. Модель позволит беспрепятственно на основе входных данных об организационной системе произвести определение модели для построения конечного решения.
Алгоритм основан на наборе измеряемых характеристик, позволяющих определить особенности интеграции умных помощников и выбора оптимальной модели их встраивания в структуру управления.
Выделены основные параметры, которые будут фиксироваться для описания организационной системы с точки зрения автоматизации управления умным помощником. Для проведения оценки предлагается определение основных критериев, которые будет оценивать аналитик в ходе принятия решения о структуре конечного программного продукта. Предлагается оценивать нагрузку на систему L, а также ее структурную сложность S. Нагрузка на систему зависит от количества пользователей, частоты их обращений, сложности задач и времени обработки одного запроса. Сложность системы зависит от числа взаимодействий между пользователями и помощниками. Для оптимального выбора модели может потребоваться дополнительно учесть размер организации, число пользователей и интенсивность запросов к системе, необходимый уровень специализации и координации, а также ресурсы, доступные для разработки, внедрения и поддержки.
Для каждой из моделей можно рассчитать критерии структурной сложности S и нагрузки на систему L:
S = áU, F, C, Iñ; L = áU, R, T, Cñ,
где U – количество пользователей; F – функциональная сложность (число поддерживаемых функций); С – количество умных помощников в системе; I – среднее число взаимодействий между помощниками; R – среднее количество запросов от одного пользователя за единицу времени; T – среднее время обработки одного запроса, с.
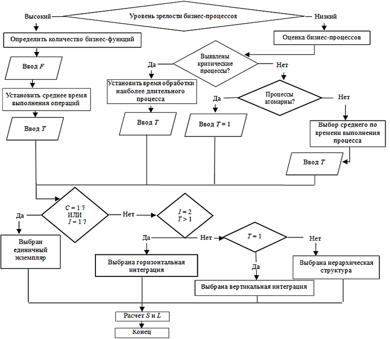
Для выбора модели умного помощника сформирован универсальный алгоритм (рис. 3).


Рис. 3. Алгоритм выбора модели структуры интеграции умных помощников
Fig. 3. Algorithm for choosing a model for the integration structure of smart assistants
Выбор модели умного помощника необходимо начинать с анализа структуры организационной системы. На первом этапе проектировщику требуется определить потенциальное количество пользователей системы U, а также специфику выполняемых бизнес-функций и бизнес-процессов, далее определяется среднее количество запросов одного пользователя за единицу времени R. Определить данный показатель возможно при анализе структуры выполнения бизнес-процесса и обращения пользователя в специализированные информационные системы для поиска справочной информации, определения перечня задач [8, 9].
На основе анализа структуры организации необходимо произвести оценку типа структуры управления. Если она централизованная, то для системы целесообразнее применение единого умного помощника, а если децентрализованная, то потребуется произвести анализ функционального разнообразия системы.
Далее необходимо определить уровень зрелости бизнес-процессов организации, т. к. внедрение дополнительных умных помощников может существенно замедлить выполнение критических бизнес-процессов. В случае высокого уровня зрелости бизнес-процессов аналитику потребуется установить среднее время выполнения операций методом количественного анализа времени выполнения операций.
В случае если уровень зрелости бизнес-процессов низкий, потребуется дополнительно определить критические или уязвимые бизнес-процессы [10–12]. В случае выявления таких процессов их необходимо дополнительно проанализировать, определив их сложность и время выполнения. Базу знаний умного помощника необходимо специфицировать с учетом выявленных критических процессов. Атомарные процессы будут автоматизированы и обработаны одним умным помощником с высокой скоростью и не потребуют усложнения архитектуры.
На основе выявленных параметров потребуется определить значения количества пользователей U, количества умных помощников в системе C, среднее число взаимодействий между помощниками I, а также функциональную сложность с учетом специфики бизнес-процессов F.
После получения данных анализа потребуется определить необходимость и возможность масштабирования решения в будущем, т. к. небольшие компании достаточно часто переходят в стадию роста, и им требуется масштабировать информационную архитектуру.
Для каждой модели рассчитываются критерии сложности S и нагрузки L. Итоговый расчет однозначно продемонстрирует необходимую модель применения умных помощников с учетом заданных особенностей предметной области, в рамках которой происходит внедрение умного помощника в виде конечного решения.
Таким образом, сформирован алгоритм выбора модели структуры интеграции умных помощников, который позволяет определить оптимальную модель для внедрения в любую структуру управления и автоматизации выбранных функций управления [13, 14].
Алгоритм позволяет определить оптимальную модель структуры интеграции умных помощников, учитывает специфику предметной области, выполняется на основе измеримых параметров, которые может зафиксировать аналитик в ходе проектирования программного продукта.
Заключение
Представлен алгоритм выбора модели структуры интеграции умных помощников в организационную систему. Алгоритм представляет необходимый процесс, который требуется произвести проектировщику информационной системы, а также указывает последовательность измерения метрик для расчета сложности и суммарной нагрузки конечного решения. Алгоритм позволяет производить интеграцию умного помощника как конечного решения в любую структуру управления за счет выбора оптимальной модели. Алгоритм позволяет производить выбор оптимальной модели структуры интеграции умных помощников в организацию, упрощая деятельность аналитика в контексте формирования конечного решения в виде цифрового продукта.
1. Zuev A. S., Leonov D. A. Ob upravlenii chislennost'yu odnovremenno funkcioniruyushchih programmnyh robotov razlichnyh vidov [On managing the number of simultaneously functioning software robots of various types]. Russian Technological Journal, 2024, vol. 12, no. 4, pp. 7-22.
2. Burkov V. N., Kuznecov N. A., Novikov D. A. Mekhanizmy upravleniya v setevyh strukturah [Management mechanisms in network structures]. Avtomatika i telemekhanika, 2002, no. 12, pp. 96-115.
3. Kazakova N. A., Efremova E. I. Koncepciya vnutrennego kontrolya effektivnosti organizacii [The concept of internal control of the effectiveness of the organization]. Moscow, INFRA-M Publ., 2015. 235 p.
4. Abdrahmanova G. I., Byhovskij K. B., Veselitskaya N. N. i dr. Cifrovaya transformaciya otraslej: startovye usloviya i prioritety [Digital transformation of industries: starting conditions and priorities]. Moscow, Izd-vo Nac. issled. un-ta «Vysshaya shkola ekonomiki», 2021. 239 p. Available at: https://conf.hse.ru/mirror/pubs/share/462977876.pdf (ac-cessed: 20.01.2025).
5. Repin V. V. Biznes-processy kompanii: postroenie, analiz, reglamentaciya [Business processes of the company: construction, analysis, regulation]. Moscow, Standarty i kachestvo Publ., 2007. 239 p.
6. Tul'chinskij G. L. Cifrovaya transformaciya obra-zovaniya: vyzovy vysshej shkole [Digital transformation of education: challenges for higher education]. Filosofskie nauki, 2017, no. 6, pp. 121-136.
7. Akatkin Yu. M., Karpov O. E., Konyavskij V. A., Yasinovskaya E. D. Cifrovaya ekonomika: konceptual'naya arhitektura ekosistemy cifrovoj otrasli [Digital economy: the conceptual architecture of the digital industry ecosystem]. Biznes-informatika, 2017, no. 4 (42), pp. 17-28.
8. Mazur I. I., Shapiro V. D., Titov S. A., El'kina L. V. Restrukturizaciya predpriyatij i kompanij: spravochnoe posobie [Restructuring of enterprises and companies: a reference guide. Moscow, Vysshaya shkolaPubl., 2000. 588 p.
9. Sadovaya E. S. Cifrovaya ekonomika i novaya para-digma rynka truda [The digital economy and the new labor market paradigm]. Mirovaya ekonomika i mezhdunarodnye otnosheniya, 2018, vol. 62, no. 12, pp. 35-45. DOI:https://doi.org/10.20542/0131-2227-2018-62-12-35-45.
10. Kozlov S. V., Rezvanceva A. A. Chat-boty kak odna iz tendencij razvitiya sovremennogo obrazovaniya [Chatbots as one of the trends in the development of modern education]. Mezhdunarodnyj zhurnal eksperimental'nogo obrazovaniya, 2022, no. 5, pp. 44-49.
11. Komashinskij V. I., Smirnov D. A. Nejronnye seti i ih primenenie v sistemah upravleniya i svyazi [Neural net-works and their application in control and communication systems]. Moscow, Goryachaya liniya – Telekom Publ., 2003. 94 p.
12. Korchagin S. G. Upravlenie processami prinyatiya reshenij v ramkah komandno-orientirovannoj organizacionnoj sistemy na osnove apparata nejrosetevogo modelirovaniya. Avtoreferat dissertacii … kand. tekhn. nauk [Management of decision-making processes within a team-oriented organizational system based on neural network modeling. Abstract of the dissertation ... Candidate of Technical Sciences]. Voronezh, 2024. 22 p.
13. Kalach A. V., Smolenceva T. E., Akat'ev Ya. A. Obobshchennaya vnutrennyaya struktura umnogo pomoshchnika (programmnogo robota) dlya operativnoj podderzhki prinyatiya reshenij v organizacii [Generalized internal structure of a smart assistant (software robot) for operational decision-making support in an organization]. Modelirovanie, optimizaciya i informacionnye tekhnologii, 2024, vol. 12, no. 4 (47). Available at: https://moitvivt.ru/ru/journal/pdf?id=1615 (accessed: 20.01.2025).
14. Kalach A. V., Smolenceva T. E., Akat'ev Ya. A. Modelirovanie informacionnoj sistemy obespecheniya dannymi umnogo pomoshchnika v upravlenii organizacionnoj sistemoj [Modeling of an information system for providing smart assistant data in the management of an organizational system]. Modelirovanie energoinformacionnyh processov: sbornik statej XII Nacional'noj nauchno-prakticheskoj konferencii s mezhdunarodnym uchastiem (Voronezh, 26–28 dekabrya 2023 g.). Voronezh, Izd-vo Voronezh. gos. un-ta inzhener. tekhnologij, 2024. Pp. 105-110.



