Russian Federation
The necessity of forming the technology of state management of development, due to the transition of Russia to sovereign development, is revealed. The world experience has been studied and the characteristics of the technologies of state development management used in world practice have been given. The necessity of changing the methodological approach to the formation of public development management technology based on the systematization of the relevant theory, within which the interrelation between the hypothesis of public development management and the relevant technology is substantiated, is established. The technology of state development management has been formed as part of its structural elements – the official ideology of Russia, the state policy of development, state regulation of the economy, market self-regulation, the synergy of which contributes to the formation and development of the culture of the state and increase the effectiveness of state management activities. The technology of state development management in the proposed form contributes to the purposefulness and organization of joint activities of the state and society to build the potential of Russia, increase the level of its use and obtain qualitatively new results of society's vital activity. The research used traditional scientific methods of logical and historical analysis, generalization and systematization, analysis and synthesis, as well as the method of systematic identification of the objects under study, with the help of which the structural organization of the technology of state management of sustainable development is justified. The actual scientific problem of the formation of the technology of state development management has been solved, the use of which is appropriate at the present stage, due to large-scale changes in the political, economic and social course of the Russian state. The results obtained can be used in the development of normative legal acts and in the Russian practice of public administration.
official ideology of the country, state development policy, state development strategy, state regulation of the economy, market self-regulation, culture of the state, public management activities
Введение
Курс на суверенное развитие России, провозглашенный Президентом В. В. Путиным в 2007 г. на Мюнхенской конференции по безопасности предопределил логику и направленность всех последовавших за этим событий в мире и внутри самой России. Достаточно радикальный с позиции логики и направленности политических, экономических и социальных процессов после известных событий 1991 г. разворот российской внешней и внутренней политики в сторону построения модели многополярного мира и изменения системы жизнеустройства обусловил необходимость изменений во всех сферах жизнедеятельности многонационального русского общества.
Развитие России – процесс сложный, требующий не только соответствующего кадрового обеспечения, но и, что имеет особую значимость, технологии государственного управления этим процессом. Госу-дарственное управление развитием (ГУР) в условиях перехода к суверенному развитию приобретает особую актуальность и значимость для России, обладающей мощным потенциалом, который необходимо использовать во благо страны.
В этой связи одной из ключевых задач научного сообщества России сегодня является разработка технологии ГУР. Поиску путей решения данной проблемы посвящены многочисленные публикации российских исследователей: М. С. Оборина [1], Т. В. Усиковой [2], Л. Л. Гишкаевой [3], А. М. Ганеева [4], А. Д. Мухаметовой [5], Г. В. Серебряковой [6], И. В. Минакова [7], Я. Ю. Старцева [8] и др.
Изучение содержания подходов, предложенных в работах, позволило выявить ряд недостатков:
– теоретическая фрагментарность, что выражается в локальном характере исследований (концентрации на отдельных аспектах ГУР);
– недооценка роли и значимости междисциплинарного характера ГУР;
– прямое заимствование мирового опыта ГУР без учета российской специфики;
– технологический детерминизм, который основан на убеждении в том, что цифровизация управления является главным условием повышения эффективности ГУР, при этом не учитывается значимость человеческого фактора и культурных особенностей;
– недооценка значимости влияния идеологического фактора на эффективность ГУР.
Наличие проблем обусловило необходимость проведения специального исследования, целью которого является формирование технологии ГУР на основе критерия взаимообусловленности и взаимозависимости ее ключевых элементов – государственной стратегии развития, государственного регулирования экономики и рыночного саморегулирования.
Особенности технологий ГУР, применяемых в мировой практике
Технологии ГУР, применяемые в мировой практике, имеют характерные отличия (таблица). Они связаны с историческими особенностями развития государств, их интересами, цивилизационной спецификой, а также динамично меняющимися глобальными, международными и региональными условиями [9, 10].
Характеристика технологий ГУР зарубежных стран
Characteristics of state development management technologies of foreign countries
|
Страны |
Особенности технологии ГУР |
Достоинства |
Недостатки |
|
Франция |
Характеризуется централизацией финансовой и экономической системы, применением стратегии развития страны. Государство играет ведущую роль в экономике страны. Имеет место высокий уровень регламентации управления развитием, что проявляется в большом количестве норм, правил и инструкций |
Высокий уровень прогнозирования и планирования, сбалансированность регионального развития, высокая инновационная активность |
Чрезмерная бюрократия, зарегулированность эконо-мических процессов, жесткость системы трудовых отношений, сложная налоговая система. Дефицит квалифицированных управ-ленцев |
|
США |
Существует разветвленная система институтов развития. Приток высококвалифицированной силы обеспечивается на основе иммиграции, акцент на широком внедрении инноваций. Для обеспечения развития страны активно используется международное влияние |
Развитая система государственного управления, широкое использование инновационных подходов и технологий, развитая инфраструктура |
Высокий уровень бюрократии, неравномерность распределения ресурсов между регионами, акцент на достижении краткосрочных целей |
|
Канада |
Характерен комплексный подход к решению проблем развития. Кадровое обеспечение развития осуществляется в основном за счет иммиграции. Государство принимает активное участие в развитии стратегически значимых отраслей. Активно привлекаются ученые и специалисты разных направлений для решения проблем развития страны |
Достижение экологического равновесия и высокий уровень деловой активности |
Недостаточная коммуникация между уровнями государственного управления, наличие достаточно высокого уровня регионального неравенства, высокая степень риска социального расслоения |
|
Швеция |
Характерным для ГУР является управление через ценности и видение. Значимыми аспектами управления развитием являются экологический и социальный. Поддерживается высокий уровень вовлеченности граждан страны в процесс принятия решений на всех этапах управления развитием |
Инклюзивность и прозрачность принятия решений |
Переизбыток регуляторных ограничений, что проявляется в наличии многочисленных жестких законодательных и экологических норм. Недостаточная гибкость рынка труда на динамичные изменения текущей экономической ситуации. Зависимость от экспорта |
|
Япония |
Характеризуется сочетанием инноваций |
Тесное взаимодействие и ко-ординация между бизнес-структурами и правительством. Ориентация на долгосрочное развитие. Высокий уровень деловой культуры |
Высокий уровень бюрократизации управленческих процедур. Сопротивление изменениям, обусловленное консерватизмом управленцев. Наличие многочисленных экологических проблем |
Определяющую роль в становлении и развитии технологии ГУР в зарубежных странах играют следующие факторы:
1. Особенности политической системы, которые отображают приоритет государства на централизацию или децентрализацию власти.
2. Выбор модели экономики определяет характер действий государства в условиях смены фаз экономического цикла – адаптация к условиям текущей фазы.
3. Направленность социальной политики государства. Государство способствует установлению социальных гарантий (Швеция, Норвегия, Финляндия) либо минимизирует их, смещая баланс социальной ответственности в направлении от государства к предпринимательскому сектору (США).
4. Особенности культуры. С одной стороны, имеет место крайний индивидуализм, в условиях которого государство акцентирует основное внимание на развитии института частной собственности и частного предпринимательства; с другой – стремление в той или иной степени к коллективизму, что находит свое выражение в доминировании государственного сектора для поддержания иерархии и гармонии в системе жизнеустройства.
5. Характер действий государства, направленных на преодоление региональных различий, характеризуется жесткой централизацией регионального развития (Франция, Япония) либо расширением роли региональных и местных структур в обеспечении собственного развития (США, Германия, Индия).
6. Меры по стимулированию устойчивого развития. Государства стран западного мира делают акцент на реализации Концепции устойчивого развития, принятой в 1992 г. на Второй международной конференции ООН. Развивающиеся страны держат курс на индустриализацию, что зачастую сопряжено с высокими экологическими рисками.
7. Роль институтов. В странах западного мира набирает обороты процесс деградации государственных институтов под влиянием внешнего управления со стороны Великобритании и США. В странах, противостоящих внешнему управлению (Россия, Северная Корея, Китай), роль государственных институтов в обеспечении развития возрастает.
Анализ влияния вышеперечисленных факторов позволил сформировать представление об особенностях технологий ГУР и сформулировать ряд выводов:
1. Бюрократия является одним из основных факторов, препятствующих оперативному принятию решений, замедляющих административные процессы на всех уровнях и необоснованно повышающих уровень ресурсоемкости ГУР.
2. Действия коррупционного характера, лоббирование интересов кланово-корпоративных групп, фаворитизм (распространен в западных странах) существенным образом снижают эффективность ГУР.
3. Зависимость решений, принимаемых на государственном уровне, от влияния политических групп приводит к частой и нецелесообразной смене приоритетов, вносит неопределенность в действия государственных структур при реализации проектов и программ развития.
4. Перераспределение кадровых и финансовых ресурсов в пользу военно-промышленного сектора в условиях постоянно нагнетаемой западным миром напряженности в отношениях между странами накладывает дополнительные ограничения на использование ресурсов, которые и без того являются ограниченными. Подобного рода стимулирование военно-промышленного комплекса лишь в некоторой степени способно поддерживать экономику, но не дает странам гарантии устойчивого развития. Конфликтная ситуация рано или поздно исчерпает свой потенциал, и по этой причине финансирование в больших объемах развития военного производства окажется нецелесообразным.
5. Низкая квалификация государственных служащих является бичом для западных стран. Деградация ГУР обусловлена внешним управлением, реализуемым Великобританией и США, которое направлено на сдерживание развития других стран.
Данные выводы указывают на нецелесообразность прямого копирования зарубежного опыта при формировании технологии ГУР России, которая находится на этапе перехода к суверенному развитию. Последнее обусловливает необходимость поиска путей решения проблемы формирования технологии ГУР, которая бы отвечала российской специфике. Это требует изучения и творческого обобщения имеющегося мирового опыта теории и практики ГУР, систематизации на этой основе соответствующей теории, гармонично объединяющей теорию и практику.
Обобщенная характеристика системной теории ГУР как способа объединения соответствующей теории и практики
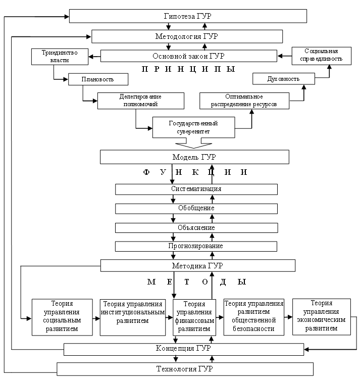
Теория ГУР представляет собой систему взаимосвязанных научно обоснованных предположений о его природе, которая создана для объяснения процесса ГУР, а также для формирования соответствующей концепции и технологии (рис. 1).
На этапе выдвижения гипотезы формулируется предположение о сущности процесса ГУР, которое должно быть научно обоснованным, т. е. теоретически состоятельным с точки зрения методологии. Разработка методологии предполагает изучение законов и закономерностей процесса ГУР (регламентирует этот процесс), разработку соответствующей модели (шаблон процесса для проведения анализа результатов ГУР) и методики (в ней обосновываются цели, задачи, показатели ГУР).
Научное обоснование подхода к формированию технологии ГУР обусловливает необходимость разработки стратегии действий по ее реализации, что отражается в соответствующей концепции. На этапе разработки концепции ГУР формируется система и структура управления, функционирование которых направлено на обеспечение конкурентоспособности страны и ее достойного положения в мире. И, наконец, на заключительном этапе разрабатывается технология ГУР как способ применения научного знания для решения социально значимых задач.
Такой подход к структурированию теории обусловливает не только ее теоретическую, но и практическую ценность, поскольку позволяет объединить теорию и практику. Это имеет особую значимость, поскольку научная теория, предполагающая возможность конвертации научного знания об исследуемом процессе в соответствующую технологию, имеет хорошие шансы получить признание не только в кругу научной общественности, но и у практикующих специалистов, а вместе с ним и финансирование ее внедрения. Это способствует ускоренному продвижению технологии и получению социально значимого эффекта в сжатые сроки. Последнее является оправданным, поскольку активизирует технологический прогресс, в данном случае в области экономики и управления. Это особенно актуально для России, которая в период перехода к суверенному устойчивому развитию остро нуждается в новых экономико-управленческих технологиях.
Технология ГУР: особенности структурной организации и взаимосвязи составляющих ее элементов
При проведении системного моделирования структурной организации технологии ГУР был использован метод системной идентификации исследуемых объектов, в основу которого положены законы и закономерности движения информационных потоков в процессе ГУР, обеспечивающих эффективность и результативность последнего [11].
Рис. 1. Схема системной теории ГУР
Fig. 1. The scheme of the system theory of state development management
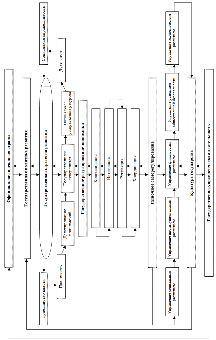
Под технологией ГУР понимается совокупность процессов управления, инициируемых, организуемых и контролируемых государством, для преобразования общегосударственной идеи развития страны в конкретные результаты, отражающие целенаправленность и организованность совместной деятельности государства и общества по наращиванию потенциала страны, повышению уровня его использования и получению качественно новых результатов жизнедеятельности (рис. 2).
Системообразующим элементом технологии ГУР выступает официальная идеология страны, в которой сформулирована общегосударственная идея устойчивого развития. Она служит основанием для постановки соответствующих целей и задач, реализация которых требует наличия идеалов, норм и ценностей, следование которым способствует достижению целей и эффективному решению задач. Результатом идеологического влияния является формирование убеждений о необходимости и способах устойчивого развития как на личностном, так и на общественном уровне, следствием чего является осознанный выбор, обусловливающий соответствующий характер поведения общества.
На реализацию общегосударственной идеи развития страны направлена деятельность государственных структур, которая находит свое отражение в государственной политике развития. В этом случае становится возможным установление баланса между интересами отдельной личности и общества. Это обусловливает принятие обоснованных и целесообразных решений на уровне государственных структур, что обеспечивает возможность устойчивого развития как на личностном, так и на государственном уровне.
Государственная политика развития (механизм ГУР) – это система социальных, институциональных, финансовых и экономических мер стратегического, тактического и оперативного характера, направленных на стимулирование общественного прогресса и поддержание устойчивого развития страны. Она определяет характер государственной стратегии развития, государственного регулирования экономики и рыночного саморегулирования.
Государственная стратегия развития – ключевой документ, определяющий сферы, цели, план и направления долгосрочного развития и образ прогрессивного будущего страны. Это принципиальная основа технологии ГУР, ее базовый элемент, задающий направленность всех управленческих действий, осуществляемых для обеспечения развития страны на основе следования принципам триединства власти, плановость, делегирование полномочий, государственный суверенитет, оптимальное распределение ресурсов, духовность (стремление к развитию) и социальная справедливость.
Государственное регулирование экономики консолидирует, интегрирует, регулирует и координирует экономическую деятельность, обеспечивая тем самым реализацию стратегического плана развития сфер жизнедеятельности. Законодательная, исполнительная и контрольно-надзорная деятельность государственных структур направлена на изменение государственной экономической политики в соответствии со сменой фаз экономического цикла для модернизации отраслей, учета меняющихся глобальных тенденций, смягчения деструктивного влияния западных санкций и т. д.
Корректировка действий государства в области экономики способствует формированию благоприятной экономической среды, в условиях которой становится возможным эффективное рыночное саморегулирование.
Рыночное саморегулирование предполагает взаимодействие производителей и потребителей в условиях свободной конкуренции, что способствует оптимальному распределению ресурсов и максимально полному удовлетворению общественных потребностей. В условиях рыночного саморегулирования формируется и поддерживается равновесное состояние между спросом и предложением, регулируются цены, качество продукции и стандарты ведения хозяйственной деятельности.
Реализация государственной политики развития способствует совершенствованию культуры государства. Участие государственных служащих в разработке государственной стратегии развития, регулировании экономических процессов, содействии рыночному саморегулированию способствует росту уровня их делового сознания, управленческих знаний и стратегического мышления. В результате развития культуры государства формируется деловой этикет как система правил и норм поведения в деловой среде, следование которому способствует установлению конструктивных взаимоотношений между государством и обществом, обеспечивая возможность принятия и реализации государственными структурами обоснованных и целесообразных решений и повышая эффективность государственно-управленческой деятельности в целом.
Таким образом, применение технологии ГУР в предложенном виде способствует воплощению общегосударственной идеи устойчивого развития России, сформулированной в официальной идеологии страны, в конкретные решения и действия государственных структур, реализуемые в рамках государственно-управленческой деятельности. Тем самым обеспечивается достижение двуединой цели ГУР – целенаправленность и организованность совместной деятельности государства и общества по наращиванию потенциала страны, повышению уровня его использования и получение качественно новых результатов жизнедеятельности.
|
|
Рис. 2. Логическая схема структурной организации технологии ГУР
Fig. 2. The logical scheme of the structural organization of the technology of state development management
Заключение
В исследовании решена научная проблема формирования технологии ГУР. Полученные результаты позволили сформулировать ряд выводов:
– результаты анализа особенностей технологий ГУР, применяемых в мировой практике, позволили сделать вывод о нецелесообразности их прямого копирования;
– обоснован системный подход к структурированию теории ГУР, в рамках которой установлена взаимосвязь между гипотезой ГУР и соответствующей технологией, что позволило преодолеть разрыв между соответствующей теорией и практикой;
– сформирована структурная организация технологии ГУР, применение которой обеспечивает трансформацию общегосударственной идеи устойчивого развития страны в прогрессивные экономические и социальные изменения на федеральном и региональном уровнях в результате принятия и реализации обоснованных и целесообразных решений государственными структурами.
Научная значимость исследования заключается в том, что полученные результаты расширяют отдельные положения и понятия системной теории ГУР. Практическая значимость исследования определяется тем, что научные положения системной теории ГУР обусловили формирование соответствующей технологии, которая может быть применена в качестве одного из ключевых элементов комплексной технологии развития России, при подготовке проекта стратегии суверенного развития Российской Федерации, а также законопроектов
«О стратегии развития Российской Федерации» и «Об устойчивом развитии Российской Федерации».
1. Oborin M. S. Osobennosti upravleniia sotsial'no-ekonomicheskim razvitiem regiona v krizisnykh usloviiakh [Features of managing the socio-economic development of the region in crisis conditions]. Vestnik Moskovskogo universiteta. Seriia 6. Ekonomika, 2023, vol. 58, no. 6, pp. 133-147.
2. Usikova T. V. K voprosu o sovershenstvovanii upravleniia razvitiem territorii [On the issue of improving the management of territorial development]. Problemy razvitiia territorii, 2023, vol. 27, no. 3, pp. 7-9.
3. Gishkaeva L. L. Osobennosti innovatsionnogo upravleniia razvitiem organizatsii [Features of innovative management of the organization's development]. Ekonomika i biznes: teoriia i praktika, 2023, no. 1-2 (166), pp. 36-39.
4. Ganeev A. M. Nekotorye osobennosti razvitiia sistemy gosudarstvennogo upravleniia v sovremennykh usloviiakh [Some features of the development of the public administration system in modern conditions]. Ekonomicheskie nauki, 2023, no. 11 (228), pp. 74-78.
5. Mukhametova A. D. Kontseptual'nyi podkhod k upravleniiu regional'nym razvitiem na osnove ispol'zovaniia chelovecheskogo kapitala [A conceptual approach to managing regional development based on the use of human capital]. Ekonomika i upravlenie, 2022, no. 1 (163), pp. 60-64.
6. Serebriakova G. V. Modeli upravleniia razvitiem organizatsii [Organizational development management models]. Available at: https://phsreda.com/e-publications/e-publication-10416.pdf (accessed: 24.07.2024).
7. Minakov I. V., Bykovskaia E. I., Kharlanova V. N., Reutova Iu. I. Gosudarstvennoe upravlenie sovremennym sotsial'no-ekonomicheskim razvitiem: mify i real'nost' [Public administration of modern socio-economic development: myths and reality]. Available at: https://vaael.ru/ru/article/view?id=302 (accessed: 24.07.2024).
8. Startsev Ia. Iu. Gosudarstvennoe upravlenie razvitiem: napravleniia i perspektivy issledovaniia [Public management of development: directions and prospects of research]. Available at: https://cyberleninka.ru/article/n/gosudarstvennoe-upravlenie-razvitiem-napravleniya-i-perspektivy-issledovaniya (accessed: 24.07.2024).
9. Evgrafov Ia. I. Upravlenie razvitiem territorii: mirovoi opyt [Territorial development management: world experience]. Available at: https://elar.urfu.ru/handle/10995/125564 (accessed: 24.07.2024).
10. Nurgeisova A. A. Mirovoi opyt effektivnogo upravleniia razvitiem chelovecheskogo kapitala [World experience in effective management of human capital development]. Vestnik universiteta «Turan», 2023, no. 2, pp. 285-296.
11. Podgornyi V. V. Formirovanie ustoichivoi ekonomiki Rossii v kontekste ekonomicheskoi teorii. Part 2 [The formation of a sustainable Russian economy in the context of economic theory. Part 2]. Ekonomika i upravlenie, 2023, no. 29 (9), pp. 1065-1067.




