Russian Federation
The problem of controlling a galvanic bath according to two criteria is considered: marriage in terms of un-evenness and microhardness. The controlling action is the placement of cathode parts of different shapes and sizes on the suspension device of the galvanic bath. A combined method is proposed, which consists in repeatedly solving the vector optimization problem with different order ratios and with different convolutions of criteria, as well as by analyzing hierarchies and constructing a Pareto domain. The developed decision support system provides the decision-maker with comprehensive information about the operating modes of the object and the values of criteria obtained at the same time, the values of mutual changes in criteria, etc., which makes it possible to find the best compromise solution to the vector optimization problem from the user's point of view.
electroplating, detail, microhardness, unevenness, optimal placement, vector optimization
Введение
Гальваническое покрытие, в зависимости от назначения, может характеризоваться различными качественными показателями. Например, для покрытий на деталях, используемых в парах трения, важным показателем является микротвердость g, т. к. от нее зависит износостойкость. Еще один важный критерий – неравномерность G распределения покрытия по поверхности детали. Критерий неравномерности может описываться различными формулами [1], например:

где δ(x, y, z) – толщина покрытия в точке катода с координатами (x, y, z); δmin – минимальная толщина покрытия на катоде; S – площадь поверхности катода. На микротвердость g покрытия будет влиять плотность электрического тока на поверхности детали катода [2, 3], также от плотности тока будет зависеть толщина покрытия δ и, как следствие, критерий неравномерности G [3].
Как известно [4], электрическое поле в гальванической ванне имеет сложную структуру, в связи с чем плотность тока на поверхности деталей будет иметь различную толщину в разных точках. Соответственно, в различных точках поверхности детали будут наблюдаться различные значения микротвердости и толщины покрытия.
Наиболее качественным, с точки зрения критерия неравномерности, будет покрытие, имеющее одинаковую (заданную технологическим регламентом) толщину во всех точках покрываемой поверхности. Такого идеального результата добиться, как правило, не удается, поэтому технологическим регламентом задаются предельные значения толщины покрытия. Если толщина покрытия в некоторых местах поверхности будет меньше значения Δmin, определяемого техническим заданием, деталь отбраковывается. В ряде случаев превышение толщины покрытия максимального значения Δmах также недопустимо, т. к. приведет к невозможности сочленения деталей на этапе сборки. Аналогично техническим заданием оговаривается минимальное значение микротвердости Γmin, которое должно быть во всех точках, где проводится измерение этого параметра. Микротвердость ниже заданного минимального значения приведет к преждевременному износу детали.
Для гальванической обработки средних и крупных деталей используют подвесочные устройства [5, 6], представляющие собой стальную раму
с перекладинами, на каждой из которых на равных расстояниях друг от друга располагаются крюки для размещения деталей. В зависимости от размеров электрохимической ванны на подвеске может размещаться до нескольких десятков деталей. Если детали будут иметь разную форму и размеры, распределение плотности тока на их поверхностях будет в значительной мере зависеть от расположения деталей на подвеске [7, 8]. Как следствие, будут различаться и микротвердость, и толщина покрытия.
Цель работы – снижение брака с точки зрения критериев микротвердости и неравномерности при гальванической обработке партии деталей при использовании системы поддержки принятия решений за счет решения задачи оптимального размещения деталей на подвесочном устройстве.
Постановка задачи
Введем первый критерий Ψ – отношение числа М0 отбракованных с точки зрения микротвердости деталей к общему числу M деталей, размещенных на подвеске [8]:
Ψ = М0 / М.
Зададим массив A[k, j],
, где k – номер строки, j – номер позиции в сроке (под строками понимаются перекладины подвеса, под номером позиции – кронштейны для фиксирования деталей); A – номер размещенной детали на k-й, j-й позициях; р – количество перекладин подвесочного устройства; h – количество кронштейнов для крепления деталей на каждой перекладине (их количество одинаково для всех перекладин).
При нанесении гальванического покрытия на группу деталей техническим заданием оговаривается минимальное значение микротвердости Γmin, ниже которого не допускается микротвердость покрытия во всех m точках с координатами (xi, yi, zi) каждой (k, j)-й детали, размещенной на подвеске, где производилось измерение микротвердости gk,j (xi, yi, zi).
Покрытие на (k, j)-ю деталь будет считаться качественным, если выполняется условие
Введем второй критерий Ω – отношение количества М1 отбракованных деталей с точки зрения неравномерности к общему числу М деталей, размещенных на подвеске [7]:
Ω = М1 / М.
Покрытие будет считаться качественным, если для всех m точек на поверхности детали, где производилось измерение толщины покрытия δi, выполняется условие
δmin ≤ δi ≤ δmах, .
Математические модели, связывающие варьируемые переменные – массив A[k, j],
, показывающий номер размещенной детали на k-й, j-й позициях, с критериями Ψ, Ω, приведены в работах [7, 8].
Таким образом, размещая детали на подвесочном устройстве в гальванической ванне различными способами, будем получать разные значения распределения плотности тока на каждой детали и, как следствие, разные значения критериев брака с точки зрения микротвердости и неравномерности. Безусловно, необходимо искать такой вариант размещения деталей, при котором оба критерия будут достигать минимума. Однако такого варианта не существует вследствие различных зависимостей критериев от варьируемых переменных.
Сформулируем задачу оптимизации по векторному критерию.
Пусть качество функционирования объекта оценивается векторной целевой функцией R = {Ψ, Ω}, где Ψ = Ψ(A); Ω = Ω (A) – скалярные целевые функции, заданные на едином допустимом множестве управлений U.
Требуется найти вектор управления А* Î U,
А* = {A*[k, j], ; }, такой, что
R* = {Ψ*(А*), Ω*(А*)} = opt{Ψ(А), Ω(А)}.
Методика решения поставленной задачи
Поскольку задача многокритериальной оптимизации состоит в том, чтобы одновременно удовлетворить нескольким противоречивым требованиям, то обычно это невозможно осуществить без компромиссов. При этом требуется обработка дополнительной информации, которой располагает пользователь (согласно терминологии работ по векторной оптимизации – лицо, принимающее решение, ЛПР). Задача системы поддержки принятия решений – предоставить ЛПР необходимую информацию для выбора наилучшего варианта.
Решение А* Î U является эффективным (парето-оптимальным, недоминируемым, неподчиненным [9]), если не существует решения А Î U, для которого значения критериев меньше, чем при решении А*, и значение хотя бы одного критерия лучше (меньше), нежели у А*. Совокупность всех возможных эффективных решений А* образует множество Парето.
Методы поиска решения задачи векторной оптимизации можно разбить на две группы. К первой относятся методы построения области Парето и последующего выбора из этой области управления, наиболее предпочтительного с точки зрения ЛПР [10, 11]. Частным случаем такого подхода является поиск любой точки области Парето, т. к. с точки зрения паретовского отношения порядка все точки области Парето равноценны. Методам поиска точки области Парето посвящено большое количество работ (например, [10–13]). Все известные методы, основанные либо на последовательной оптимизации по составляющим целевой векторной функции (или векторного функционала), либо на свертывании критериев в один, предполагают обязательное вычисление значений всех критериев на каждом шаге работы алгоритма.
Вторая группа методов не связана с построением области Парето. К таким методам относятся:
– свертывание критериев в единый интегральный показатель, в качестве которого используют аддитивную форму [14] W(А) = α Ψ(А) + β Ω(А);
α ³ 0, β ³ 0; α + β = 1; мультипликативную форму [14] W(А) = α Ψ(А) · Ω(А), где α, β – весовые коэффициенты;
– метод главного критерия, согласно которому выбирается один критерий, по которому оптимизируется объект управления и задается вектор ограничений для остальных критериев;
– метод лексикографического упорядочения, согласно которому оптимизация осуществляется первоначально по наиболее важному критерию без учета остальных. Если экстремум наиболее важного критерия достигается на некотором подмножестве А1 Ì U, ищется экстремум второго по важности критерия, при этом А Ì А1, и т. д.;
– метод анализа иерархий (МАИ) считается наиболее эффективным и широко используемым методом многокритериального принятия решений для исследований в различных областях [15]. Он обеспечивает удобный подход к анализу проблем, связанных с принятием решений. Это метод оценки субъективных и объективных функций для помощи пользователю в принятии приемлемого решения. Еще одной важной особенностью МАИ является достижение консенсуса в процессе принятия решений в группах. Метод призван направлять ЛПР для достижения наилучшего и оптимального решения их проблемы, а не для получения «правильных» ответов.
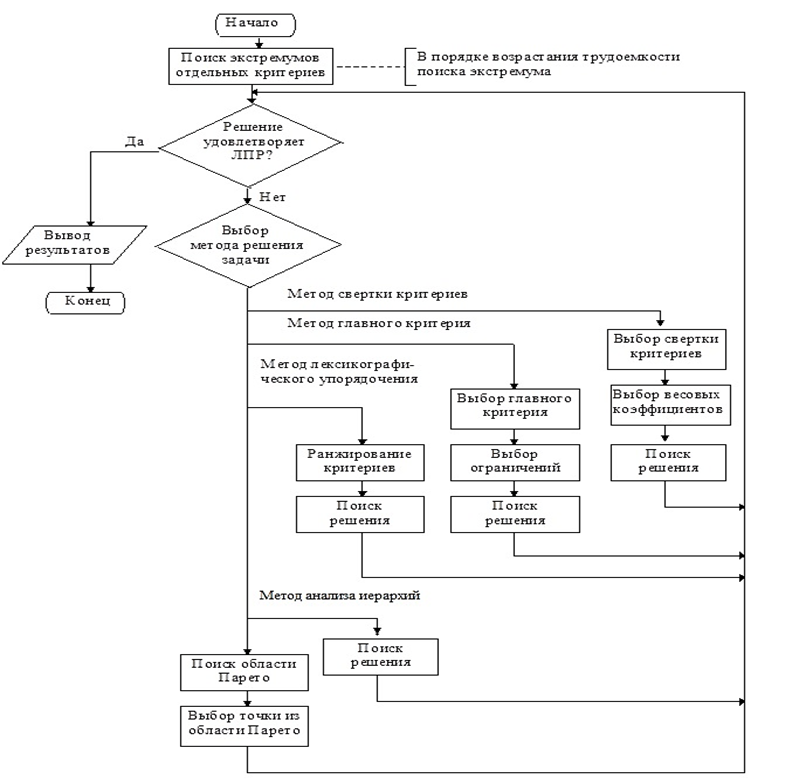
Для решения задач оптимального управления по векторным критериям предлагается использовать разработанный нами комбинированный метод, который заключается в многократном решении задачи векторной оптимизации с разными отношениями порядка и с различными свертками критериев. Эффективность метода определяется предоставлением пользователю разносторонней информации о режимах работы объекта и получаемых при этом значениях критериев, величинах взаимных изменений критериев и т. д.
Алгоритм, реализующий предложенный метод, представлен на рис. 1 и заключается в следующем.

Рис. 1. Комбинированный алгоритм решения задачи векторной оптимизации
Fig. 1. Combined algorithm for solving the vector optimization problem
На первом этапе осуществляется поиск управлений, доставляющих глобальный экстремум отдельным критериям без учета остальных. Предварительно все критерии ранжируются в порядке увеличения трудоемкости поиска глобального экстремума, под которой будем понимать суммарные вычислительные затраты на решение системы уравнений математического описания и работу поискового алгоритма с учетом свойств зависимости критерия от управлений (наличия локальных экстремумов, овражности, степени выпуклости и т. д.).
Известно, что глобальные экстремумы каждого критерия принадлежат области Парето (это следует из ее определения).
Известными методами решается задача поиска вектора , доставляющего глобальный экстремум критерию, имеющему минимальную трудоемкость такого поиска. Для найденных значений вычисляется второй критерий, и полученный результат выдается пользователю. Если результат удовлетворяет пользователя, работа алгоритма завершается; в противном случае осуществляется решение задачи скалярной оптимизации для следующего по трудоемкости поиска экстремума критерия и т. д.
Таким образом, поиск произвольной точки области Парето, по сравнению с известными методами, будет осуществляться с меньшими вычислительными затратами, т. к. на каждом шаге поискового алгоритма вычисляется только один критерий, а второй – только в точке экстремума первого критерия.
Если ни одна из найденных на первом этапе работы алгоритма крайних точек области Парето не удовлетворяет ЛПР, осуществляется переход ко второму этапу, где выбирается метод решения задачи: свертки критериев, главного критерия, лексикографического упорядочения, анализа иерархий (см. рис. 1). Выбор одного из методов сведения многокритериальной задачи к однокритериальной будет зависеть от дополнительной информации, которой владеет пользователь.
Если критерии примерно равнозначны по важности, осуществляется построение всей области Парето. Построенная область Парето выдается пользователю в табличном и (или) графическом виде для анализа и принятия окончательного решения.
Как видно из описания предложенного алгоритма, эффективность его работы во многом будет обусловлена квалификацией пользователя, его знаниями требований к показателям качества получаемой продукции в каждом конкретном случае. Этот недостаток свойственен всем методам, решающим задачи векторной оптимизации (ни один метод не обходится без привлечения ЛПР). Однако предложенный алгоритм, благодаря представлению пользователю обширной информации, включая полную область Парето, значительно облегчает процесс принятия решения.
Рассмотрим решение задачи векторной оптимизации комбинированным алгоритмом на примере размещения деталей-катодов при управлении гальванической ванной по двум критериям: брака с точки зрения неравномерности и микротвердости.
В качестве примера рассмотрим задачу размещения деталей на подвесочном устройстве при нанесении хромового гальванического покрытия из стандартного электролита. Состав электролита: ангидрид хрома CrO3 – 250 г/л; серная кислота H2SO4 – 2,5 г/л [8]. Пусть подвесочное устройство имеет 3 перекладины с четырьмя позициями на каждой перекладине, т. е. р = 3; h = 4. Математические модели и параметры уравнений приведены в работах [7, 8].
Как известно из комбинаторики, для примера с размещением 12 различных деталей на подвесочном устройстве с 12-ю кронштейнами количество Рn вариантов размещения равно
Рn = 12! = 479 001 600.
Пронумеруем варианты размещения и найдем для них значения критериев Ψ и Ω (табл. 1–3).
Таблица 1
Table 1
Вариант 1, Ψ = 0,51; Ω = 0,49
Option 1, Ψ = 0.51; Ω = 0.49
|
k |
j |
|||
|
1 |
2 |
3 |
4 |
|
|
1 |
1 |
2 |
3 |
4 |
|
2 |
5 |
6 |
7 |
8 |
|
3 |
9 |
10 |
11 |
12 |
Таблица 2
Table 2
Вариант 2, Ψ = 0,52; Ω = 0,45
Option 2, Ψ = 0.52; Ω = 0.45
|
k |
j |
|||
|
1 |
2 |
3 |
4 |
|
|
1 |
2 |
1 |
3 |
4 |
|
2 |
5 |
6 |
7 |
8 |
|
3 |
9 |
10 |
11 |
12 |
Таблица 3
Table 3
Вариант 479 001 600, Ψ = 0,46; Ω = 0,61
Option 479 001 600, Ψ = 0.46; Ω = 0.61
|
k |
j |
|||
|
1 |
2 |
3 |
4 |
|
|
1 |
12 |
11 |
10 |
9 |
|
2 |
8 |
7 |
6 |
5 |
|
3 |
4 |
3 |
2 |
1 |
Согласно комбинированному алгоритму на первом шаге выявляются варианты, при которых каждый критерий достигает минимума (табл. 4, 5).
Таблица 4
Table 4
Вариант 66 248 981 (достигается минимум критерия Ψ), Ψ = 0,17; Ω = 0,37
Option 66 248 981 (the minimum of the criterion Ψ is reached), Ψ = 0.17; Ω = 0.37
|
k |
j |
|||
|
1 |
2 |
3 |
4 |
|
|
1 |
6 |
1 |
11 |
3 |
|
2 |
2 |
8 |
4 |
12 |
|
3 |
7 |
5 |
9 |
10 |
Таблица 5
Table 5
Вариант 47 334 658 (достигается минимум критерия Ω), Ψ = 0,41; Ω = 0,083
Option 47 334 658 (the minimum of the criterion Ω is reached), Ψ = 0.41; Ω = 0.083
|
k |
j |
|||
|
1 |
2 |
3 |
4 |
|
|
1 |
3 |
11 |
2 |
5 |
|
2 |
4 |
10 |
6 |
9 |
|
3 |
8 |
12 |
1 |
7 |
Если ни одна из найденных точек не удовлетворяет ЛПР, осуществляется переход ко второму этапу, где выбирается метод решения задачи: свертки критериев, главного критерия, лексикографического упорядочения, анализа иерархий. Если и в этом случае принять решение затруднительно, осуществляется построение всей области Парето (рис. 2).


Безусловно, на графике приведено небольшоеколичество решений из 12!, однако этой информации может быть достаточно для принятия решения.
В противном случае есть возможность вывести на график дополнительные точки области Парето.
Заключение
Разработана система поддержки принятия решений для выбора оптимального варианта размещения деталей разной формы и размера на подвесочном устройстве гальванической ванны относительно двух критериев: брака с точки зрения неравномерности и микротвердости.
Предложен комбинированный метод, который заключается в многократном решении задачи векторной оптимизации с разными отношениями порядка и с различными свертками критериев.
Приведен пример решения задачи с построением области Парето для двух критериев.
1. Kadaner L. I. Ravnomernost' gal'vanicheskikh pokrytii [Uniformity of electroplating coatings]. Khar'kov, Izd-vo Khar'kov. gos. un-ta, 1960. 414 p.
2. Gibkie avtomatizirovannye gal'vanicheskie linii: cpravochnik [Flexible automated galvanic lines: reference]. Pod obshchei redaktsiei V. L. Zubchenko. Moscow, Mashinostroenie Publ., 1989. 672 p.
3. Kudriavtsev N. T. Elektrokhimicheskie pokrytiia metallami [Electrochemical coatings with metals]. Moscow, Khimiia Publ., 1979. 352 p.
4. Gnusin N. P., Poddubnyi N. P., Maslii A. I. Osnovy teorii rascheta i modelirovaniia elektricheskikh polei v elektrolitakh [Fundamentals of the theory of calculation and modeling of electric fields in electrolytes]. Novosibirsk, Nauka Publ., 1972. 276 p.
5. Aleksandrov V. M., Antonov B. V., Gendler B. I. i dr. Oborudovanie tsekhov elektrokhimicheskikh pokrytii: spravochnik [Equipment of electrochemical coating work-shops: reference book]. Pod redaktsiei P. M. Viacheslavova. Leningrad, Mashinostroenie Publ., 1987. 309 p.
6. Novikov A. E., Darintseva A. B. Gibkie avtomatizirovannye gal'vanicheskie linii: khrestomatiia [Flexible automated galvanic lines: a textbook]. Ekaterinburg, Izd-vo GOU VPO UGTU - UPI, 2006. 221 p.
7. Bannikov A. A., Litovka Iu. V., Nesterov V. A., Sypalo K. I. Formirovanie oblika ASU tekhnologicheskim protsessom naneseniia gal'vanicheskikh pokrytii na osnove resheniia zadachi optimizatsii [Formation of the automated control system appearance by the technological process of electroplating based on solving the optimization problem]. Izvestiia Rossiiskoi akademii nauk. Teoriia i sistemy uprav-leniia, 2023, no. 2, pp. 117-122. DOI: 10.31857/ S000233882302004X.
8. Bannikov A. A., Litovka Iu. V. Optimal'noe razmeshchenie detalei-katodov pri upravlenii gal'vanicheskoi vannoi po kriteriiu mikrotverdosti [Optimal placement of cathode parts when controlling a galvanic bath according to the microhardness criterion]. Vestnik Tambovskogo gosudarstvennogo tekhnicheskogo universiteta, 2023, vol. 29, no. 2, pp. 199-204. DOI:https://doi.org/10.17277/vestnik.2023.02.pp.199-204.
9. Reid R. W., Citron S. J. On noninferior performance index vectors. Journal of optimization Theory and Application, 1971, vol. 7, no. 1, pp. 11-28.
10. Kini R. L., Raifa Kh. Priniatie reshenii pri mnogikh kriteriiakh: predpochteniia i zameshcheniia [Decision-making under many criteria: preferences and substitutions]. Moscow, Radio i sviaz', 1981. 560 p.
11. Bodrov V. I., Matveikin V. G. Ob odnom algoritme optimizatsii khimiko-tekhnologicheskikh sistem [About an algorithm for optimizing chemical technology systems]. Teoreticheskie osnovy khimicheskikh tekhnologii, 1986, vol. 20, no. 3, pp. 423-428.
12. Podinovskii V. V., Nogin V. D. Pareto-optimal'nye resheniia mnogokriterial'nykh zadach [Pareto-optimal solutions to multi-criteria problems]. Moscow, Nauka Publ., 1982. 254 p.
13. Nogin V. D. Priniatie reshenii v mnogokriterial'noi srede. Kolichestvennyi podkhod [Decision-making in a multi-criteria environment. The quantitative approach]. Moscow, Fizmatlit Publ., 2002. 144 p.
14. Rastrigin L. A., Eiduk Ia. Iu. Adaptivnye metody mnogokriterial'noi optimizatsii [Adaptive methods of multi-criteria optimization]. Avtomatika i telemekhanika, 1985, no. 1, pp. 5-26.
15. Saati T. Priniatie reshenii. Metod analiza ierarkhii [Decision-making. Hierarchy analysis method]. Moscow, Radio i sviaz' Publ., 1993. 320 p.



