Russian Federation
The article formulates the prerequisites for the introduction of digital logistics technologies and services in the energy market, which consist in a high level of competition and tariff pressure, require the search for new opportunities to reduce capital and operating costs. The state and interstate regulation of the energy market, which manifests itself in the adoption of strategic trade and political decisions, requires the development and implementation of market mechanisms for the adaptation of supply chain participants and the creation of new economic ties. A customer-oriented approach to the design of supply chains in the energy market defines the introduction of digital technologies and services to create a more comfortable customer environment: increased transparency and ease of use, interconnection with other services, cheaper energy. There are defined the main directions of the introduction of digital logistics technologies and services. It is revealed that the differences in the design of supply chains in the energy market, taking into account their renewability, are based on the object of material flow management. In the supply chains of non-renewable energy sources, the object of management is resources (coal, oil and petroleum products, gas and gas chemistry products, etc.) and processes aimed at their exploration, production, processing, transportation, storage and consumption. In the supply chains of renewable energy sources, the object of management is the generated electric energy, as well as equipment and technologies for its production and storage – turbines for nuclear and hydroelectric power plants, wind generators, solar panels, storage devices for storing electric energy, etc. It has been inferred that certain digital logistics technologies and services in international supply chains on the energy market will take place subject to the resource renewability.
logistics, international supply chains, digital logistics technologies and services, energy market, renewable and non-renewable energy sources
Введение
Планирование цепей поставок представляет собой форму регулирования и управления процессами, протекающими в рамках отдельной цепи поставок, через разработку временных параметров этих процессов, показывающих, как и когда они должны выполняться [1]. Условием поддержания устойчивости цепей поставок является необходимость поиска новых решений с учетом стохастического характера внешних и внутренних факторов. Выработку решений следует осуществлять, опираясь на фундаментальные и прикладные труды по моделированию цепей поставок (например, [2–4]).
При осмыслении первопричин внедрения цифровых логистических технологий и сервисов при проектировании цепей поставок на рынке энергоресурсов с опорой на исследования экспертов [5–9] можно выделить следующие основные предпосылки:
1. Высокий уровень как внешней (другие источники энергии), так и внутренней (другие производители) конкуренции заставляет производителей внедрять различные технологии и сервисы в борьбе за долю рынка.
2. Клиентоориентированный подход к проектированию цепей поставок на рынке энергоресурсов требует внедрения цифровых технологий и сервисов для создания более комфортной клиентской среды: повышения прозрачности и удобства пользования, взаимосвязи с другими услугами, удешевления энергии.
3. Тарифное давление на рынке энергетики приводит к необходимости поиска новых возможностей для снижения капитальных и операционных затрат и выявления дополнительных источников дохода.
4. Государственное и межгосударственное регулирование энергетического рынка, которое проявляется в принятии стратегических торгово-политических решений, требует разработки и внедрения рыночных механизмов по адаптации участников цепей поставок и создания новых хозяйственных связей.
Выявленные предпосылки проектирования цепей поставок нашли свое решение с развитием цифровых технологий, внедрение которых требует построения «…гибких и устойчивых цепей поставок, вертикально и горизонтально интегрированных с учетом особенностей межфирменного и внутрифирменного взаимодействия между партнерами» [10, с. 779].
Материалы исследования
Внедрение цифровых логистических технологий и сервисов на рынке энергоресурсов осуществляется по нескольким основным направлениям [11]:
1. Аналитика больших данных (Big Data Analytics).
2. Платформы и цифровые интерфейсы взаимодействия с клиентами.
3. Цифровизация внутренних процессов.
4. Инструменты коммуникации рынков и стандартизация.
5. IT-архитектура, IT-безопасность и защита данных.
Каждому из представленных направлений соответствуют цифровые решения, при реализации которых применяются те или иные цифровые логистические технологии и сервисы (таблица).
Цифровая трансформация цепей поставок на рынке энергоресурсов основана на внедрении различных технологий и сервисов. Такой подход позволяет находить релевантные решения, способствующие совершенствованию как внутренних, так и межотраслевых процессов, обеспечивающих платформенные решения при реализации стратегии энергетической компании.
Таким образом, именно трансформация крупнейших энергетических компаний, основанная на изменении операционной и бизнес-модели, будет способствовать развитию отрасли.
Различия в проектировании цепей поставок на рынке энергоресурсов с учетом их возобновляемости основаны на объекте управления материального потока.
Внедрение цифровых логистических технологий и сервисов на рынке энергоресурсов*
Introducing digital logistics technologies and services into the energy market
|
Направления внедрения |
Примеры цифровых логистических технологий и сервисов |
|
1. Аналитика больших данных (Big Data Analytics) |
– блокчейн; – моделирование на основе Big Data; – цифровые двойники |
|
2. Платформы и цифровые интерфейсы взаимодействия с клиентами |
– цифровые каналы коммуникации с клиентом; – удаленное обслуживание потребителей; – смарт-контракты |
|
3. Цифровизация внутренних процессов |
– аддитивное производство; – промышленный интернет; – информационная геологическая система; – центр пространственной визуализации |
|
4. Инструменты коммуникации рынков |
– глобальные системы слежения; – услуги хранения и создания сетевого резерва; – распределенная система накопителей энергии; – создание распределительных сетей – внедрение компонентов и технологий умной сети |
|
5. IT-архитектура, IT-безопасность |
– комплекс интеллектуальных систем для обеспечения безопасности работ; – автоматизированный центр управления |
*Составлено по [11].
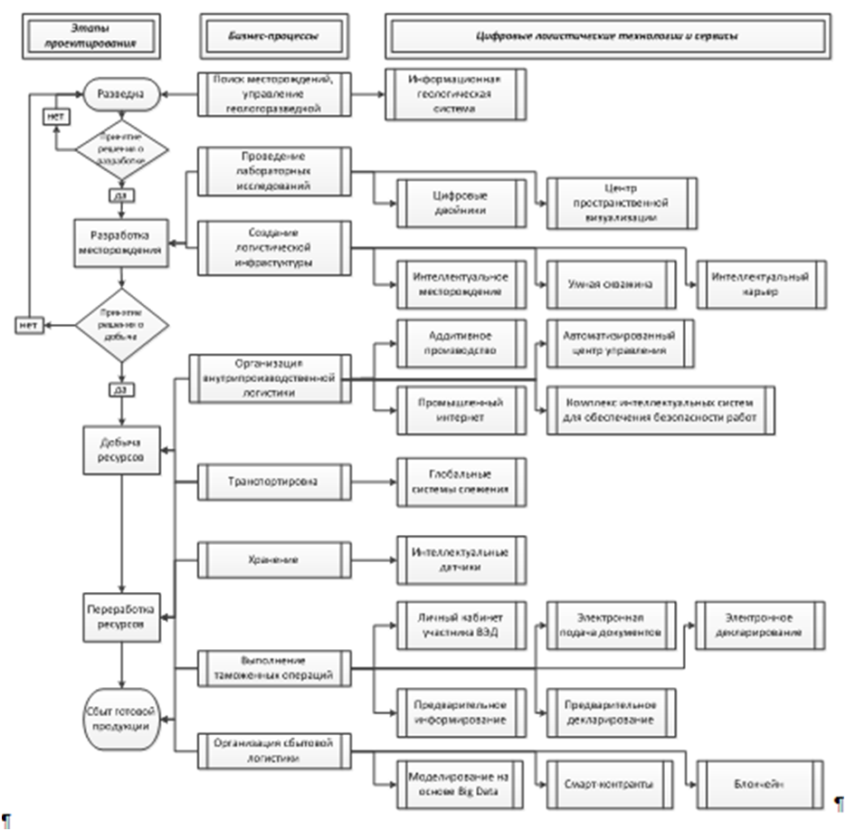
В цепях поставок невозобновляемых источников энергии объектом управления являются ресурсы (уголь, нефть и нефтепродукты, газ и продукты газохимии и т. п.) и процессы, направленные на их разведку, добычу, переработку, транспортировку, хранение и потребление.
В цепях поставок возобновляемых источников энергии объектом управления являются выработанная электрическая энергия, а также оборудование и технологии для ее производства и хранения – турбины для атомных и гидроэлектростанций, ветряные генераторы, солнечные батареи, накопители для хранения электрической энергии и т. д.
Таким образом, внедрение тех или иных цифровых логистических технологий и сервисов в международных цепях поставок на рынке энергоресурсов будет происходить с учетом возобновляемости ресурсов.
Внедрение цифровых логистических технологий и сервисов при проектировании цепи поставок невозобновляемых энергоресурсов
В результате соотнесения цифровых логистических технологий и сервисов и особенностей проектирования международных цепей поставок на рынке энергоресурсов с учетом их возобновляемости разработаны две модели: для цепей поставок возобновляемых ресурсов и для цепей поставок невозобновляемых ресурсов. На рис. 1 представлена модель внедрения цифровых логистических технологий и сервисов при проектировании цепи поставок невозобновляемых энергоресурсов.
Проектирование цепи поставок невозобновляемых энергоресурсов начинается с выработки стратегических целей, которые должны быть реализованы в результате организации процесса товародвижения по цепи с учетом внедряемых цифровых логистических технологий и сервисов и могут быть сформулированы следующим образом [12]:
1. Создание оптимальной структуры и оптимизация производительности цепи поставок.
2. Повышение экологической устойчивости цепи поставок.
3. Управление рисками цепи поставок с целью их минимизации.
Рис. 1. Внедрение цифровых логистических технологий и сервисов при проектировании цепи поставок
невозобновляемых энергоресурсов
Fig. 1. Application of digital logistics technologies and services in designing the supply chain
of non-renewable energy resources
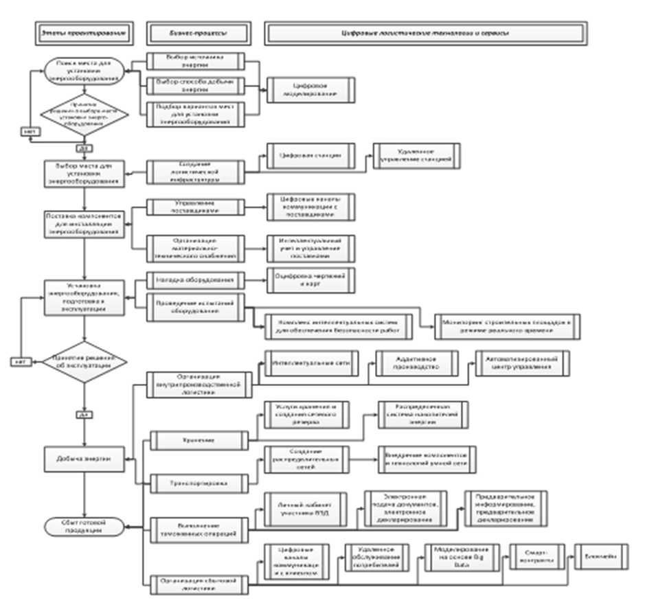
Внедрение цифровых логистических технологий и сервисов при проектировании цепи поставок возобновляемых энергоресурсов
По мнению специалистов, многие страны «…привлекают в промышленный оборот местные виды традиционного топлива и обязательно возобновляемого» [13, с. 52]. Основными участниками цепей поставок возобновляемых энергоресурсов являются энергетические компании, а также компании-производители и поставщики оборудования, компании-производители и поставщики информационно-коммуникационных технологий и сервисов, бытовые и промышленные потребители. При этом происходит «размывание» границ сетевой структуры цепи поставок, за счет кооперации между представителями разных отраслей создаются и внедряются новые сервисы.
Цифровая трансформация цепей поставок возобновляемых энергоресурсов основана на внедрении «сквозных» технологий и сервисов. Такой подход позволяет находить релевантные решения, способствующие совершенствованию как внутренних, так и кросс-отраслевых процессов (рис. 2).
Рис. 2. Внедрение цифровых логистических технологий и сервисов при проектировании цепи поставок
возобновляемых энергоресурсов
Fig. 2. Implementation of digital logistics technologies and services in the design of the renewable energy supply chain
Одной из важнейших проблем управления цепями поставок возобновляемых энергоресурсов является выравнивание спроса и предложения. Объемы производимой и потребляемой электроэнергии возможно выровнять за счет внедрения цифровых сетевых компонентов.
Внедрение компонентов и технологий «умных» сетей построено на принципах формирования единой цифровой сети для обеспечения интеграции информационных сетей на базе цифровой модели. Цифровые компоненты включают датчики и сенсоры, а также платформы сбора и обработки информации с датчиков и сенсоров.
Заключение
Внедрение цифровых логистических технологий и сервисов в международные цепи поставок на рынке энергоресурсов приводит к цифровой трансформации, которая нашла свое отражение в изменении подходов к конфигурированию сетевой структуры цепей поставок. Развитие научных и прикладных аспектов проектирования международных цепей поставок на рынке энергоресурсов позволило соотнести идеи цифровой трансформации рынка энергетических ресурсов в целом с учетом приоритетов развития отдельных его участников.
1. Logistika i upravlenie tsepiami postavok [Logistics and supply chain management]. Pod redaktsiei V. V. Shcherbakova. Moscow, Iurait Publ., 2022. 582 p.
2. Bochkarev A. A. Planirovanie i modelirovanie tsepi postavok [Planning and modeling supply chain]. Moscow, Al'fa-Press Publ., 2008. 192 p.
3. Shapiro J. F. Modeling the supply chain. Brooks/Cole-Thomson Learning, 2001. 586 p. (Russ. ed.: Shapiro Dzh. Modelirovanie tsepi postavok / per. s angl. I. Kirina. SPb.: Piter, 2006. 720 s.).
4. Smirnova E. A., Zuev A. V. Modeli i metody upravleniia tsepiami postavok [Models and methods of supply chain management]. Vestnik Astrakhanskogo gosudarstvennogo tekhnicheskogo universiteta. Seriia: Ekonomika, 2022, no. 2, pp. 95-100.
5. Smirnova E. A. Logisticheskaia organizatsiia sbyta nefteproduktov cherez elektronnye torgovye ploshchadki na territorii Rossiiskoi Federatsii [Logistics organization of sales of petroleum products through electronic trading platforms on RF territory]. Vestnik Astrakhanskogo gosudarstvennogo tekhnicheskogo universiteta. Seriia: Ekonomika, 2023, no. 1, pp. 36-43.
6. Bokarev B. A. Transformatsiia modeli funktsionirovaniia elektroenergetiki na osnove kontseptsii upravleniia tsepiami postavok [Transformation of functioning model of electric power industry based on supply chain management concept]. Logistika i upravlenie tsepiami postavok, 2011, no. 2 (43), pp. 28-35.
7. Volotkovskaia N. S., Volotkovskaia Iu. A., Semenov A. S. Mirovoi rynok energeticheskikh resursov: analiz proizvodstva i sprosa na energonositeli, perspektivy sektora [World market of energy resources: analysis of production and demand for energy carriers, sector prospects]. Ekonomika. Seriia: Ekonomika i pravo, 2020, no. 6, pp. 12-17.
8. Klochkov V. V. Analiz vliianiia tekhnologicheskikh sdvigov v energetike na ustoichivost' rossiiskoi ekonomiki [Analysis of impact of technological shifts in energy sector for stability of Russian economy]. Natsional'nye interesy: prioritety i bezopasnost', 2017, vol. 13, no. 4 (349), pp. 684-698.
9. Shcherbanin Iu. A. Logistika i treiding v neftegazovoi otrasli: v 2-kh tomakh [Logistics and trading in oil and gas industry: in 2 Vol.]. Moscow, Izd-vo RGU nefti i gaza im. I. M. Gubkina, 2015. Vol. 1. Osnovy logistiki. Zakupki i postavki v nefterazovykh logisticheskikh sistemakh. 280 p.
10. Smirnova E. A. Aktualizatsiia modeli tsifrovogo kompasa tsepei postavok McKinsey v global'nom trende Industry 4. Logistika: forsait-issledovaniia, professiia, praktika [Updating McKinsey supply chain digital compass model in global trend of Industry 4. Logistics: foresight research, profession, practice]. Sbornik statei po itogam I Natsional'noi nauchno-obrazovatel'noi konferentsii (Sankt-Peterburg, 20 oktiabria 2020 g.). Saint-Petersburg, Izd-vo SPbGEU, 2020. Pp. 779-782.
11. Obzor mezhdunarodnykh issledovanii po tsifrovizatsii energeticheskogo sektora [Review of international studies on digitalization of energy sector]. Available at: https://docviewer.yandex.ru/view/ (accessed: 25.12.2022).
12. Smirnova E. A., Van Siuin. Proektirovanie mezhdunarodnykh tsepei postavok na rynke energoresursov [Designing international supply chains in energy market]. Izvestiia Sankt-Peterburgskogo gosudarstvennogo ekonomicheskogo universiteta, 2020, no. 2, pp. 30-37.
13. Krakovskaia I. N. Ob ustoichivoi konkurentosposobnosti, resursosberezhenii i vozobnovliaemoi energetike [On sustainable competitiveness, resource saving and renewable energy]. Modeli, sistemy, seti v ekonomike, tekhnike, prirode i obshchestve, 2017, no. 4 (24), pp. 52-64.



