The purpose of this study is to develop a new method of information reduction in data collection systems of technological parameters implemented on the basis of field-level networks based on the ANSI/TIA/EIA-485 standard to reduce the amount of redundant information generated by secondary converters of measuring instruments based on the readings of primary converters transported in data transmission networks and stored in devices storage. To solve this problem, it is proposed to use a new method of processing initial data at the sampling stage using modified firmware of the built-in microcomputer of the secondary converter of the measuring device. The proposed method is based on selecting such a number of discrete values (reference points) from a set of initial discrete quantities, relative to which it is possible to describe the remaining values in some mathematical way with control of the accuracy of restoring values by calculation at each step, followed by discarding the elements of the series that are not reference points (reduction). In order to verify the described method, there has been developed a way to reduce the redundancy information in field-level networks with maintaining the required measurement accuracy based on linear approximation. The software implementation of the developed way has shown its applicability for data reduction in real-time systems in the stream of conversion of discrete quantities of the original signal. The developed way based on the proposed method provides a significant reduction in the amount of redundant information, the greater the more uniform the changes in the values of the original series. This makes it possible to reduce the number of stored discrete values, reduce the load on network communications of real-time systems, and provide the ability to poll more devices connected to the bus topology field-level network without changing the data exchange rate.
data reduction, a set of values, signal encoding method, signal recovery, real-time mode, sampling, secondary converter
Проблема хранения и транспортировки избыточной информации в автоматизированных системах управления технологическим процессом
Технологические процессы металлургического производства в целом характеризуются большим количеством различных факторов, оказывающих влияние на качество и номенклатуру продукции, выпускаемой предприятиями черной металлургии. Ввиду уникальности металлургических агрегатов протекание технологических процессов на них даже в сходных условиях родственных предприятий имеет отличия, обусловленные, например, различными температурными условиями функционирования агрегатов, различиями химических и физических свойств сырьевых материалов, различиями теплотворной способности газов, применяемых при производстве продукции, особенностями статических и динамических характеристик исполнительных механизмов подачи энергоносителей, тепловыми свойствами применяемых огнеупорных материалов, конфигурацией и протяженностью трасс энергоносителей и т. д. [1].
С ростом предприятия, модернизацией технологического оборудования, увеличением номенклатуры продукции, ужесточением требований к ее качеству возрастает количество источников информации (различного рода датчиков), что приводит к увеличению нагрузки на каналы транспортировки данных, а также устройства их хранения.
В настоящее время большинство информационных систем металлургических предприятий развивается экстенсивным путем: при нехватке средств хранения данных увеличивается объем хранилищ, что негативно сказывается на их производительности [2], при увеличении количества передаваемой информации в каналах передачи данных с пакетной коммутацией до 100 % пропускной способности – увеличивается количество каналов, что особенно актуально в случае использования сетей полевого уровня шинной топологии (построенных, например, на основе стандарта TIA/EIA – 485-A) [3, 4].
Тем не менее, учитывая тот факт, что данные технологических процессов металлургических агрегатов необходимо и целесообразно хранить в течение всего периода эксплуатации металлургического агрегата [5], указанных мер оказывается недостаточно, что приводит к переполнению хранилищ и, в конечном итоге, к безвозвратной потере низкоприоритетной информации и информации с наибольшим сроком хранения [2].
Таким образом, для обеспечения максимально возможного периода хранения данных на базе существующих программно-аппаратных комплексов, эффективного использования сетевых коммуникаций полевого уровня требуется разработка нового метода обработки данных источников информации о технологическом процессе в части снижения их избыточности, но, вместе с тем, с сохранением точности измерений, регламентированной государственными стандартами или же стандартами предприятия в каждой точке измерения.
Применение для обработки сигналов вычислительных ресурсов вторичных приборов
В общем виде типовую систему сбора данных технологических процессов для получения значений единичного параметра можно представить структурой, изображенной на рис. 1.

Рис. 1. Типовая структура системы сбора данных единичного технологического параметра
Fig. 1. Typical structure of a data acquisition system of a single process parameter
Источник сигнала посредством физического воздействия на чувствительный элемент первичного аналогового преобразователя сообщает ему некоторое количество энергии, которая затем трансформируется в непрерывный (аналоговый) электрический сигнал, поступающий по линиям связи канала передачи аналоговых данных на вход вторичного преобразователя. Вторичный преобразователь по запросу блока задания интервала времени опроса производит фильтрацию, дискретизацию и аналого-цифровое преобразование полученного электрического сигнала. После проведенных преобразований данные, сформированные в пакет, транспортируются по линиям связи сетей полевого уровня канала передачи цифровых данных на вход системы архивации, представленной блоком приема данных, блоком архивации и собственно хранилищем в виде базы данных.
Для обеспечения упорядочения и сокращения количества данных (редукции) в блоках системы необходимо наличие программно-аппаратной платформы, позволяющей производить вычисления в потоке информации с минимальной задержкой при обработке.
При детальном рассмотрении структуры системы можно сделать вывод о том, что потенциальных мест редукции данных может быть 2:
– вторичный преобразователь;
– блок архивации.
Редукции информации в применяемых промышленных системах сбора технологических параметров, входящих в состав автоматизированных систем управления технологическим процессом (АСУ ТП), внимание уделяется на этапе архивации, причем на данном этапе происходит, как правило, только сжатие данных без снижения количества избыточной информации.
В работе [6] предложен метод сокращения объема данных, передаваемых в сетях шинной топологии на базе RS-485 (ANSI/TIA/EIA-485), однако:
– для реализации предложенного метода необходимо включение в сеть дополнительных устройств сбора данных;
– предложенный метод обработки позволяет сократить объем информации в случае, если данные не изменяются, что в системах сбора технологических параметров наблюдается достаточно редко;
– метод не позволяет адаптировать период опроса вторичных преобразователей сообразно изменяющимся условиям поступления информации от источника сигнала.
В [7] показано, что снижение частоты дискретизации и опроса источников сигнала позволяет сократить объем информации, передаваемой по сети, но достаточность точности измерений полученных данных требованиям производственного процесса в этом случае неизвестна.
Таким образом, возникает дилемма:
– для сокращения объема информации частоту опроса источников сигнала необходимо снижать;
– для обеспечения точности частоту опроса источников сигнала следует увеличивать.
Следует отметить, что на текущий момент возможности микро-ЭВМ, входящей в состав практически любого современного вторичного преобразователя, в части редукции данных не используются.
При этом применение метода редукции данных в структуре блока вторичного преобразователя является наиболее перспективным:
– ввиду возможности обеспечения максимальной частоты дискретизации аналоговой величины источников сигнала;
– возможности снижения количества избыточной цифровой информации в функции точности измерений;
– возможности обработки данных в режиме реального времени.
Метод редукции данных
Предлагаемый метод редукции данных в составе блока вторичного преобразователя состоит
в том (рис. 2), что для повторения формы исходного сигнала (показан штриховой линией) при декодировании достаточно иметь ряд значений, по которым будет проводиться упорядочение данных (опорных точек (показаны в черной рамке)), знать их порядковые номера в ряду исходного сигнала (номера пакетов, временные метки и т. д.) и способ кодирования/восстановления.

Рис. 2. Иллюстрация метода редукции данных
Fig. 2. Illustration of the data reduction method
Все остальные элементы ряда исходного сигнала могут быть отброшены на этапе редукции, а затем восстановлены расчетными значениями (показаны без рамки) в восстановленном сигнале (показан непрерывной линией) по имеющейся информации.
В качестве критерия, определяющего принадлежность каждого значения, в технических системах применяется понятие точности измерений, которая определяет достоверность значений в каждой точке измерений [8].
Поиск опорных точек необходимо вести таким образом, чтобы значения (Xi), находящиеся между двумя опорными точками (Xrpk, Xrpm), не отличались бы от расчетных (Xspi) при декодировании (восстановлении) сигнала на величину, большую допустимых погрешностей относительно шкалы измерений на каждом этапе вычислений:
, (1)
где Xi – значение исходного сигнала, не являющееся опорной точкой, отн. ед.; Xspi – значение восстановленного сигнала, эквивалентное значению входного, отн. ед.; ∆ – допустимая погрешность измерения, отн. ед.; k – порядковый номер предыдущей опорной точки в ряду значений исходного сигнала; i – порядковый номер значений в рядах исходного и восстановленного сигнала; m – порядковый номер следующей опорной точки в ряду значений исходного сигнала.
Определение эффективности предложенного метода редукции данных
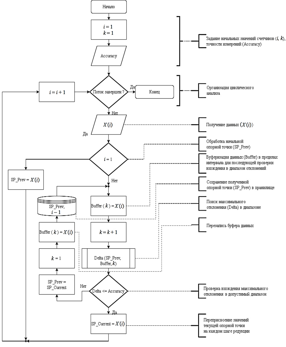
C целью проверки предлагаемого метода был разработан алгоритм (рис. 3), отражающий процесс редукции данных исходного сигнала для обработки потоковой информации.
На рис. 4 представлена блок-схема подпрограммы оценки отклонений, которая, по сути, и определяет способ кодирования.
Вид способа кодирования/восстановления принципиальной разницы в случае выполнения условия (1) не имеет, кроме трудоемкости обработки данных и возможности реализации его исполнения в реальном режиме времени при помощи микро-ЭВМ вторичного преобразователя. По этой причине в качестве способа кодирования/восста-
новления применен модифицированный автором метод линейной интерполяции [9], наиболее простой в реализации и не требовательный к ресурсам микро-ЭВМ.

Рис. 3. Блок-схема алгоритма редукции данных
Fig. 3. Diagram of the data reduction algorithm

Рис. 4. Блок-схема подпрограммы вычисления отклонений
Fig. 4. Diagram of the variance calculation routine
По предложенным алгоритмам была выполнена программная обработка двух произвольных фрагментов сигнала (рис. 5), равных по количеству элементов ряда и требуемой точности измерений, но отличающихся характером изменений.

а

б
Рис. 5. Графики исходных сигналов для проведения редукции: а – фрагмент сигнала 1; б – фрагмент сигнала 2
Fig. 5. Graphs of initial signals for reduction: a – fragment of signal 1; б – fragment of signal 2
В результате редукции фрагментов данных установлено, что на точность восстановленных после редукции данных достаточно просто влиять
и обеспечивать ее поддержание на заданном уровне в потоке данных в реальном режиме времени (рис. 6).

а

б
Рис. 6. Отклонение значений исходных и восстановленных сигналов:
а – в процессе редукции фрагмента сигнала 1; б – в процессе редукции фрагмента сигнала 2
Fig. 6. Deviation of the values of the initial and restored signals:
a – in the process of reduction of fragment of signal 1; б – in the process of reduction of fragment of signal 2
В численном представлении эффективность применения редукции данных анализируемых фрагментов сигнала на этапе дискретизации представлена в таблице.
Эффективность предлагаемого метода редукции данных по отношению к исходному потоку данных
Efficiency of the proposed data reduction method relative to the original data stream
|
Показатель |
Исходный поток данных |
Предлагаемый метод |
||
|
Фрагмент |
Фрагмент |
Фрагмент |
Фрагмент |
|
|
Количество опорных точек, шт. |
1 440 |
1 440 |
870 |
43 |
|
Количество расчетных точек, шт. |
0 |
0 |
570 |
1 397 |
|
Объем данных для кодирования фрагмента, байт |
5 760 |
5 760 |
3 480 |
172 |
|
Снижение объема данных по отношению |
– |
– |
1,655172 |
33,48837 |
Таким образом, численные показатели эффективности предложенного метода, представленные в таблице, говорят о целесообразности применения редукции данных на этапе дискретизации исходного сигнала.
Выводы
На основании полученных результатов применения предложенного метода с применением реализованного способа редукции данных можно сделать следующие выводы:
– для различных типов фрагментов рядов данных исходных сигналов в зависимости от характера их изменений снижение объема данных для обеспечения кодирования значений не является постоянной величиной и тем больше, чем меньше скорость изменения сигнала;
– редукция данных на этапе дискретизации исходного сигнала обеспечивает снижение объема передаваемых данных, что дает возможность передачи большего, по сравнению с исходным, количества уникальной информации по сети шинной топологии при неизменной установленной скорости сетевого обмена;
– применение предложенного метода редукции данных при их получении по отношению к существующему за равные промежутки времени приводит к снижению объема хранимой информации, что ведет к увеличению возможного периода хранения значений величин параметров технологического процесса без изменений программно-аппаратных средств хранилищ;
– предложенный метод редукции данных позволяет поддерживать точность расчетных значений по отношению к исходным в рамках требуемой точности измерений за счет определения новых опорных точек в случае, если результаты восстановления сигнала показывают превышение величины погрешности по отношению к заданной;
– приведенные блок-схемы алгоритмов показывают, что представленный метод редукции данных применим в реальном режиме времени для обработки непрерывного потока значений исходного сигнала, что позволяет использовать его в составе микропрограммного обеспечения микро-ЭВМ вторичных преобразователей.
1. Lipuhin Yu. V. Avtomatizaciya osnovnyh metallurgicheskih processov. M.: Metallurgiya, 1990. 278 s.
2. Bat'kov V. O. Analiz problem sovremennyh hranilisch dannyh // Nadezhnost' i kachestvo: tr. Mezhdunar. simp. Penza: Izd-vo Penz. gos. un-ta, 2013. T. 1. S. 259-261.
3. Perrin B. The art and science of RS-485. URL: https://www2.htw-dresden.de/~huhle/ArtScienceRS485.pdf (data obrascheniya: 02.04.2022).
4. ANSI/TIA/EIA-485-A-1998. URL: http://caxapa.ru/thumbs/876528/eia485.pdf (data obrascheniya: 02.04.2022).
5. Ob utverzhdenii Perechnya tipovyh arhivnyh dokumentov, obrazuyuschihsya v nauchno-tehnicheskoy i proizvodstvennoy deyatel'nosti organizaciy, s ukazaniem srokov hraneniya: prikaz Rosarhiva ot 28 dekabrya 2021 g. № 142. URL: https://www.consultant.ru/document/cons_doc_LAW_408338/ (data obrascheniya: 02.04.2022).
6. Shershen' S. A., Bizyanov E. E. Razrabotka metoda oprosa ustroystv na osnove standarta RS-485 dlya sistem real'nogo vremeni // Vestn. kibernetiki. 2021. № 2 (42). S. 31-37.
7. Shershen' S. A., Budkov S. Yu. Razrabotka kompleksnogo kriteriya ocenki informacii v odnomasternoy seti RS-485 // Aktual'nye problemy sovremennoy nauki: vzglyad molodyh uchenyh: sb. tez. dokl. Mezhdunar. nauch.-prakt. konf. (Alchevsk, 19 marta 2020 g.) / pod obsch. red. S. V. Kuberskogo. Alchevsk: Izd-vo DonGTU, 2020. S. 70-72.
8. RMG 29-2013 GSI. Metrologiya. Osnovnye terminy i opredeleniya. Rekomendacii po mezhgosudarstvennoy standartizacii ot 05 dekabrya 2013 g. № 29-2013 (primenyaetsya s 01 yanvarya 2015 g. vzamen RMG 29-99). URL: https://metrcons.ru/upload/iblock/feb/feb4f18a54120293bf0fe6973539d7e4.pdf (data obrascheniya: 02.04.2022).
9. D'yakonov V. P. Spravochnik po algoritmam i programmam na yazyke Beysik dlya personal'nyh EVM. M.: Nauka, 1989. 240 s.



