Russian Federation
Russian Federation
Russian Federation
Russian Federation
The internal structure of the ecosystem is isomorphic to the structure of the tetrad - a complex of four stably interacting systems: object, environment, process and project. The system paradigm proposed by G. B. Kleiner (the essence, concept, features and structure of socio-economic ecosystems are studied) makes it possible to identify the features of ecosystems of various types and purposes, to determine the natural system structure of ecosystems, to reveal the essence of the processes of interaction of ecosystem components with each other and with the external environment, to effectively represent functioning and interaction of system components for a wide class of socio-economic ecosystems of Industry 4.0. Currently, Europe and Russia are actively discussing the next mega-stage of the socio-economic development of mankind - the concept of Industry 5.0 and the cyber-social ecosystems corresponding to this concept. The results of the application of G. B. Kleiner’s ecosystem tetrad to describe cyber-social ecosystems as strategic objects of Industry 5.0 are presented. Based on the model of neuro-digital intelligence of the tools of strategic goal-setting and planning of Industry 5.0, a formal model of the system tetrad of cyber-social ecosystems is proposed, which is the development of the ecosystem tetrad of socio-economic systems proposed by G. B. Kleiner. The applied researches and approbation of the developed methods, models and tools, the system tetrad of cybersocial ecosystems were carried out using the example of creating the Starbase cybersocial ecosystem by SpaceX. The experience of development presented in the architecture studies of the system tetrad of the Starbase cybersocial ecosystem can be successfully generalized and applied in a large number of different companies, in various fields of activity: rocket science, mechanical engineering, military-industrial sector, etc. The presented Kleiner-Babkin system tetrad is a universal archetypal model of cyber-social ecosystems Industry 5.0 creating fundamentally new opportunities for research in this area.
digital economy, digital transformation, artificial intelligence, cybersocial system, Industry 5.0
Введение
В современных условиях постоянных изменений и турбулентности, происходящих во внешней среде, и стирания границ между социально-экономически-ми системами самых разных уровней экономическим агентам приходится быстро реагировать на новые модели спроса, конкурентную среду и предпочтения потенциальных клиентов. Экосистемная концепция развития считается наиболее эффективной с точки зрения эволюции, поскольку базируется на процессах самоорганизации, учета разнообразия участников, взаимодействия участников на основе принципов партнерства, реализации экологичности и принципов ESG-экономики.
Концепция экосистем получила достаточно широкое освещение в современных исследованиях. Под экосистемной парадигмой мы понимаем признанные научные достижения в области взаимодействия и развития сложных экономических систем, функционирующих по типу «экосистемы», на некоторое время обеспечивающие понимание и моделирование проблем и решений для сообщества практиков [1].
Экосистема описывает «…микроэкономику интенсивной коэволюции, объединяющейся вокруг инновационных идей. Бизнес-экосистемы охватывают различные отрасли. Компании, входящие в них, коэволюционируют возможности ... и работают совместно и конкурентно, чтобы поддерживать новые продукты, удовлетворять потребности клиентов и внедрять следующий раунд инноваций» [2, с. 47]. Экосистема – это гетерогенный, разнородный «…набор акторов с различной степенью многосторонней, негенетической взаимодополняемости, которые не полностью иерархически контролируются» [3, с. 34]. Под акторами в данном контексте понимаются лица или организации, выполняющие одну или несколько ролей. В экосистеме могут быть выделены роли оператора, оркестратора и др. Другими словами, экосистема – это «экономическое сообщество, которое состоит из совокупности взаимосвязанных организаций и физических лиц. Экономическое сообщество производит товары и услуги, ценные для потребителя, которые также являются частью экосистемы» [4, с. 7]. В нашем понимании экосистема – это «сложная эволюционирующая когерентная мультиакторная сеть субъектов, не управляемых иерархически, действующих одновременно в логике автономности и взаимосвязанности, отличающихся своими убеждениями и принципами принятия стратегических решений, целью которых является создание на основе ценностного подхода и самоорганизации совокупности продуктов и услуг» [1, с. 42].
Отличительные черты экосистемы [1]:
– отсутствие централизованной системы управления, замена вертикали власти одноранговыми отношениями между акторами;
– равенство возможностей для всех акторов, коллективное целеполагание, каждый актор проявляет инициативу и реагирует ради собственной выгоды или прибыли;
– стремление к устойчивости на основе гомеостаза (самоадаптация, самоограничение, самоорганизация и самововлечение, когерентность);
– непостоянный и меняющийся состав акторов, минимум барьеров для входа и выхода;
– эмерджентное поведение акторов как функций и целей, выполняемых и осуществляемых системой, которые не содержатся ни в одном из ее компонентов;
– взаимодействие между акторами (агентами) на основе как конкуренции, так и новых форм предконкурентного и совместного партнерства.
Можно отметить успешное развитие экосистем, что отражено в виде различных организационных форм и типологий экосистем: промышленные, цифровые, инновационные, предпринимательские, технологические, бизнес-экосистемы и др., включающие предприятия различных отраслей, научные организации, университеты уровня 5.0, научно-образовательные центры мирового уровня, консорциумы и иные интегрированные структуры, научно-образовательные комплексы, отрасли, «умные» города и мегаполисы, регионы [1].
Понятие «экосистема» вошло в научный оборот российских ученых-экономистов в 2015 г., чему на федеральном уровне способствовала «Программа мер по формированию принципиально новых рынков и созданию условий для глобального технологического лидерства России к 2035 году» Национальной технологической инициативы. Четвертая промышленная революция (Индустрия 4.0) способствовала возникновению и распространению цифровых экосистем [5]. Следующим этапом развития экосистем является интеллектуальная экосистема, которая основана на подходах, методах и техниках современных цифровых технологий, способствующих достижению «умных» решений соответствующих проблем.
Использование природного, естественного интеллекта и творческого потенциала человека в коллаборации с «умными (SMART) / интеллектуальными» кибернетическими системами на основе искусственного интеллекта для получения оптимальных эффективных кастомизированных продуктов (услуг) привело к формированию киберсоциальных экосистем в терминологии данного исследования, которые, по нашему мнению, являются основой Индустрии 5.0. Соответственно, киберсоциальные экосистемы обусловили существенное развитие на более высоком уровне как промышленности (Индустрия 5.0), так и экономики – национальной, отраслевой, предприятий.
Рассмотрим структуру и функции киберсоциальных экосистем. В работе Г. Б. Клейнера «…с позиций системной парадигмы исследуются сущность, понятие, особенности и структура социально-экономи-ческих экосистем» [6, с. 1]. Также в работе [1] представлена структура и функции экосистемной тетрады Г. Б. Клейнера, в рамках которой рассмотрено четырехкомпонентное описание структуры экосистемы, позволяющее представить различные классы социально-экономических системы «…в виде тетрады-комплекса, состоящей из четырех взаимодействующих между собой систем объектного, средового, процессного и проектного типов» [6, с. 10].
Согласно исследованиям, предложенная Г. Б. Клейнером модель тетрады позволяет эффективно представить функционирование и взаимодействие системных компонент для широкого класса социально-экономических экосистем, в том числе экосистем Индустрии 4.0, рассмотренных в работах [7–11].
В работе [12] представлены исследования возможности применения экосистемной тетрады Г. Б. Клейнера для описания киберсоциальных экосистем Индустрии 5.0. Как подтвердили результаты исследований [10, 13] и как отмечено в работе [14], в условиях Индустрии 5.0 киберсоциальные экосистемы приобретают ряд новых свойств: «…метасистемность как порождение экосистемы на основе правила замены, когда из некоторого набора систем в каждый момент выбирается одна или группа функционирующих систем; междисциплинарный и кросс-отраслевой (надотраслевой) характер; мультимодальность на основе модульности и мультисервисности; повышенная интеллектуальность, «умность» и когнитивность на основе сочетания естественного (природного, человеческого) и искусственного (неприродного) интеллектов; гиперконвергентность и гиперавтоматизация» [14, с. 44–45]. Также сделан вывод
о том, что «киберсоциальная экосистема Индустрии 5.0 может быть представлена как экосистема нового метауровня (метаэкосистема), эволюция которой происходит в условиях перехода от Индустрии 4.0 к Индустрии 5.0» [14, с. 46].
В работе [15] на основе применения нейро-экосистемной модели Индустрии 5.0 [10] в рамках экосистемной тетрады Г. Б. Клейнера представлены теоретические и прикладные исследования киберсоциальной экосистемы Индустрии 5.0 как стратегированных объектов [15–17]. На основании данных исследований сделан вывод о том, что киберсоциальным экосистемам Индустрии 5.0 присущи свойства стратегированных экосистем Индустрии 5.0 [15], в том числе свойство «континуума киберсоциальных экосистем» [12] как особого вида взаимодействий, характерных для большого класса стратегируемых объектов Индустрии 5.0 [15].
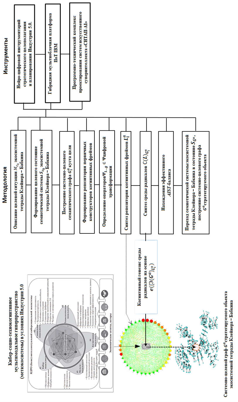
Развитие данных положений в работе [18] привело к созданию системной тетрады киберсоциальных экосистем (рис. 1).
Рис. 1. Структура и функции системной тетрады киберсоциальных экосистем
Fig. 1. Structure and functions of the system tetrad of cybersocial ecosystems
Представленная на рис. 1 концептуальная модель системной тетрады киберсоциальных экосистем основана на эволюции классической тетрады Г. Б. Клейнера с применением нейро-цифрового подхода [19] и соответствующих данному подходу прикладных нейро-цифровых инструментариев стратегического целеполагания и планирования киберсоциальных экосистем Индустрии 5.0, представленных в работах [15, 19]. В работе [18] представлена системная структура стратегированных, киберсоциальных экосистем Индустрии 5.0, полученная на основе концептуальной модели системной тетрады киберсоциальных экосистем, а также приводятся исследования функций и систем тетрады. Представленные в работе [18] исследования позволили сформулировать понятие стратегированных (в соответствии с [15]) ресурсов пространства (S), времени (T), а также стратегированного баланса распределения ресурсов A, I, S, T между компонентами тетрады (AIST-баланс) (см. рис. 1).
Цель и задачи исследования
Целью исследования – следующего этапа развития концептуальной модели системной тетрады киберсоциальных экосистем – является создание формальной модели и прикладных инструментариев системной тетрады киберсоциальных экосистем Индустрии 5.0 на основе применения нейро-цифрового интеллекта и инструментария стратегического целеполагания и планирования Индустрии 5.0.
Для достижения цели исследования сформули-рованы следующие задачи:
- Разработать системно-целевую cхему создания системной тетрады киберсоциальных экосистем.
- На основе модели нейро-цифрового интеллекта инструментария стратегического целеполагания и планирования Индустрии 5.0 разработать формальную модель системной тетрады киберсоциальных экосистем.
- Реализовать процедуру генезиса среды радикалов и прикладной инструментарий создания системной тетрады киберсоциальных экосистем.
- Рассмотреть вопросы применения модели кибер-социо-технокогнитивного мультимодального гиперпространства (метаэкосистемы) в условиях Индустрии 5.0 для создания метакогнитивной самоорганизации среды радикалов системной тетрады киберсоциальных экосистем.
- Разработать метод и прикладные алгоритмы управления AIST-балансом системной тетрады киберсоциальных экосистем.
- Провести прикладные исследования и апробацию разработанных методов, моделей и инструментариев системной тетрады киберсоциальных экосистем на примере создания киберсоциальной экосистемы Starbase компании SpaceX.
Методы и результаты исследования
В работе [20] введено понятие радикала, предназначенное для символьного моделирования предметных областей сложных, в том числе экономических, систем. Согласно [21] радикал представляет собой специальную функциональную систему [22], в случае системной тетрады киберсоциальных экосистем радикал представляет собой когнитивный фрейм [15], имеющий два доступных состояния: активное и пассивное. Развиваемая далее конкретизация понятий «радикал» в рамках предлагаемой системной тетрады киберсоциальных экосистем и «среда радикалов» является авторской и не коррелирует ни с одной известной моделью. Среда радикалов (когнитивных фреймов) системной тетрады киберсоциальных экосистем образует системно-целевую функциональную систему когнитивного каркаса экосистемы (далее – функциональную систему (ФС)) [12]. В работе [12] представлена системно-целевая cхема создания когнитивного каркаса экосистем, а также рассмотрены вопросы создания прикладных инструментариев. В работе [15] рассматривается модель нейро-цифрового интеллекта, центральным понятием которой является понятие генезиса когнитивных вычислений [15], представляющая взаимосвязанную совокупность моделей когнитивных вычислений, реализуемая «…на основе системно-целевой интеграции и согласованной самоорганизации нейро-цифровой интеллекта, состоящего из конвергенции кибермира человеческого и искусственного интеллекта» [12, с. 377]. Данное положение согласуется с представленной в работе [23] теорией о критической природе функционирования мозга, положенной в основу реализации принципов самоорганизации нейро-цифрового интеллекта [15], посредством усиления связей с соседями тех радикалов ФС, которые часто активируются, с одной стороны, и «вывода» в рефлекторные дуги тех групп радикалов, которые активируются слишком часто, с другой. В результате получаем ансамбль ФС с похожим принципом функционирования. Каждая ФС в ансамбле решает свою системно-целевую задачу когнитивного каркаса экосистем, представляющую собой системно-целевой семантический граф Ga вида (подробно рассмотренный в работе [19]):
Ga = <C, R>,
где
множество ji-х целей i-го уровня, подчиненных ji–1-м целям (i–1)-го уровня, представляет собой множество вершин семантической конструкции, обозначающих целевые маркеры структуры СТРЦСЦАвнут – целевой каркас когнитивно-синергетической модели экосистем;
– множество семантических отношений структуры СТРЦСЦАвнут целей.
В итоге получаем иерархию ансамблей ФС с все возрастающим уровнем общности системно-целевых задач. Таким образом, среда радикалов системной тетрады киберсоциальных экосистем – комплекс специальным образом взаимодействующих между собой (активных и пассивных) когнитивных фреймов, образующих ансамбли ФС, обеспечивающий получение фокусированного системно-целевого результата [21]. Базовый синергетический принцип формирования среды радикалов системной тетрады киберсоциальных экосистем – «…принцип взаимодействия ее компонентов на получение общего результата» [21, с. 152]. Таким образом, каждый элемент ФС обеспечивает свой индивидуальный микровклад в реализацию механизма гомеостаза [6] системной тетрады киберсоциальных экосистем, а также параллельно с этим обеспечивает реализацию механизмов гомеостаза другими членами данного ансамбля ФС. Среда радикалов позволяет моделировать простейшую форму процесса взаимодействия компонентов в ходе достижения ими общего результата. Каждая системно-целевая задача системной тетрады киберсоциальных экосистем формирует собственную функциональную систему, а поскольку задачи (управления, принятия решений) образуют иерархию, то и функциональные системы также образуют иерархию. Отметим некоторые важные свойства, которыми должны обладать радикалы и среды радикалов в рамках развиваемого подхода. Во-первых, радикалы могут взаимодействовать между собой, влияя на процессы активации/деактивации
в среде радикалов. Во-вторых, радикалы могут взаимодействовать между собой как точечно, так и распределенно с помощью когнитивных полей и/или сред («озер знаний» [15]). На рис. 2 представлена системно-целевая cхема создания системной тетрады киберсоциальных экосистем.

Рис. 2. Системно-целевая cхема создания системной тетрады киберсоциальных экосистем
Fig. 2. System-target chart for creating a system tetrad of cyber-social ecosystems
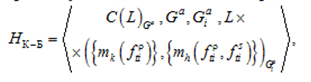
Формальную модель системной тетрады киберсоциальных экосистем представим в следующем виде:
(1)
где С(L)Ga – среда радикалов системной тетрады киберсоциальных экосистем; Ga – системно-целевой граф стратегируемого обьекта (подробно рассмотрен в [19]), формируемый в рамках когнитивной вычислительной процедуры ṁ7↑ [15], реализуемой в рамках модели нейро-цифрового интеллекта (рис. 3); Gia – системно-целевой семантический граф Gia куста цели семантического графа Ga (подробно рассмотрен в [19]), формируемый в рамках когнитивных вычислительных процедур ṁ1↑ – ṁ6↑ [15], реализуемых в рамках модели нейро-цифрового интеллекта (рис. 4);
– когнитивный фрейм, соответствующий системно-целевой семантический граф Gia куста цели семантического графа Ga, синтезируемый на основе процедуры ṁ3↑ [15], реализуемой в рамках модели нейро-цифрового интеллекта. В работе [24] подробно рассмотрена универсальная концептуальная модель когнитивного фрейма среды радикалов, имеющая следующий вид:
где RES = Xres, PR = Xpr, ACT = Xact – множества базисных понятий, обозначающих ресурсы, свойства и действия соответственно. Построим на X полный граф G = <X, R> и получим классификацию базовых отношений R = {Rres res, Rpr pr, Ract act, Rres pr, Rpr res, …} [24], где «… Rres res, Rpr pr, Ract act, Rres pr, Rpr res, …» – множества отношений «ресурс – ресурс», «свойство – свойство», «действие – действие», «ресурс – свойство», «свойство – ресурс» и т. д. соответственно» [24, с. 246]. В работе [25] подробно представлен комплекс правил склеивания ролевых конструктов на основе базовых отношений.
На рис. 3. приведен пример построения когнитивного фрейма «…с использованием одно-, двух- и трехролевых конструктов на семи основных категориях: ресурса, свойства, действия, меры, значения, состояния и оценки» [25, с. 248].
Рис. 3. Пример построения когнитивных фреймов с использованием одно-, двух- и трехролевых конструктов [25]
Fig. 3. Example of constructing cognitive frames using one-, two- and three-role constructs [25]
На рис. 4. представлена модель нейро-цифрового интеллекта инструментария стратегического целеполагания и планирования Индустрии 5.0, основные элементы которой рассмотрены в работе [15].
Рис. 4. Модель нейро-цифрового интеллекта инструментария стратегического целеполагания и планирования Индустрии 5.0
Fig. 4. Model of neuro-digital intelligence of tools for strategic goal-setting and planning Industry 5.0
Представленная в модели (1) среда радикалов С(L)Ga системной тетрады киберсоциальных экосистем реализуется в рамках когнитивного самоорганизующегося гиперцикла [15] на основе когнитивных вычислительных процедур ṁ1↑ – ṁ7↑ (см. рис. 3). С точки зрения синергетики [26] накопление знаний – это нелинейный процесс, система знаний представляет сложную самоорганизующуюся систему, в которой синтез новых фактов (знаний) может привести к значительным изменениям в первичной структуре представлений. Таким фактом может быть, например, синтез нового радикала в среде радикалов, что может привести к полной перестройке функциональной системы когнитивного каркаса экосистемы. Важной особенностью когнитивной самоорганизации является то, что в процессе систематизации знаний происходит системное сокращение несистемной информации за счет ее «свертывания до предельных структур» [21] в ФС среды радикалов.
В соответствии с методом стратегирования мышления на основе когнитивной гиперциклической самоорганизации, реализованной на основе нейро-цифрового интеллекта, осуществляется процедура генезиса среды радикалов:
где
– энтропийная энергия, затраченная на реализацию процедуры генезиса:
Где U – системно-целевое управление, осуществляемое на основе когнитивных вычислительных процедур ṁ1↑ – ṁ7↑ нейро-цифрового интеллекта (см. рис. 3), Э(Gа) – эволюционная энтропия Ga [12].
В итоге получается самоподобная процедура, напоминающая по принципам построения (физический) фрактал [20]. После ряда реализаций энергетически оптимальные C({L}) разных уровней управления сохраняются в памяти, «…формируя «критический путь» в виде автоматизма вычислительной среды» [22]. Как подтвердили результаты исследования, представленная на рис. 2 модель кибер-социо-технокогнитивного мультимодального гиперпространства (метаэкосистемы) в условиях Индустрии 5.0 [14] позволяет обеспечить возможность создания метакогнитивной самоорганизации среды радикалов системной тетрады киберсоциальных экосистем путем формирования на основе соответствующих мультимодальностей ГИПЕРпространств МЕТАэкосистемы [14], а также новых типов когнитивных ядер для широкого спектра когнитивных фреймов. Данный тип когнитивных фреймов позволит в будущем создать принципиально новую метаэкосистемную процедуру генезиса среды радикалов на основе принципа «…притягивающих инвариантных многообразий в пространстве состояний среды радикалов» [21, с. 155].
Управление AIST-балансом [6] системной тетрады киберсоциальных экосистем опирается на синергетический принцип подчинения [21]: достижение параметров эффективности AIST-балансом приведет к автоматическому изменению «свертывания до предельных структур» C(L)Gа. Таким образом, когнитивная система управления AIST-балансом минимизирует энергию на выработку и контроль реализации управления AIST-балансом. В соответствии с [6] одной из центральных задач системной тетрады киберсоциальных экосистем является задача нахождения эффективного баланса распределения ресурсов A, I, S, T между компонентами тетрады (AIST-баланс [6]). Решение данной задачи выполняется на основе следующего интерпретатора, представляющего когнитивную систему управления AIST-балансом системной тетрады киберсоциальных экосистем:
I = <IA, Ie>,
где IA – интерпретатор (комплекс прикладных алгоритмов (рис. 5), выполняющий в рамках процедуры
сравнение множеств базовых понятий {RES, PRr, ACT} когнитивных фреймов кортежей целей куста {Gia} [15]; Ie – интерпретатор (когнитивная система), выполняющий поиск наиболее эффективных решений AIST-баланса системной тетрады киберсоциальных экосистем на основе следующих вычислительных процедур:
Рис. 5. Обобщенный алгоритм сравнения базовых понятий когнитивных фреймов
Fig. 5. Generalized algorithm for comparing the basic concepts of cognitive frames
Представленный на рис. 5 обобщенный алгоритм решения задачи нахождения эффективного AIST-баланса применен в следующем разделе для разработки оптимальной (с точки зрения AIST-баланса) инфраструктуры экосистемы Starbase.
Обсуждение
Экосистема Starbase [27] представляет собой принципиально новый вид экосистемы для разработки и производства ракетно-космической техники нового поколения. Экосистема Starbase включает космодром, комплекс производственно- и опытно-конструкторских центров, расположенных в Бока-Чика, штат Техас, США (рис. 6) [27].
а б
Рис. 6. Производственно-технологическая инфраструктура экосистемы Starbase (а)
и космический корабль нового поколения Starship/Super Heavy (б)
Fig. 6. Production and technological infrastructure of the Starbase ecosystem (а)
and the new generation spacecraft Starship/Super Heavy (б)
На рис. 7 представлена архитектура системной тетрады киберсоциальных экосистем компании SpaceX, которая включает в себя комплекс элементов (на разработку у авторов статьи совместно с сотрудниками компании SpaceX ушло около 10 лет), подробно представленных в соответствующих научных работах:
- Инфраструктура когнитивного производства (включая элементы Индустрии 4.0 и Индустрии 5.0) компании SpaceX представлена в работе [15].
- Нейро-цифровая среда коллективного интеллекта представлена в работах [15, 19].
- Киберсоциальная система «глобального архитектурного мышления» компании SpaceX представлена в работе [15].
- Нейро-цифровой инструментарий стратегического целеполагания и планирования представлен в работе [15].
Согласно [15, 19] представленный на рис. 7 комплекс элементов и построенная на их основе архитектура системной тетрады киберсоциальной экосистемы Starbase позволяют в полном объеме реализовать все свойства, сформулированные во Введении к данной работе, присущие киберсоциальным экосистемам Индустрии 5.0. Таким образом, применение данной архитектуры позволит реализовать на базе экосистемы Starbase принципиально новую для компании SpaceX киберсоциальную экосистему Индустрии 5.0.
Илон Маск (владелец компании SpaceX) заявил на технической презентации в 2019 г. [26, 28], что стоимость запуска Starship составит 1,5 млн долл., или примерно 10 долл. за кг полезной нагрузки [26]. На основании данного заявления компанией SpaceX были разработаны четыре модели прогнозирования стоимости запуска Starship с космодрома экосистемы Starbase (представлены в таблице) [26].
Модели прогнозирования стоимости запуска Starship с космодрома экосистемы Starbase
Cost prediction models of Starship launch from Starbase ecosystem spaceport
|
Модель Компоненты |
Пессимистическая |
Реалистическая |
Оптимистическая |
Максимальная |
|
Себестоимость единицы продукции, долл. |
474 600 000 |
242 700 000 |
35 100 000 |
45 000 000 |
|
Стоимость производства Starship, долл. |
189 840 000 |
97 080 000 |
14 040 000 |
18 000 000 |
|
Стоимость производства Superheavy, долл. |
284 760 000 |
145 620 000 |
21 060 000 |
27 000 000 |
|
Жизненный цикл Starship, количество запусков |
50 |
100 |
300 |
– |
|
Жизненный цикл Superheavy, количество запусков |
100 |
100 |
170 |
– |
|
Амортизационный фонд производства Starship, долл. |
3 796 800 |
970 800 |
46 800 |
– |
|
Амортизационный фонд производства Superheavy, долл. |
2 847 600 |
1 456 200 |
12 388 |
– |
|
Расходы на ремонт Starship, долл. |
56 952 000 |
14 562 000 |
702 000 |
0 |
|
Расходы на ремонт Superheavy, долл. |
85 428 000 |
21 843 000 |
1 053 000 |
0 |
|
Продолжительность |
50 |
10 |
6 |
– |
|
Продолжительность |
100 |
10 |
34 |
– |
|
Стоимость утилизации |
692 000 |
357 000 |
52 000 |
– |
|
Стоимость утилизации Superheavy, долл. |
1 048 000 |
536 000 |
78 000 |
– |
|
Количество ежегодных |
6 |
25 |
50 |
1 000 |
|
Общие амортизационные расходы, долл. |
25 000 000 |
16 000 000 |
8 000 000 |
– |
|
Полная стоимость запуска, долл. |
183 164 400 |
25 360 500 |
8 724 288 |
1 500 000 |

Рис. 7. Архитектура системной тетрады киберсоциальных экосистем экосистемы Starbase
Fig. 7. Architecture of the system tetrad of cybersocial ecosystems of the Starbase ecosystem
Оптимистическая модель связана в первую очередь с применением в процессе производства и запуска Starship с космодрома Starbase прорывных парадигм, методов, моделей, технологий и т. д. [26]. Реалистическая модель предполагает некоторое улучшение производства на основе уже существующих, а также усовершенствованных подходов и технологий [26]. Пессимистическая модель предполагает, что применение в процессе производства и запуска Starship с космодрома Starbase как прорывных, так и просто усовершенствованных подходов, методов, моделей, технологий и т. д. не сможет принести каких-либо существенных улучшений [26]. Наконец, максимальная модель основана на применении Святого Грааля (небывалого научно-технологического озарения) в области прорывных парадигм, методов, моделей, технологий и т. д. [26]. По оценкам Илона Маска, оптимистическая модель – это эталонная модель, т. е. то, к чему должна стремиться компания [26]. Однако более глубокое изучение и анализ, проведенный компанией SpaceX, доказал [29, 30], что полностью «оптимистическая» модель – это по сути «…королевский флеш условий [30, с. 84]», который достичь будет очень сложно. Для того чтобы добиться реализации такой модели, по трем основным компонентам (общая стоимость производства для проекта Starship/Super Heavy компании SpaceX, операционная стоимость для проекта Starship/Super Heavy компании SpaceX, общая стоимость ремонта для проекта Starship/Super Heavy компании SpaceX) должны быть достигнуты оптимальные модели развития экосистемы Starbase [26].
Тестовое применение системно-целевой cхемы создания системной тетрады киберсоциальных экосистем (см. рис. 2) позволило разработать оптимальную с позиции AIST-баланса инфраструктуру экосистемы Starbase [30], представленную на рис. 8.
Рис. 8. Оптимизированная инфраструктура экосистемы Starbase [30]
Fig. 8. Optimized Starbase ecosystem infrastructure [30]
Как подтвердили результаты исследования, представленная на рис. 9 оптимизированная инфраструктура экосистемы Starbase, полученная на основе применения системной тетрады киберсоциальных экосистем, позволит по трем основным компонентам (общая стоимость производства для проекта Starship/Super Heavy компании SpaceX, операционная стоимость для проекта Starship/Super Heavy компании SpaceX, общая стоимость ремонта для проекта Starship/Super Heavy компании SpaceX) достигнуть оптимистической модели развития экосистемы Starbase, в том числе благодаря снижению проблемы производительности проекта Starship/Super Heavy (рассмотренной в работе [15], рис. 10).
Рис. 9. Оптимистическая модель развития экосистемы Starbase
Fig. 9. Optimistic model of the development of the Starbase ecosystem

Рис. 10. Снижение проблемы производительности проекта Starship/Super Heavy в экосистеме Starbase [15]
Fig. 10. Reducing the performance problem of the Starship / Super Heavy project in the Starbase ecosystem [15]
Стоит отметить, что предлагаемые решения и экономические результаты, полученные на основе применения оптимизированной инфраструктуры Starbase (см. рис. 8), основаны на максимальном количестве в шесть запусков системы Starship/Super Heavy в год и, вероятно, являются разумной стратегией, тогда как остальные запуски компании SpaceX могут быть осуществлены с использованием космической системы Falcon 9. При таком варианте затраты на параллельные запуски на Falcon 9 могут снизиться примерно на 20 млн долл. за каждый запуск.
Заключение
Целью данной работы выше было обозначено развитие концептуальной модели системной тетрады киберсоциальных экосистем посредством создания формальной модели и прикладных инструментариев системной тетрады Индустрии 5.0. В ходе исследования были решены следующие задачи:
- Разработаны методологическая, инструментальная основа, а также общая системно-целевая cхема создания системной тетрады киберсоциальных экосистем.
- На основе модели нейро-цифрового интеллекта инструментария стратегического целеполагания и планирования Индустрии 5.0 разработана формальная модель системной тетрады киберсоциальных экосистем.
- В соответствии с методом стратегирования мышления на основе когнитивной гиперциклической самоорганизации реализованы процедура генезиса среды радикалов и прикладной инструментарий создания системной тетрады киберсоциальных экосистем.
- Рассмотрены вопросы применения модели кибер-социо-технокогнитивного мультимодального гиперпространства (метаэкосистемы) в условиях Индустрии 5.0 для создания метакогнитивной самоорганизации среды радикалов системной тетрады киберсоциальных экосистем, а также нового типа когнитивных ядер для широкого спектра когнитивных фреймов.
- Разработаны метод и прикладные алгоритмы управления AIST-балансом системной тетрады киберсоциальных экосистем.
- Проведены прикладные исследования и апробация разработанных методов, моделей и инструментариев системной тетрады киберсоциальных экосистем на примере создания киберсоциальной экосистемы Starbase компании SpaceX.
Представленная в работе системная тетрада киберсоциальных экосистем Индустрии 5.0 является гармоничным развитием предложенной Г. Б. Клейнером экосистемной тетрады социально-экономических систем. По мнению Г. Б. Клейнера, в реальных социально-экономических экосистемах на их поведение наиболее существенное влияние (по аналогии с биологическими экосистемами) оказывают встроенные в них механизмы гомеостаза и апоптоза. Исследования подтвердили, что для киберсоциальных экосистем Индустрии 5.0, кроме механизмов гомеостаза и апоптоза, важное системно-целевое значение (по аналогии с биологическими системами) имеют встроенные в них механизмы континуума киберсоциальных экосистем Индустрии 5.0, обеспечивающие основу устойчивого функционирования киберсоциальных экосистем посредством оптимального распределения AIST-баланса между экосистемами. Представленные в данной работе теоретические и прикладные исследования, в том числе по созданию на основе системной тетрады киберсоциальных экосистем киберсоциальной экосистемы Starbase, подтвердили данные утверждения. Системная тетрада Клейнера – Бабкина является по сути универсальной архетипической моделью киберсоциальных экосистем Индустрии 5.0, открывая принципиально новые возможности для проведения исследований в этой области.
Создание системной тетрады киберсоциальных экосистем по аналогии с созданием классической тетрады Г. Б. Клейнера представляет собой очень сложный и трудоемкий процесс. В данный момент авторы находятся лишь в самом начале длинного пути. Хотя, как доказала прикладная апробация на примере экосистемы Starbase, представленные в работе формальные основы и прикладные инструментарии системной тетрады киберсоциальных экосистем позволяют создавать полнофункциональные киберсоциальные экосистемы Индустрии 5.0. Тем не менее требуется дальнейшее исследование и совершенствование, в том числе, представленных в работе формальных моделей, методов и инструментариев. По мнению авторов, важными являются следующие направления дальнейших исследований системной тетрады киберсоциальных экосистем:
- При проведении дополнительных исследований в области энтропийной энергии среды радикалов, рассчитываемой на основе эволюционной энтропии Ga системно-целевой модели когнитивного каркаса экосистем, требуется доработка процедуры генезиса среды радикалов, в том числе в части создания прикладных, программных инструментариев.
- Проведение дополнительных исследований в области создания интерпретатора (когнитивной системы управления AIST-балансом) и прикладных алгоритмов нахождения эффективного баланса распределения ресурсов A, I, S, T между компонентами системной тетрады киберсоциальных экосистем.
- Очень интересными и перспективными представляются как теоретические, так и прикладные исследования в области применения модели кибер-социо-технокогнитивного мультимодального гиперпространства (метаэкосистемы) в условиях Индустрии 5.0 для создания метакогнитивной самоорганизации среды радикалов системной тетрады киберсоциальных экосистем, а также нового типа когнитивных ядер для широкого спектра когнитивных фреймов.
- Опыт разработки и применения представленной в работе архитектуры системной тетрады киберсоциальных экосистем при создании киберсоциальной экосистемы Starbase может быть успешно обобщен и применен как в других сферах деятельности и компаниях Илона Макса SpaceХ (Tesla, Boring Company и т. д.), так и в большом количестве компаний, в различных областях деятельности (ракетостроение, машиностроение, военно-промышленная сфера и т. д.) по всему миру.
1. Babkin A. V., Shkarupeta E. V., Plotnikov V. A. Intellektual'naia kibersotsial'naia ekosistema Industrii 5.0: poniatie, sushchnost', model' [Intellectual cybersocial ecosystem of Industry 5.0: concept, essence, model]. Ekonomicheskoe vozrozhdenie Rossii, 2021, no. 4 (70), pp. 39-62.
2. Moore J. F. The death of competition: leadership and strategy in the age of business ecosystems. HarperCollins, 2016. 320 p.
3. Jacobides M. G., Cennamo C., Gawer A. Towards a theory of ecosystems. Strategic Management Journal, 2018, no. 39 (8), pp. 2255-2276.
4. Dorozhnaia karta razvitiia «skvoznoĭ» tsifrovoĭ tekhnologii «Sistemy raspredelennogo reestra» [Roadmap for developing end-to-end digital technology Distributed Registry Systems]. Available at: https://digital.gov.ru/uploaded/files/07102019srr.pdf?utm_referrer=https%3a%2f%2fwww.google.com%2f (accessed: 01.02.2023).
5. Shvab K. Chetvertaia promyshlennaia revoliutsiia [Fourth industrial revolution]. Moscow, Eksmo Publ., 2016. 138 p.
6. Kleiner G. B. Sotsial'no-ekonomicheskie ekosistemy v svete sistemnoi paradigmy. Sistemnyi analiz v ekonomike [Socio-economic ecosystems in terms of systemic paradigm. System analysis in economics] Sbornik trudov V Mezhdunarodnoi nauchno-prakticheskoi konferentsii (Moskva, 21-23 noiabria 2018 g.). Moscow, Prometei Publ., 2018. Pp. 5-14.
7. Shkarupeta E. V. Upravlenie razvitiem promyshlennykh kompleksov v usloviiakh reindustrializatsii: dis. ... d-ra ekon. nauk [Control of development of industrial complexes in conditions of reindustrialization: Diss. ... Dr. Econ. Sci.]. Moscow, 2019. 356 p.
8. Kleiner G. B. Sotsial'no-ekonomicheskie ekosistemy v kontekste dual'nogo prostranstvenno-vremennogo analiza [Socio-economic ecosystems in terms of dual space-time analysis]. Ekonomika i upravlenie: problemy, resheniia, 2018, no. 5, pp. 5-13.
9. Makarov V. L., Kleiner G. B. Mikroekonomika znanii: monografiia [Microeconomics of knowledge: monograph]. Moscow, Ekonomika Publ., 2007. 204 p.
10. Fedorov A. A., Liberman I. V., Koriagin S. I., Klachek P. M. Tekhnologiia proektirovaniia neiro-tsifrovykh ekosistem dlia realizatsii kontseptsii Industriia 5.0 [Technology for designing neuro-digital ecosystems for implementing Industry 5.0 concept]. Nauchno-tekhnicheskie vedomosti Sankt-Peterburgskogo gosudarstvennogo politekhnicheskogo universiteta. Ekonomicheskie nauki, 2021, no. 3, pp. 19-39.
11. Makarov V., Kvint V. Strategicheskoe upravlenie i ekonomika na global'nom formiruiushchemsia rynke: monografiia [Strategic management and economics in global emerging market: monograph]. Moscow, Biznes Atlas Publ., 2012. 626 p.
12. Babkin A. V., Fedorov A. A., Liberman I. V., Klachek P. M. Industriia 5.0: poniatie, formirovanie i razvitie [Industry 5.0: concept, formation and development]. Ekonomika promyshlennosti, 2021, no. 4, pp. 375-395.
13. Tashenova L. V., Babkin A. V. Industriia 5.0 i kibersotsial'nye ekosistemy: sushchnost' i osobennosti. Industriia 5.0, tsifrovaia ekonomika i intellektual'nye ekosistemy (EKOPROM-2021) [Industry 5.0 and cybersocial ecosystems: essence and features. Industry 5.0, digital economy and intelligent ecosystems (ECOPROM-2021)]. Sbornik trudov Vserossiiskoi (Natsional'noi) nauchno-prakticheskoi konferentsii (Sankt-Peterburg, 18-20 noiabria 2021 g.). Saint-Peterburg, Politekh-press Publ., 2021. Pp. 200-205.
14. Babkin A. V., Shkarupeta E. V., Plotnikov V. A. Intellektual'naia kibersotsial'naia ekosistema Industrii 5.0: poniatie, sushchnost', model' [Intellectual cyber-social ecosystem of Industry 5.0: concept, essence, model]. Ekonomicheskoe vozrozhdenie Rossii, 2021, no. 4, pp. 39-62.
15. Babkin A. V., Koriagin S. I., Liberman I. V., Klachek P. M., Bogdanova A. A., Sagatelian N. Kh. Industriia 5.0: Neiro-tsifrovoi instrumentarii strategicheskogo tselepolaganiia i planirovaniia [Industry 5.0: Neuro-digital tools for strategic goal setting and planning]. Tekhniko-tekhnologicheskie problemy servisa, 2022, no. 3, pp. 64-85.
16. Kvint V. L. Kontseptsiia strategirovaniia [Concepts of strategic planning]. Saint-Petersburg, Izd-vo SZIU RANKhiGS; 2020. Vol. 2. 164 p.
17. Kvint V. L., Bodrunov S. D. Strategirovanie transformatsii obshchestva: znanie, tekhnologii, noonomika: monografiia [Strategizing transformation of society: knowledge, technology, noonomics: monograph]. Saint-Petersburg, Izd-vo INIR imeni S. Iu. Vitte, 2021. 351 p.
18. Babkin A. V., Liberman I. V., Klachek P. M. Industriia 5.0: Ekosistemnaia transformatsiia ekonomicheskikh sistem na osnove neiro-tsifrovogo intellekta. Tsifrovaia transformatsiia ekonomicheskikh sistem: problemy i perspektivy (EKOPROM-2022) [Industry 5.0: Ecosystem transformation of economic systems based on neuro-digital tools. Digital Transformation of Economic Systems: Problems and Prospects (ECOPROM-2022)]. Sbornik trudov VI Vserossiiskoi nauchno-prakticheskoi konferentsii (Sankt-Peterburg, 11-12 noiabria 2022 g.). Saint-Petersburg, Politekh-press Publ., 2022. Pp. 69-73.
19. Fedorov A. A., Koriagin S. I., Liberman I. V., Klachek P. M., Polupan K. L. Osnovy sozdaniia neiro-tsifrovykh ekosistem. Gibridnyi vychislitel'nyi intellekt [Fundamentals of creating neuro-digital ecosystems. Hybrid computational intelligence]. Kaliningrad, Izd-vo BFU imeni I. Kanta, 2021. 241 p.
20. Simankov V. S., Sundeev P. V. Sistemnyi analiz funktsional'noi stabil'nosti kritichnykh informatsionnykh sistem: monografiia [System analysis of functional stability of critical information systems: monograph]. Krasnodar, Izd-vo ISTEk, 2015. 132 p.
21. Prokopchuk Iu. A. Realizatsiia agentnykh tekhnologii i sredy radikalov v razvivaiushchikhsia informatsionnykh sistemakh. Informatsionnye tekhnologii v upravlenii slozhnymi sistemami [Realizing agent technologies and environment of radicals in developing information systems. Information technologies in complex systems control]. Sbornik dokladov nauchnoi konferentsii (Dnepropetrovsk, 15-17 iiunia 2011 g.). Donetsk, Svidler Publ., 2011. Pp. 150-158.
22. Haken H. Information and self-organization: A Macroscopic Approach to Complex Systems. Springer-Verlag, 1988. 196 p. (Khaken G. Informatsiia i samoorganizatsiia: makroskopicheskii podkhod k slozhnym sistemam / per. s angl. Iu. A. Danilova i A. V. Berkova. M.: KomKniga, 2005. 248 s.).
23. Sterratt D., Graham B., Gillies A., Willshaw D. Principles of computational modelling in neuroscience. Cambridge University Press, 2011. 406 p.
24. Kolesnikov A. V., Kirikov I. A., Listopad S. V., Rumovskaia S. B., Domanitskii A. A. Reshenie slozhnykh zadach kommivoiazhera metodami funktsional'nykh gibridnykh intellektual'nykh sistem [Solving complex problems of traveling salesman by using functional hybrid intelligent systems]. Moscow, Izd-vo IPI RAN, 2011. 295 p.
25. Kolesnikov A. V., Kirikov I. A. Metodologiia i tekhnologiia resheniia slozhnykh zadach metodami funktsional'nykh gibridnykh intellektual'nykh sistem [Methods and technology for solving complex problems using functional hybrid intelligent systems]. Moscow, Izd-vo IPI RAN, 2007. 387 p.
26. A Public Economic Analysis of SpaceX’s Starship Program. Available at: https://www.spacex.com/vehicles/starship/index.html (accessed: 01.01.2023).
27. SpaceX Starbase. Available at: https://en.wikipedia.org/wiki/SpaceX_Starbase (accessed: 01.01.2023).
28. Tribune News Service. Starbase, Texas: Can Elon Musk really create his own city near SpaceX's Gulf Coast Launchpad? Available at: https://www.dallasnews.com/business/2021/04/06/starbase-texas-can-elon-musk-really-reate-his-own-city-near-spacexs-gulf-coast-launchpad (accessed: 01.01.2023).
29. Sheetz M. Elon Musk, defending the value of space travel, presents SpaceX's starship as the “holy grail”. Available at: https://www.cnbc.com/2022/02/11/elon-musk-spacexs-starship-is-solution-to-efficient-space-travel.htm (accessed: 01.01.2023).
30. Cantu K., Lunsford R. Space travel privatization by SpaceX. Review of Business and Finance Studies, 2022, vol. 13, no. 1, pp. 79-92.



