Russian Federation
The article considers the innovative techniques of processing the agro-food raw materials. There has been analyzed a structural scheme of processing plant and animal raw materials using modern technologies. The review of scientific, technical and patent literature was done, which allowed to define the main directions of further research in the field of complex processing of fish and vegetable raw materials. The stages of transition from traditional agro-food technologies to energy-saving ones have been formulated. Methods of enriching fish and vegetable products with protein hydrolysates obtained from low-value fish meat have been described. It is proposed to use CO2 extracts from spicy-aromatic and medicinal herbal raw materials as antioxidant enriching agents. To remove the excess moisture from fish and vegetable raw materials, it is recommended to use heated inert gases as drying agents under the influence of a low-frequency electromagnetic field. High-tech techniques include using the light water products with a reduced deuterium content in formulations, enriching the chemical composition of products with CO2 extracts of spices, processing the raw materials with argon and a low-frequency electromagnetic field, using the biodegradable packaging materials.
innovative technologies, fish and vegetable products, vegetables, CO2-extracts, rheological properties
Введение
Одним из путей совершенствования технологии комбинированных продуктов является обогащение их антиоксидантными и иммуностимулирующими добавками. Разработана технология получения антиоксидантных растительных добавок с помощью жидкого диоксида углерода [1]. На примере публикаций инженеров-технологов рыбной промышленности Астраханского государственного технического университета и сотрудников кафедры «Технология товаров и товароведения» можно проследить динамику развития рыбоперерабатывающей отрасли. В период преодоления дефицита белковой продукции и снижения ее себестоимости упор был сделан на использование мяса рыб малоценных пород с добавлением овощей [2]. Оптимальное соотношение компонентов в рецептурах рыбоовощных паштетов достигалось методами математического планирования эксперимента [3]. Для придания продукту аромата копченостей в рецептуру добавляли коптильный экстракт.
Улучшить функциональные и потребительские свойства рыбных котлет удалось за счет добавки в фарш крупы (10 %) и овощей (40 %) [4]. При этом овощи и рыбное филе измельчали в мясорубке, а крупы доизмельчали в дробилке (0,5–1,0 мм). К более высоким технологиям относится конструирование фаршированных рыбоовощных продуктов. Разработана рецептура фаршированного перца сладкого с рыбоовощной начинкой, оформленная в виде замороженного полуфабриката [5]. В состав начинки входили редко используемые крупы булгур, киноа и кускус.
Из более ранних запатентованных разработок следует отметить рыбоовощной продукт с рыбой, капустой, луком, морковью, крупами и СО2-экс-трактами [6]. Полученную из продуктов смесь измельчали, протирали, гомогенизировали, стерилизовали и шприцевали в оболочку. Аналогичный запатентованный продукт – комбинированные рыбо-овощные сосиски из рыбы, круп, овощей и экстрактов – имели увеличенный срок хранения и сравнительно высокие вкусовые показатели [7].
В состав комбинированных рыборастительных продуктов входят легкоусвояемые белки с набором незаменимых аминокислот и эссенциальные жирные кислоты, входящие в рацион питания людей, работающих в промышленных холодильниках для хранения рыбного сырья [8]. Для стабилизации состава комбинированных продуктов предложены загустители и бактерицидные фитопрепараты [9]. Новые технологические приемы обработки животного и растительного сырья включаются в рабочие программы для обучения бакалавров технических и технологических вузов [10]. К инновационным приемам обработки слабосозревающего рыбного сырья относится использование протеолитических ферментов из внутренностей хищных рыб [11]. Включение в состав рецептур продуктов питания переработанного пряно-ароматического сырья позволяет придавать продукту не только приятный вкус и аромат, но и антиоксидантные свойства [12].
Сбалансированный по основным пищевым и биологически активным компонентам рыборастительный продукт предназначен для питания людей умственного труда [13]. Использование в рецептурах коллагена и гидроколлоидов повышает вязкость дисперсионной среды, благодаря чему паштетная масса не расслаивается [14]. В процессе деятельности рыбоперерабатывающего предприятия появляется необходимость рационально утилизировать бумажные и полимерные упаковочные материалы и ветошь, загрязненную нефтепродуктами [15]. Из ранее запатентованных продуктов представляют интерес консервы «Пикша, обжаренная в томатном соусе», в состав заливки которых входит гидратированный СО2-шрот из семян тыквы [16]. Проанализирован уровень потребительского спроса и вкусовых предпочтений респондентов при приобретении рыбных продуктов [17].
Выполненный обзор научно-технической и патентной литературы позволил определить основные направления дальнейших исследований.
Инновационные решения переработки агропищевого сырья
На рис. 1 приведены инновационные решения в переработке агропищевого сырья, в частности возможности обогащения рыборастительных продуктов белковыми гидролизатами из мяса рыб малоценных пород. Предложено использовать в качестве антиоксидантных обогатителей СО2-экстракты из пряно-ароматического и лекарственного растительного сырья.

Рис. 1. Инновационные решения в переработке агропищевого сырья
Fig. 1. Innovative solutions in processing the agro-food raw materials
Для удаления части влаги из рыбного и растительного сырья рекомендовано использовать в качестве сушильных агентов нагретые инертные газы под действием электромагнитного поля низкой частоты.
Наиболее ответственным и важным с точки зрения микробиологической безопасности является процесс стерилизации комбинированного рыборастительного сырья. Существенно снизить термическую деградацию биологически активных веществ оказалось возможным за счет применения нового способа стерилизации образцов холодной аргоновой плазмой.
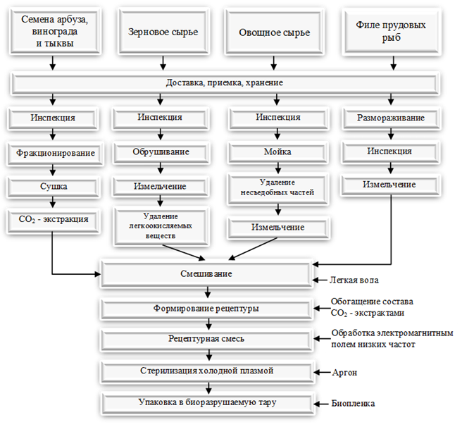
Разработка структурной схемы переработки растительного и животного сырья с использованием современных технологических приемов
На рис. 2 приведена структурная схема переработки животного, зернового, овощного сырья и плодовых выжимок с использованием современных технологических приемов.
Согласно рис. 2 к числу высокотехнологичных приемов относится использование в рецептурах продуктов легкой воды с пониженным содержанием дейтерия, обогащения химического состава продуктов СО2-экстрактами пряностей, обработка сырья аргоном и электромагнитным полем низкой частоты, использование биоразрушаемых упаковочных материалов.
Оценка реологических свойств рыбного фарша с добавлением круп и овощей
В ходе исследования изучено изменение влагоудерживающей способности и определена консистенция рыбного фарша при добавлении в него круп и овощей для создания рыборастительных продуктов. Для приготовления фарша использовали мясо рыб, выращенных в установке с замкнутым циклом водоснабжения. Практический интерес представляет возможность определить влагосвязывающую способность и влагоудерживающие свойства комбинированных рыборастительных фаршей.
Результаты определения массовой доли влаги, влагосвязывающей способности и влагоудерживающих свойств рыбного фарша с крупами представлены в табл. 1.

Рис. 2. Структурная схема переработки растительного и животного сырья
с использованием современных технологических приемов
Fig. 2. Block diagram of plant and animal raw materials processing by using modern technological methods
Таблица 1
Table 1
Реологические свойства рыбного фарша с добавками круп
Rheological properties of minced fish supplemented with cereals
|
Образцы |
Массовая доля влаги фарша с добавками, % |
Влагосвязывающая способность фарша |
Влагоудерживающие свойства фарша |
|||
|
10 % |
15 % |
10 % |
15 % |
10 % |
15 % |
|
|
Фарш тиляпии |
77,1 |
65,5 |
73,5 |
71,2 |
63,6 |
72,3 |
|
Фарш с овсяной крупой |
65,0 |
64,6 |
77,0 |
77,8 |
74,3 |
75,0 |
|
Фарш с манной крупой |
63,2 |
62,7 |
77,3 |
77,8 |
75,9 |
76,2 |
|
Фарш с рисовой крупой |
64,3 |
64,5 |
78,8 |
79,3 |
77,6 |
77,9 |
Установлено, что при добавлении круп в рыбный фарш его способность белка связывать влагу увеличивается, что обеспечивает более плотную легкоформующуюся структуру. При добавлении 15 % круп в рыбный фарш его влагоудерживающие свойства повышаются, что обеспечивает увеличение выхода готовых продуктов.
Результаты определения массовой доли влаги, влагосвязывающей способности и влагоудерживающих свойств фарша канального сома с добавками овощей представлены в табл. 2.
Таблица 2
Table 2
Реологические свойства рыбного фарша с добавлением овощей
Rheological properties of minced fish supplemented with vegetables
|
Образцы |
Массовая доля влаги |
Влагосвязывающая |
Влагоудерживающие свойства фарша |
|||
|
10 % |
15 % |
10 % |
15 % |
10 % |
15 % |
|
|
Фарш канального сома |
77,5 |
78,0 |
73,2 |
73,0 |
61,3 |
72,5 |
|
Фарш с морковью |
77,7 |
78,0 |
72,4 |
72,9 |
72,2 |
72,7 |
|
Фарш с кабачками |
77,9 |
78,1 |
74,7 |
74,5 |
72,7 |
73,4 |
|
Фарш со свеклой |
77,6 |
77,9 |
73,0 |
73,8 |
71,7 |
72,0 |
Согласно данным табл. 2 при добавлении 15 % овощей влагосвязывающая способность фарша уменьшается, что может привести к обводнению фаршевых масс, также при добавлении 15 % овощей влагоудерживающие свойства фарша увеличиваются, что обеспечивает сочность готовых продуктов.
Заключение
Проанализировано состояние проблемы переработки рыбного сырья и предложены инновационные пути с использованием современных технологических приемов. Сформулированы этапы перехода от традиционных агропищевых технологий к энерго- и ресурсосберегающим. Рассмотрены возможности обогащения рыборастительных продуктов белковыми гидролизатами из мяса рыб малоценных пород. Предложено использовать в качестве антиоксидантных обогатителей СО2-экстракты из пряно-ароматического и лекарственного растительного сырья. Дана оценка реологических характеристик рыбного фарша с добавлением круп и овощей.
1. Zanin D. E., Kas'ianov D. G. Razrabotka tekhnologii izvlecheniia antioksidantov iz rastitel'nogo syr'ia metodom gazozhidkostnoi SO2-ekstraktsii [Developing technology of extracting antioxidants from plant raw materials by using gas-liquid CO2 extraction]. Izvestiia vysshikh uchebnykh zavedenii. Pishchevaia tekhnologiia, 2022, no. 2-3 (386-387), pp. 39-45.
2. Zolotokopova S. V. Modelirovanie retseptur ryboovoshchnykh farshevykh izdelii iz malotsennykh vidov ryb [Modeling recipes for minced fish and vegetable products from low-value fish species]. Izvestiia vuzov. Pishchevaia tekhnologiia, 2007, no. 3 (298), pp. 95-97.
3. Zolotokopova S. V., Protalinskii O. M., Luchsheva I. S., Lebedeva E. Iu. Matematicheskoe modelirovanie retseptur novykh polikomponentnykh produktov iz malotsennykh vidov ryb [Mathematical modeling formulations of new polycomponent products from low-value fish species]. Vestnik Astrakhanskogo gosudarstvennogo tekhnicheskogo universiteta. Seriia: Rybnoe khoziaistvo, 2011, no. 1, pp. 110-115.
4. Zolotokopova S. V., Kas'ianov G. I., Zolotokopov A. V., Lebedeva E. Iu. Funktsional'no-tekhnologicheskie svoistva ryborastitel'nogo farsha [Functional and technological properties of minced fish]. Izvestiia vuzov. Pishchevaia tekhnologiia, 2020, no. 4 (376), pp. 44-47.
5. Kas'ianov G. I., Zolotokopova S. V., Magomedov A. M. Osobennosti tekhnologii farshirovannogo ryborastitel'nogo produkta, obogashchennogo SO2-ekstraktami [Characteristics of technology of stuffed fish and vegetable product enriched with CO2-extracts]. Vestnik Astrakhanskogo gosudarstvennogo tekhnicheskogo universiteta. Seriia: Rybnoe khoziaistvo, 2019, no. 2, pp. 86-93.
6. Kas'ianov G. I., Kvasenkov O. I., Zolotokopova S. V. Sposob polucheniia ryboovoshchnogo produkta [Method of producing fish and vegetable product]. Patent RF, no. 95116454/13; 27.08.1997.
7. Kas'ianov G. I., Kvasenkov O. I., Zolotokopova S. V. Sposob proizvodstva ryboovoshchnogo produkta [Method of manufacturing fish and vegetable products]. Patent RF, no. 95116259/13; 20.09.1997.
8. Kas'ianov D. G. Strategiia ratsional'nogo pitaniia liudei, nakhodiashchikhsia v usloviiakh nizkikh temperatur. Povyshenie kachestva i bezopasnosti pishchevykh produktov [Strategy of rational nutrition of people in low temperatures. Improving food quality and safety]. Materialy X Vserossiiskoi nauchno-prakticheskoi konferentsii (Makhachkala, 19-20 noiabria 2020 g.). Makhachkala, Izd-vo DGTU, 2020. Pp. 49-52.
9. Kosenko O. V., Fomin S. V., Sheikina E. V. Osobennosti proektirovaniia stabilizirovannykh pishchevykh produktov s ispol'zovaniem miasnogo, rastitel'nogo syr'ia i fitopreparatov. Razvitie nauki i praktiki v global'no meniaiushchemsia mire v usloviiakh riskov [Characteristics of designing stabilized food products using meat, vegetable raw materials and phytopreparations. Development of science and practice in globally changing world under conditions of risks]. Materialy XII Mezhdunarodnoi nauchno-prakticheskoi konferentsii (Moskva, 22 iiulia 2022 g.). Moscow, IROK Publ., 2022. Pp. 176-182.
10. Kosenko O. V., Medvedev A. M. Usloviia formirovaniia informatsionnoi kompetentnosti bakalavrov tekhnologicheskikh vuzov. Sovershenstvovanie tekhnologii konservirovaniia syr'ia rastitel'nogo i zhivotnogo proiskhozhdeniia [Conditions for formation of information competence of bachelors of technological universities. Improving technology of preserving raw materials of plant and animal origin]. Materialy Mezhdunarodnoi nauchno-prakticheskoi konferentsii (Krasnodar, 18 maia 2021 g.). Krasnodar, Izd-vo KubGTU, 2021. Pp. 286-289.
11. Kosenko O. V., Shubina L. N., Strizhenko A. V., Belousova S. V., Mukhin A. M., Iankovenko E. V. Innovatsii v tekhnologii proizvodstva ryborastitel'nykh preservov iz slabosozrevaiushchikh vidov ryb. Aktual'nye problemy sovremennoi nauki [Innovations in production technology of fish and vegetable preserves from long-maturing fish species. Actual problems of modern science]. Materialy VII Mezhdunarodnoi nauchno-prakticheskoi konferentsii molodykh uchenykh, aspirantov, magistrantov i studentov (Krasnodar, 25 aprelia 2019 g.). Krasnodar, Izd-vo Ros. un-ta kooperatsii, 2019. Pp. 210-216.
12. Lebedeva E. Iu., Nevalennaia A. A., Zolotokopova S. V., Mironov A. I. Issledovanie potrebitel'skikh predpochtenii rybnoi kulinarnoi produktsii [Studying consumer preferences in fish culinary products]. Vestnik Astrakhanskogo gosudarstvennogo tekhnicheskogo universiteta, 2022, no. 1 (73), pp. 37-42.
13. Matveev V. S., Kas'ianov G. I., Nikolaev O. V., Kolesnik H. S., Kosenko O. V. Programma dlia prognozirovaniia biologicheskoi tsennosti produktov pitaniia dlia liudei umstvennogo truda [Program for predicting biological value of food products for people of mental labor]. Svidetel'stvo o registratsii programmy dlia EVM, no. 2019616953; 26.06.2019.
14. Palagina I. A., Zolotokopova S. V. Dispersnye sistemy v biosfere [Dispersed systems in biosphere]. Astrakhan', Izd-vo AGU, 2003. 130 p.
15. Palagina I. A., Zolotokopova S. V., Seitova S. A., Litvinova Z. G. Sovmestnaia utilizatsiia neftesoderzhashchikh i polimernykh otkhodov [Joint utilization of oil-containing and polymeric waste]. Bezopasnost' zhiznedeiatel'nosti, 2011, no. 8, pp. 33-35.
16. Ivanova E. E., Kvasenkov O. I., Kas'ianov D. G., Malashenko N. L., Pavlova L. M. Sposob proizvodstva konservov «Piksha, obzharennaia v tomatnom souse» [Method of producing canned food “Haddock fried in tomato sauce”]. Patent RF, no. 2012157156/13; 10.06.2014.
17. Shubina L. N., Zaporozhskaia S. P., Kas'ianov D. G., Kosenko O. V. Vozmozhnosti rasshireniia assortimenta rybnoi produktsii. Povyshenie kachestva i bezopasnosti pishchevykh produktov [Possibilities of expanding range of fish products. Improving food quality and safety]. Materialy X Vserossiiskoi nauchno-prakticheskoi konferentsii (Makhachkala, 19-20 noiabria 2020 g.). Makhachkala, Izd-vo DGTU, 2020. Pp. 66-70.



